EasyManua.ls Logo

Nibe SPLIT ACVM270 - Page 48

Nibe SPLIT ACVM270
64 pages
Print Icon
To Next Page IconTo Next Page
To Next Page IconTo Next Page
To Previous Page IconTo Previous Page
To Previous Page IconTo Previous Page
Loading...
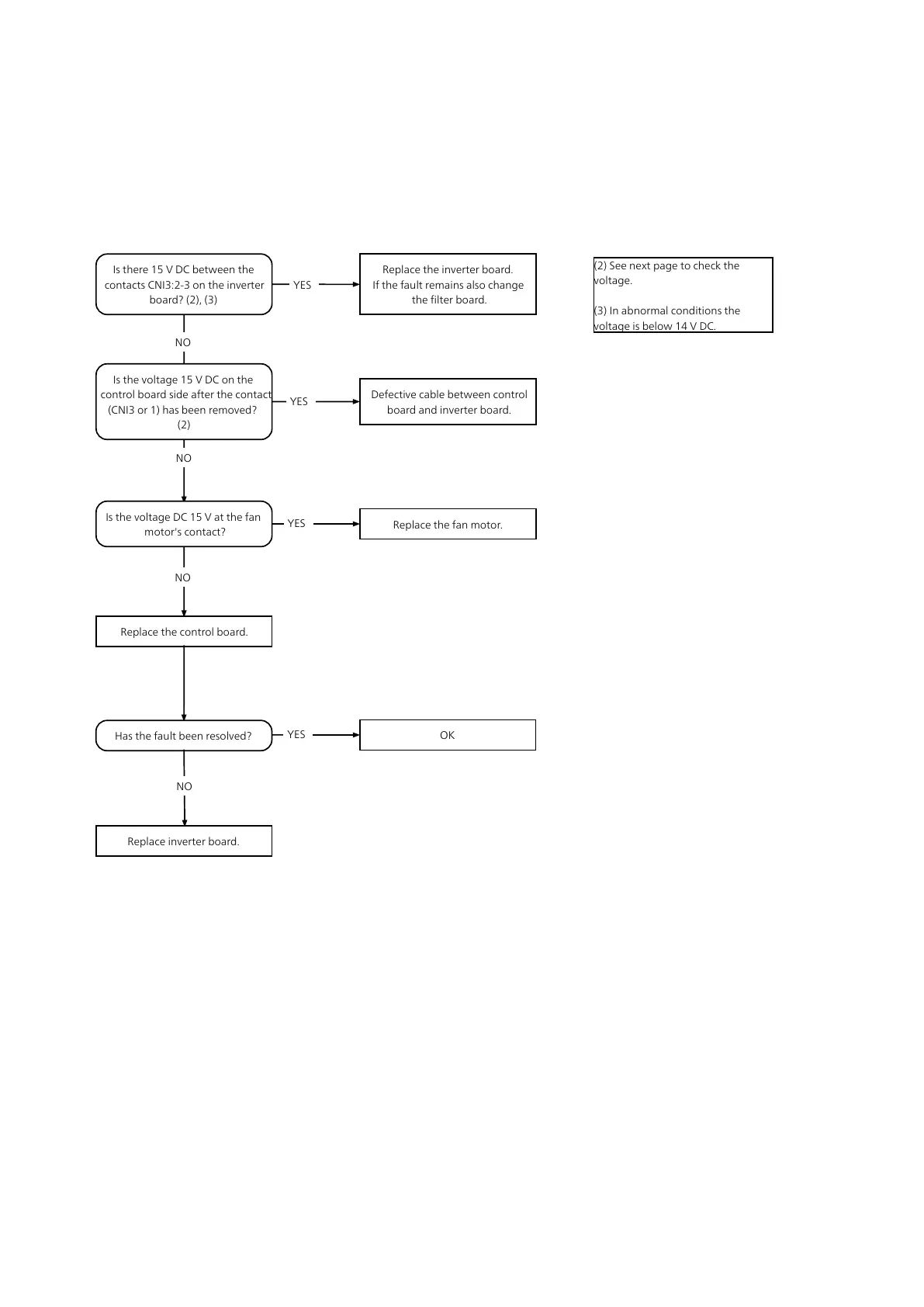
E51 - Inverter error
Is there 15 V DC between the
contacts CNI3:2-3 on the inverter
board? (2), (3)
NO
NO
NO
Is the voltage DC 15 V at the fan
motor's contact?
Replace the control board.
Replace the inverter board.
If the fault remains also change
the filter board.
Defective cable between control
board and inverter board.
Is the voltage 15 V DC on the
control board side after the contact
(CNI3 or 1) has been removed?
(2)
Replace the fan motor.
YES
YES
YES
Has the fault been resolved?
NO
Replace inverter board.
OK
YES
(2) See next page to check the
voltage.
(3) In abnormal conditions the
voltage is below 14 V DC.
NIBE SPLIT ACVM270Chapter 5 | Troubleshooting48