EasyManua.ls Logo

Nibe SPLIT ACVM270 - Page 51

Nibe SPLIT ACVM270
64 pages
Print Icon
To Next Page IconTo Next Page
To Next Page IconTo Next Page
To Previous Page IconTo Previous Page
To Previous Page IconTo Previous Page
Loading...
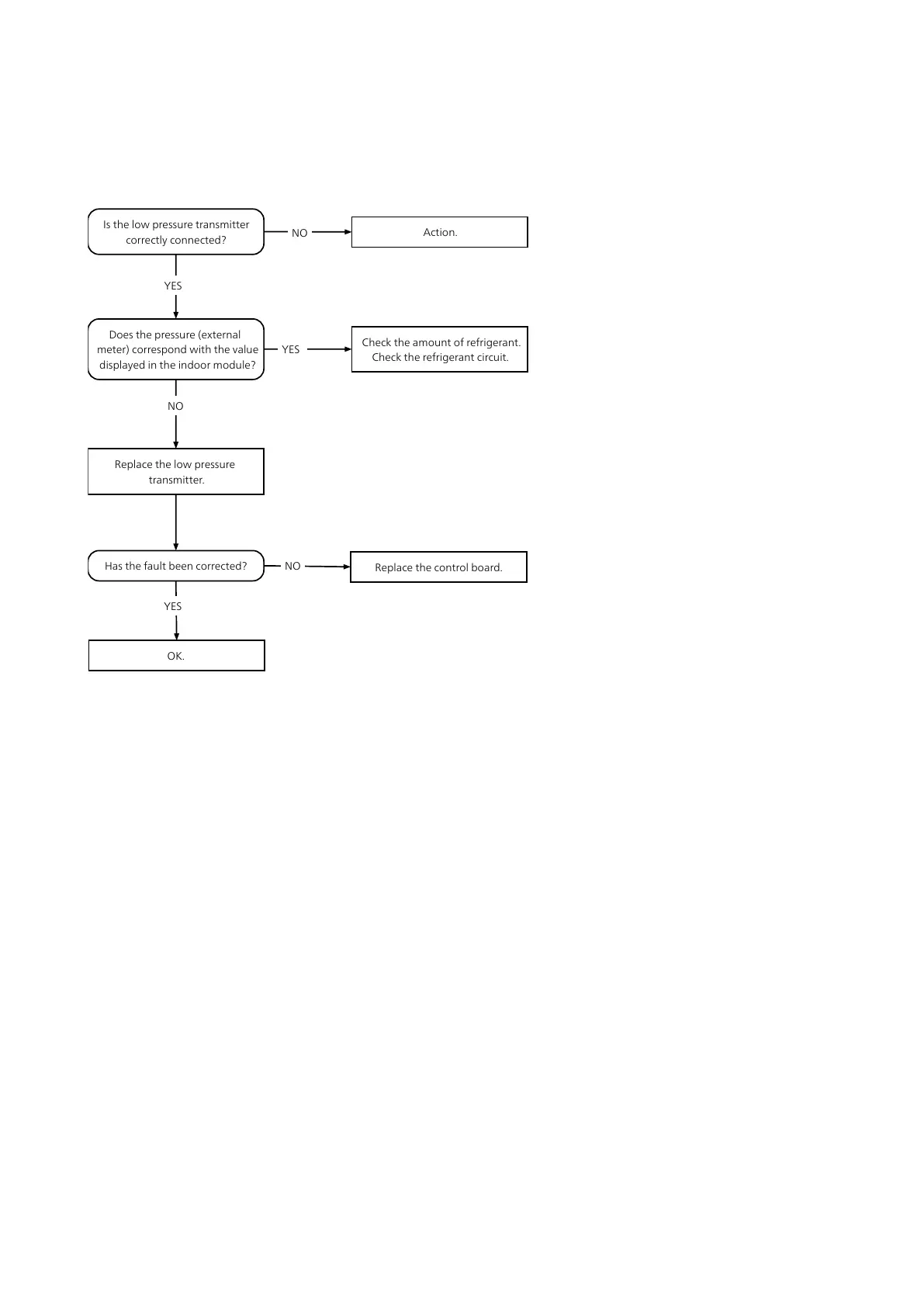
E54 - S. fault LPT
Is the low pressure transmitter
correctly connected?
YES
NO
Replace the low pressure
transmitter.
Has the fault been corrected?
Action.
Check the amount of refrigerant.
Check the refrigerant circuit.
Does the pressure (external
meter) correspond with the value
displayed in the indoor module?
NO
YES
Replace the control board.
NO
YES
OK.
51Chapter 5 | TroubleshootingNIBE SPLIT ACVM270