EasyManua.ls Logo

Nibe SPLIT ACVM270 - Page 52

Nibe SPLIT ACVM270
64 pages
Print Icon
To Next Page IconTo Next Page
To Next Page IconTo Next Page
To Previous Page IconTo Previous Page
To Previous Page IconTo Previous Page
Loading...
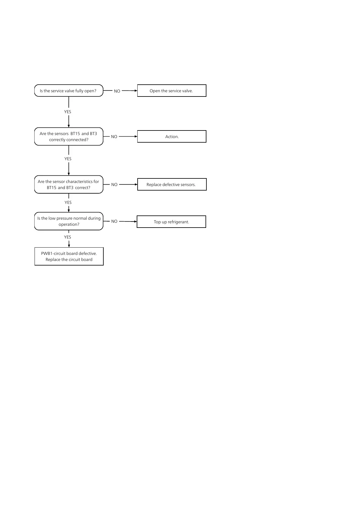
E57 - Insufficient refrigerant
Is the service valve fully open?
YES
YES
Is the low pressure normal during
operation?
Open the service valve.
Action.
Are the sensors BT15 and BT3
correctly connected?
NO
NO
Top up refrigerant.
NO
YES
PWB1-circuit board defective.
Replace the circuit board
Replace defective sensors.
Are the sensor characteristics for
BT15 and BT3 correct?
NO
YES
NIBE SPLIT ACVM270Chapter 5 | Troubleshooting52