EasyManua.ls Logo

Nibe SPLIT ACVM270 - Page 53

Nibe SPLIT ACVM270
64 pages
Print Icon
To Next Page IconTo Next Page
To Next Page IconTo Next Page
To Previous Page IconTo Previous Page
To Previous Page IconTo Previous Page
Loading...
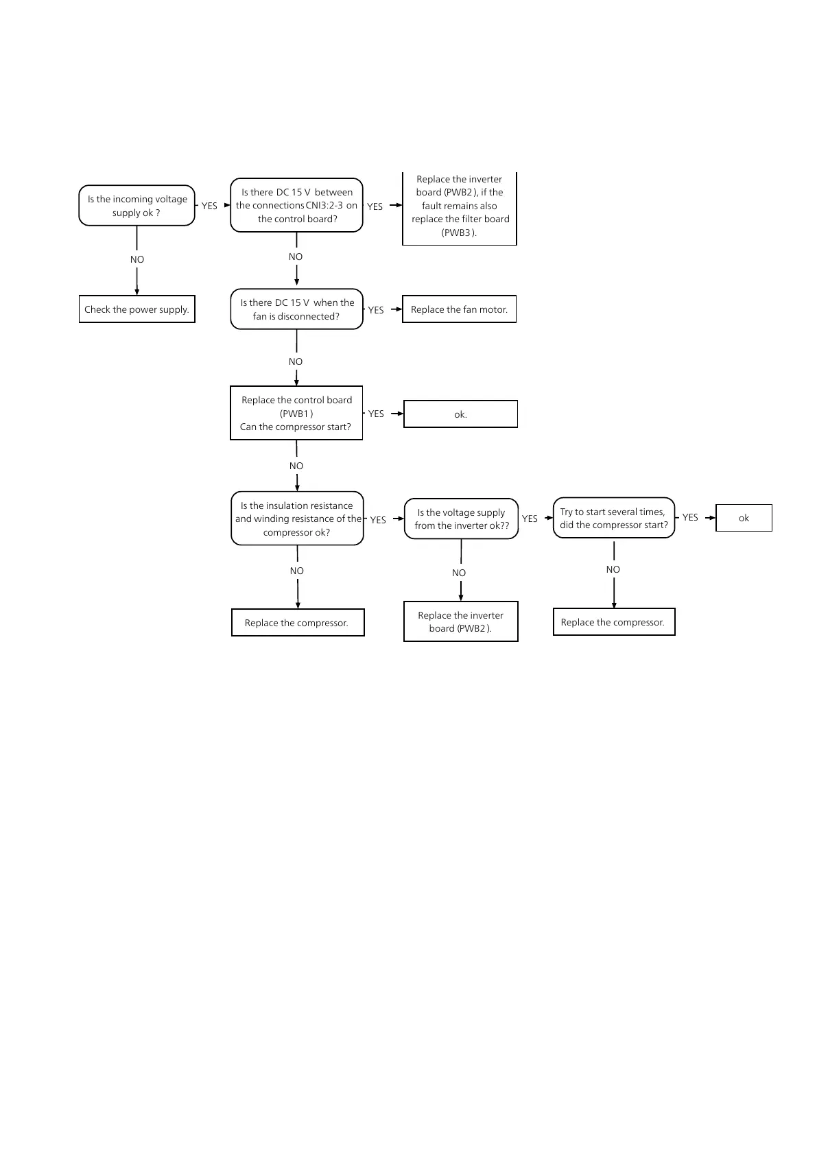
E59 - Inverter fault
Is there DC 15 V between
the connections CNI3:2-3 on
the control board?
NO
Check the power supply.
Is there DC 15 V when the
fan is disconnected?
YES
YES
Is the incoming voltage
supply ok ?
NO
Replace the control board
(PWB1 )
Can the compressor start?
NO
Replace the compressor.
NO
Is the insulation resistance
and winding resistance of the
compressor ok?
Replace the inverter
board (PWB2), if the
fault remains also
replace the filter board
(PWB3 ).
YES
NO
Replace the fan motor.
YES
ok.
Try to start several times,
did the compressor start?
NO
Replace the inverter
board (PWB2).
Replace the compressor.
Is the voltage supply
from the inverter ok??
YES
NO
YES
YES
ok
53Chapter 5 | TroubleshootingNIBE SPLIT ACVM270