EasyManua.ls Logo

Nokia 500 - Remote Drives and Network Connections

Nokia 500
192 pages
To Next Page IconTo Next Page
To Next Page IconTo Next Page
To Previous Page IconTo Previous Page
To Previous Page IconTo Previous Page
Loading...
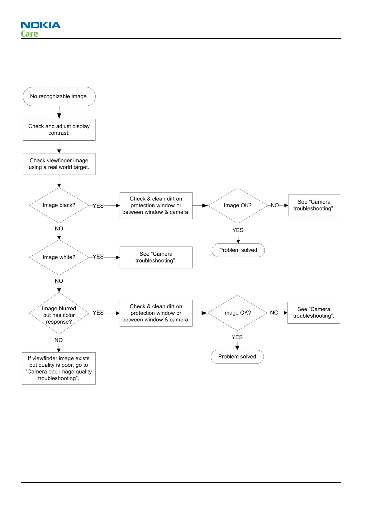
Camera no recognizable viewfinder image troubleshooting
Troubleshooting flow
RM-750
Camera Module Troubleshooting
Page 4 – 8 COMPANY CONFIDENTIAL Issue 1
Copyright © 2011 Nokia. All rights reserved.

Table of Contents

Other manuals for Nokia 500

Related product manuals