EasyManua.ls Logo

Nokia 500 - Your Pictures and Videos; Viewing Pictures and Videos

Nokia 500
192 pages
To Next Page IconTo Next Page
To Next Page IconTo Next Page
To Previous Page IconTo Previous Page
To Previous Page IconTo Previous Page
Loading...
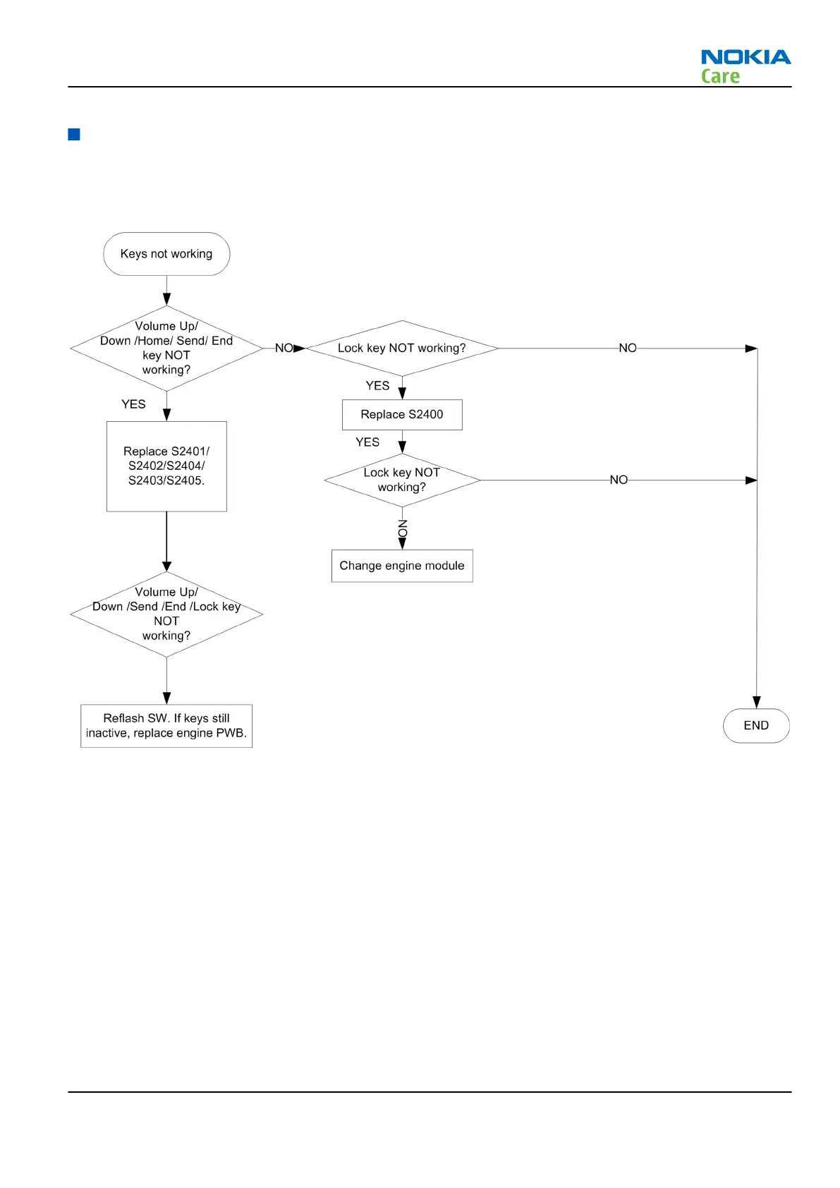
Keyboard troubleshooting
Keyboard troubleshooting
Troubleshooting flow
RM-750
BB Troubleshooting and Manual Tuning Guide
Issue 1 COMPANY CONFIDENTIAL Page 3 – 21
Copyright © 2011 Nokia. All rights reserved.

Table of Contents

Other manuals for Nokia 500

Related product manuals