EasyManua.ls Logo

Nokia 6233 - Power and Charging Troubleshooting; Dead or Jammed Device Troubleshooting

Nokia 6233
214 pages
To Next Page IconTo Next Page
To Next Page IconTo Next Page
To Previous Page IconTo Previous Page
To Previous Page IconTo Previous Page
Loading...
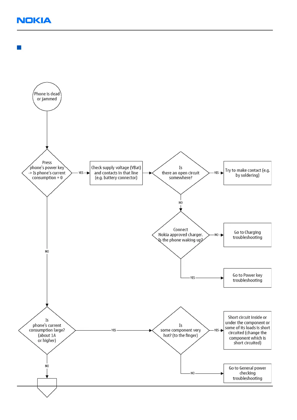
Power and charging troubleshooting
Dead or jammed device troubleshooting
Troubleshooting flow
RM-123; RM-145
Nokia Customer Care BB Troubleshooting and Manual Tuning Guide
Page 6 –6 COMPANY CONFIDENTIAL Issue 1
Copyright © 2006 Nokia. All rights reserved.

Table of Contents

Other manuals for Nokia 6233

Related product manuals