EasyManua.ls Logo

Nokia 6233 - Internal Speaker; External Earpiece

Nokia 6233
214 pages
To Next Page IconTo Next Page
To Next Page IconTo Next Page
To Previous Page IconTo Previous Page
To Previous Page IconTo Previous Page
Loading...
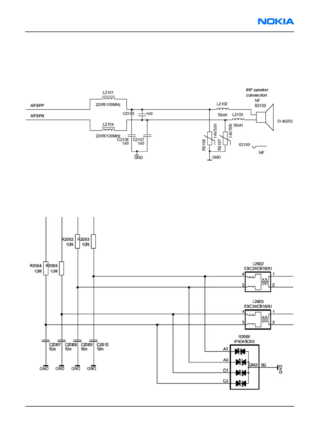
Internal speaker
The internal speaker is used in Internal HandsFree (IHF) call mode.
A dynamic 16 mm speaker is connected to N2200 outputs HFSpP and HFSpN.
The IHF amplifier integrated in N2200 is a Digital Pulse Modulated Amplifier (DPMA).
Figure 65 Internal speaker circuitry
External earpiece
All galvanic accessories are connected to the system connector.
The accessory audio mode is automatically enabled/disabled during connection/disconnection of dedicated
phone accessories.
Figure 66 External earpiece circuitry (system connector connected on the right)
RM-123; RM-145
System Module Nokia Customer Care
Issue 1 COMPANY CONFIDENTIAL Page 8 –17
Copyright © 2006 Nokia. All rights reserved.

Table of Contents

Other manuals for Nokia 6233

Related product manuals