EasyManua.ls Logo

Nokia 7230 - General Voltage Checking Troubleshooting

Nokia 7230
166 pages
To Next Page IconTo Next Page
To Next Page IconTo Next Page
To Previous Page IconTo Previous Page
To Previous Page IconTo Previous Page
Loading...
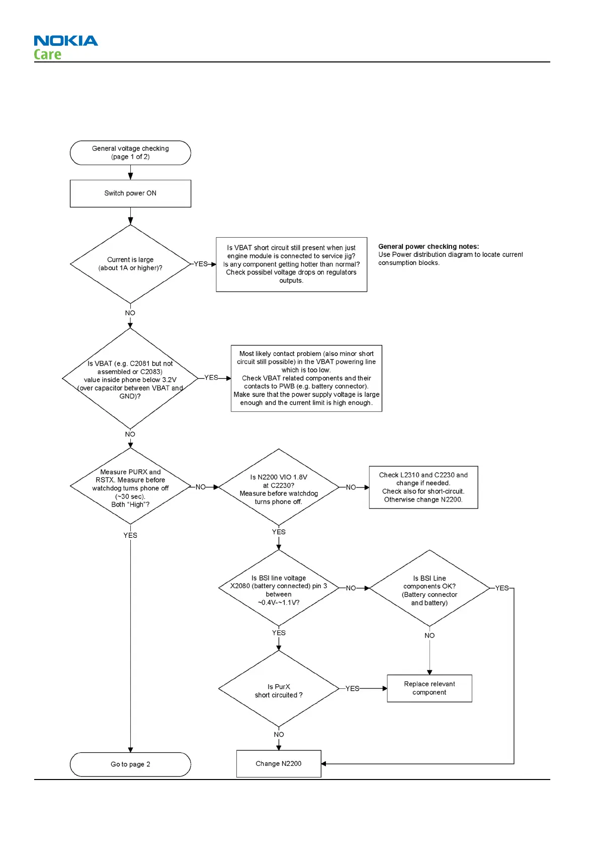
General voltage checking troubleshooting
Troubleshooting flow - Page 1 of 2
RM-598; RM-604
BB Troubleshooting and Manual Tuning Guide
Page 3 –10 COMPANY CONFIDENTIAL Issue 1
Copyright © 2009 Nokia. All rights reserved.

Table of Contents

Other manuals for Nokia 7230

Related product manuals