Home
Nokia
Cell Phone
7230
Service Manual
Page 63 (Interface Troubleshooting)
Nokia 7230 - Interface Troubleshooting; Flash Programming Fault Troubleshooting
166 pages
Manual
To Next Page
To Next Page
To Previous Page
To Previous Page
Loading...
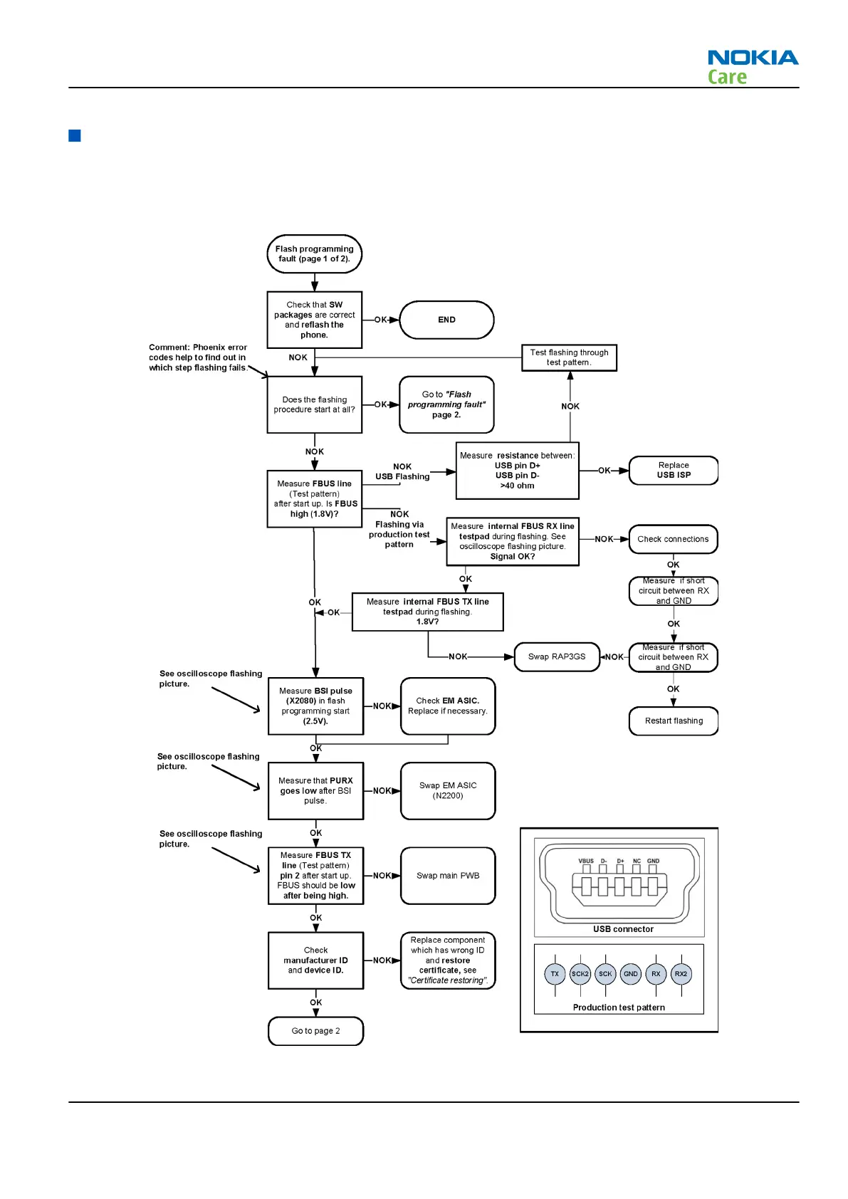
Interface troubleshooting
Flash programming fault troubleshooting
Troubleshooting flow - Page 1 of 2
RM-598; RM-604
BB Troubleshooting and Manual Tuning Guide
Issue 1
COMPANY CONFIDENTIAL
Page 3 –17
Copyright © 2009 Nokia. All rights reserved.
62
64
Table of Contents
Main Page
Table of Contents
15
Warnings and Cautions
4
Battery Information
8
Product Selection
17
Product Features and Sales Package
17
Figure 1 RM-598/RM-604 Product Picture
17
Product and Module List
19
Mobile Enhancements
19
Table 1 Audio
19
Table 2 Car
20
Table 3 Data
20
Table 4 Music
21
Table 5 Navigation
21
Technical Specifications
22
General Specifications
22
Battery Endurance
22
Main RF Characteristics for GSM 850/900/1800/1900, WCDMA 900/1900/2100 and WCDMA 850/1900/2100 Phones
22
Service Devices/Service Concepts
29
Table of Contents
29
Service Devices
31
Product Specific Devices
31
Rework Jigs and Stencils
31
General Devices
32
Fps-21
34
Cables
36
Ca-158Rs
37
Ca-31D
37
Ca-35S
37
Ca-89Ds
38
Dau-9S
38
Service Concepts
39
POS (Point of Sale) Flash Concept
39
Flash Concept with FPS-21
40
Table 6 Power
41
Flash Concept with FPS-21
41
Module Jig Service Concept
42
Service Concept for RF Testing and RF/BB Tuning
43
Bluetooth Testing Concept with
44
Table of Contents
49
Baseband Self Tests in Phoenix
51
Power and Charging Troubleshooting
53
Dead or Jammed Device Troubleshooting
53
Power Key Troubleshooting
55
General Voltage Checking Troubleshooting
56
General Power Checking
58
Charging Troubleshooting
59
USB Charging Troubleshooting
60
Battery Current Measuring Fault Troubleshooting
61
Clocking Troubleshooting
62
Interface Troubleshooting
63
Flash Programming Fault Troubleshooting
63
SIM Card Troubleshooting
66
Microsd Card Troubleshooting
68
USB Data Interface Troubleshooting
69
User Interface Troubleshooting
70
Keypad and Side Key Troubleshooting
70
Reminder Light Troubleshooting
72
Numerical Keypad Illumination Troubleshooting
73
Functional Keypad Illumination Troubleshooting
74
Display Module Troubleshooting
75
General Instructions for Display Troubleshooting
75
Display Module Troubleshooting
76
Hall Sensor Troubleshooting
78
Bluetooth and FM Radio Troubleshooting
79
Bluetooth Troubleshooting
79
FM Radio Troubleshooting
80
Camera Module Troubleshooting
81
Taking and Evaluating Test Pictures with Main Camera
81
Camera Troubleshooting
82
Camera Hardware Troubleshooting
83
Audio Troubleshooting
83
Audio Troubleshooting Test Instructions
83
Test Procedure
84
Internal Earpiece Troubleshooting
87
Internal Microphone Troubleshooting
88
Internal Handsfree (IHF) Troubleshooting
89
External Earpiece Troubleshooting
90
External Microphone Troubleshooting
91
Acoustics Troubleshooting
92
Introduction to Acoustics Troubleshooting
92
Earpiece Troubleshooting
93
IHF Troubleshooting
94
Microphone Troubleshooting
95
Vibra Troubleshooting
96
Baseband Manual Tuning Guide
97
Certificate Restoring for BB5 Products
97
Energy Management Calibration
102
Table of Contents
105
General RF Troubleshooting
107
Introduction to RF Troubleshooting
107
RF Key Components
108
Auto Tuning
110
Introduction to Auto Tuning
110
Auto Tuning Procedure
110
Self Test Troubleshooting
111
Phoenix Self Test Troubleshooting
111
Receiver Troubleshooting
113
Introduction to Receiver (RX) Troubleshooting
113
GSM RX Chain Activation for Manual Measurements/Gsm RSSI Measurement
113
GSM Receiver Troubleshooting Flowchart
114
WCDMA RX Chain Activation for Manual Measurement
115
WCDMA RSSI Measurement
116
WCDMA Receiver Troubleshooting Flowchart
117
Transmitter Troubleshooting
118
Introduction to Transmitter (TX) Troubleshooting
118
GSM Transmitter Troubleshooting
118
GSM Transmitter Troubleshooting Flowchart
122
WCDMA Transmitter Troubleshooting
123
WCDMA Transmitter Troubleshooting Flowchart
126
Troubleshooting with RF Shield Removed
127
Introduction
127
Voltage Checking
127
VCTCXO Troubleshooting
129
RF Component Reference
129
Antenna
131
Antenna Overview
131
Main Antenna Functionality
132
Main Antenna
133
Bluetooth Antenna Functionality
133
Antenna Troubleshooting
133
Bluetooth Antenna
134
List of Tables
137
Introduction
139
Phone Description
139
System Module Block Diagram
141
Energy Management
142
Battery and Charging
142
Normal and Extreme Voltages
143
Power Key and System Power-Up
143
Modes of Operation
144
Clocking Scheme
144
Connectivity
144
Microusb Interface
144
SIM Interface
145
Microsd Card Interface
145
USB Interface
145
Charger Interface
146
Bluetooth
147
FM Radio
147
User Interface
148
Display Module
148
Keyboard Interface
149
Backlight and Illumination
149
Slide Switch Interface
150
Audio Concept
151
Audio
151
Internal Microphone
152
Internal Earpiece
153
IHF Speaker
153
External Microphone
154
External Earpiece
154
Vibra
155
AV Connector
156
Camera Concept
151
Camera Interface
151
Combo Memory
157
RF Description
157
Block Diagram
157
Receiver (RX)
158
Transmitter (TX)
158
Issue
162
Other manuals for Nokia 7230
User Guide
114 pages
User Manual
38 pages
Related product manuals
Nokia 7200
179 pages
Nokia 7250
147 pages
Nokia 7270
155 pages
Nokia 7210
185 pages
Nokia 7280
132 pages
Nokia 7250i
233 pages
Nokia Lumia 720
122 pages
Nokia 7210 SAS-M
748 pages
Nokia Supernova 7210
83 pages
Nokia 7210 Supernova
69 pages
Nokia 7110
95 pages
Nokia 7710
174 pages