EasyManua.ls Logo

Nokia RM-839 - Keypad Illumination Troubleshooting

Nokia RM-839
99 pages
Print Icon
To Next Page IconTo Next Page
To Next Page IconTo Next Page
To Previous Page IconTo Previous Page
To Previous Page IconTo Previous Page
Loading...
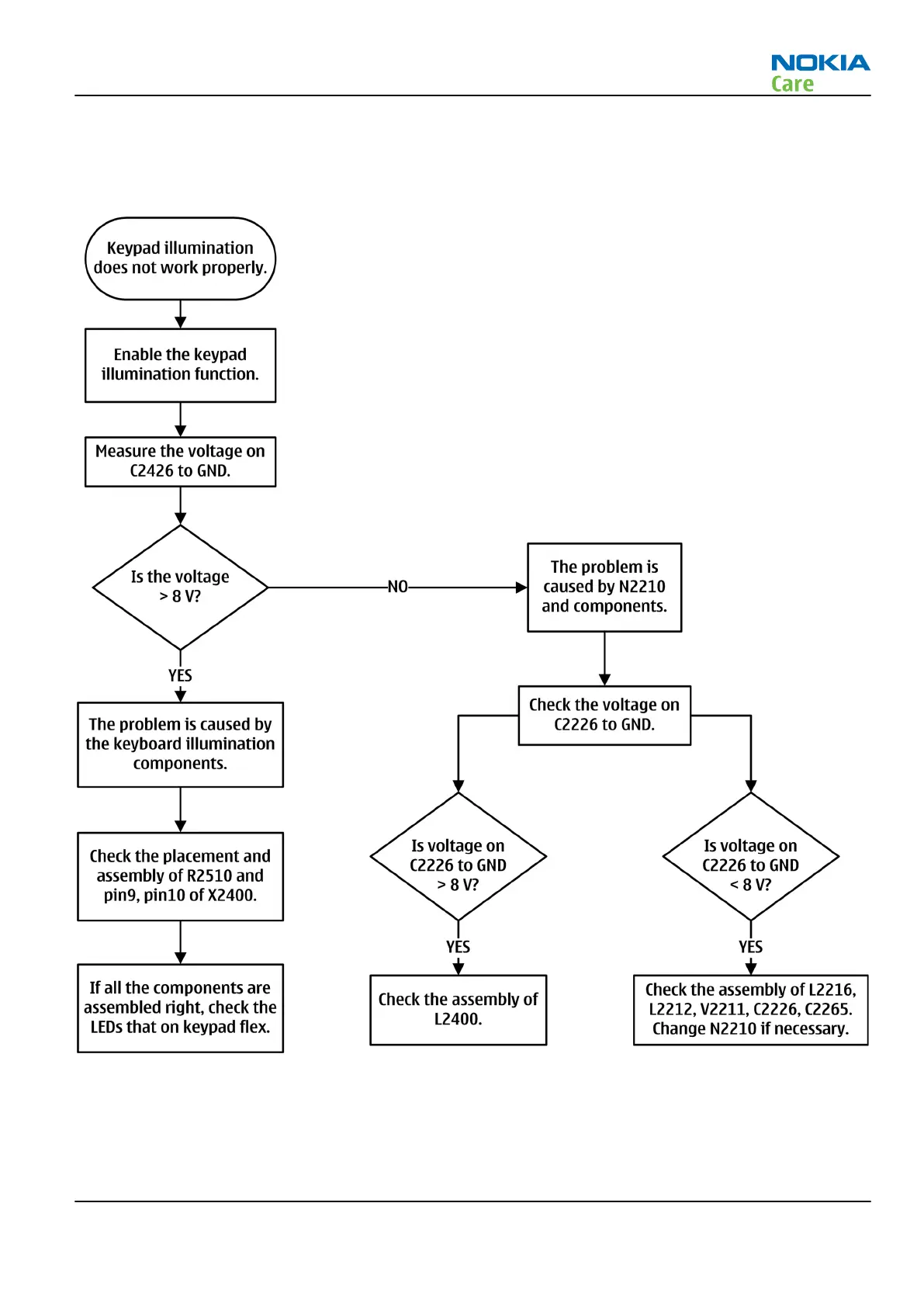
Keypad illumination troubleshooting
Troubleshooting flow
RM-839; RM-840; RM-841
BB Troubleshooting and Manual Tuning Guide
Issue 1 NOKIA INTERNAL USE ONLY Page 3 – 27
Copyright © 2013 Nokia. All rights reserved.

Table of Contents

Related product manuals