EasyManua.ls Logo

Noritz NR50-OD - Wiring Diagrams; NR50-OD Wiring Diagram; NR66, NR71 Series Wiring Diagrams

Noritz NR50-OD
95 pages
Print Icon
To Next Page IconTo Next Page
To Next Page IconTo Next Page
To Previous Page IconTo Previous Page
To Previous Page IconTo Previous Page
Loading...
49
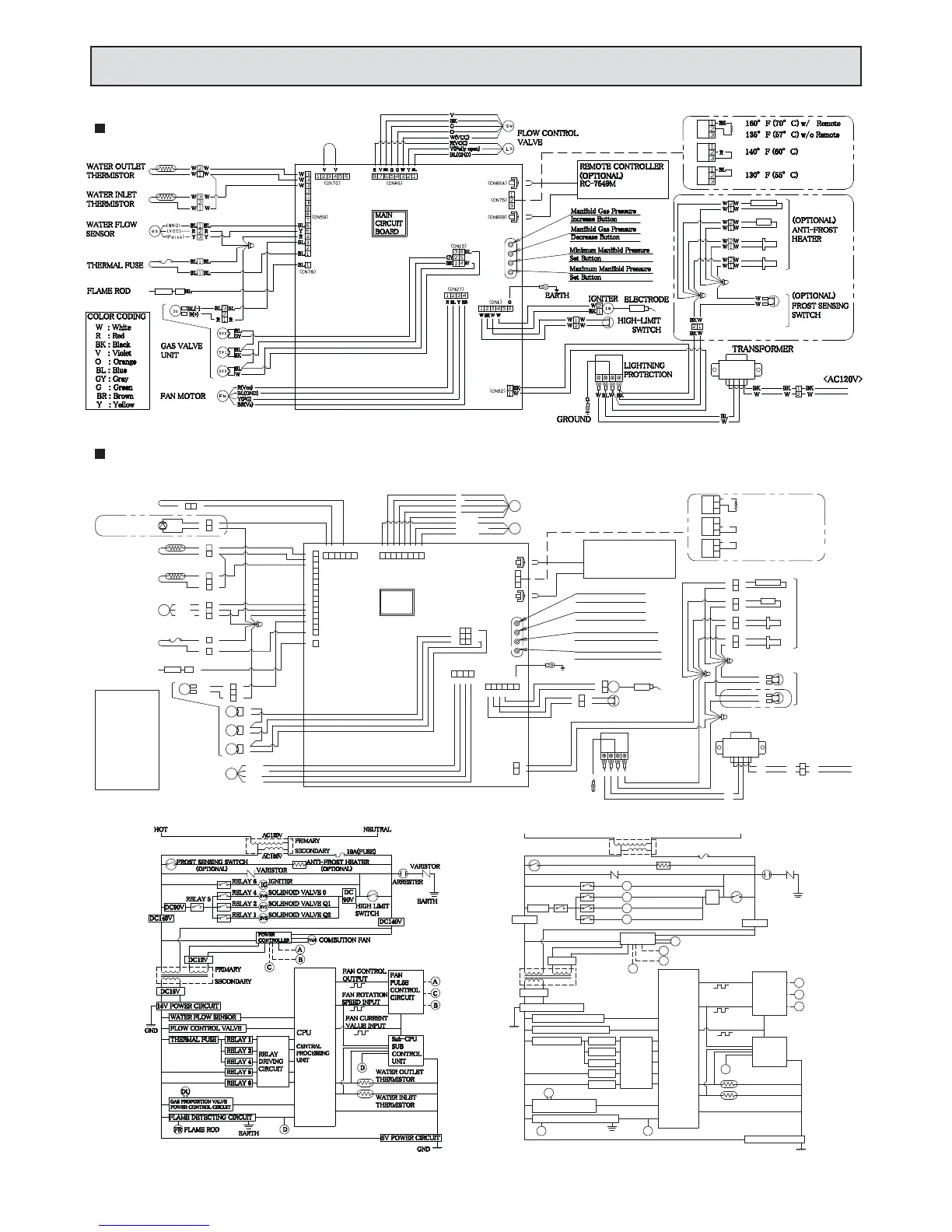
7. Wiring Diagram
NR66 (-SV,-OD) / N-0531S (-OD), NR71 (-SV,-OD) / N-0631S (-OD)
(GND)
(Pulse)
(VCC)
FM
SV2
SV1
SV0
DU
2
2
QS
1
1
3
2
1
1
1
3
1
2
1
1
3
1
2
1
321 4
(CN92)
2
1
324
(CN1)
65
(CN86)
15
14
12
11
13
10
(CN78)
5
1
2
4
3
1
8
7
9
6
(CN59)
3
(CN70)
12 645
(CN27)
1 4
(CN10)
3
2
6
5
2
(CN75)
(CN89B)
3
(CN89A)
1
LS
SM
2
1
1
IG
2
3
2
1
1
2
2
1
1
2
2
1
3
2
3
1
2
1
87654321
SV
IG
SV
SV
FAN SPEED
CORRECTOR
V
V
BURNING LED
<N-0631S(-OD) Model Only>
BK BK
WW
WATER OUTLET
THERMISTOR
WATER INLET
THERMISTOR
WATER FLOW
SENSOR
WW
WW
WW
WW
THERMAL FUSE
FLAME ROD
YY
RR
BLBL
BLBL
BLBL
BL
BL(-)
R(+)
BL
BL
BL
GY
BK
W
GAS VALVE
UNIT
FAN MOTOR
COLOR CODING
W : White
R : Red
BK : Black
V : Violet
O : Orange
BL : Blue
GY : Gray
G : Green
BR : Brown
Y : Yellow
BL BL
RR
R(Vcc)
BL(GND)
Y(FG)
BR(Vs)
BL
BL
BL
BL
R
Y
W
W
W
VVBK
MAIN
CIRCUIT
BOARD
R
V
BK
GO
WY
BL
V
BK
G
O
W(VCC)
R(VCC)
Y(Fully open)
BL(GND)
FLOW CONTROL
VALVE
BL
GY
BK
W
R
BL
YBR
G
WWW
BK
BK
W
GROUND
CURRENT
LEAKAGE
SAFETY DEVICE
(GFCI)
BK
WBL
W
HIGH-LIMIT
SWITCH
EARTH
WW
WW
IGNITER
ELECTRODE
BK
W
Maximum Manifold Pressure
Set Button
Minimum Manifold Pressure
Set Button
Decrease Button
Manifold Gas Pressure
Increase Button
Manifold Gas Pressure
RC-7649M
RC-7650M
(OPTIONAL)
REMOTE CONTROLLER
G
BL
R
BK
160 °F (75 °C)
140 °F (60 °C)
130 °F (55 °C)
W
W
W
W
W
W
W
W
W
W
W
W
W
W
W
W
W
W
W
BK
ANTI-FROST
HEATER
FROST SENSING
SWITCH
TRANSFORMER
<NR71/N-0631S, NR66/N-0531S Models Only>
<AC120V>
BL
W
W
BK
W
BK
W
BK
2
1
HOT
NEUTRAL
AC120V
AC100V
FROST SENSING SWITCH
ANTI-FROST HEATER
10A(FUSE)
SECONDARY
PRIMARY
VARISTOR
IGNITER
RELAY 6
RELAY 4
RELAY 2
RELAY 1
RELAY 5
DC90V
DC140V
SOLENOID VALVE 0
SOLENOID VALVE Q1
SOLENOID VALVE Q2
DC
90V
HIGH LIMIT
SWITCH
DC140V
ARRESTER
VARISTOR
EARTH
COMBUTION FAN
FAN
POWER
CONTROLLER
DC12V
PRIMARY
SECONDARY
DC15V
C
B
A
B
C
A
FAN
PULSE
CONTROL
CIRCUIT
FAN CONTROL
OUTPUT
FAN ROTATION
SPEED INPUT
FAN CURRENT
VALUE INPUT
CPU
CENTRAL
PROCESSING
UNIT
D
WATER OUTLET
THERMISTOR
WATER INLET
THERMISTOR
5V POWER CIRCUIT
GND
Sub-CPU
SUB
CONTROL
UNIT
D
EARTH
FLAME ROD
FLAME DETECTING CIRCUIT
GAS PROPORTION VALVE
POWER CONTROL CIRCUIT
DU
FR
RELAY
DRIVING
CIRCUIT
15V POWER CIRCUIT
WATER FLOW SENSOR
FLOW CONTROL VALVE
THERMAL FUSE RELAY 1
RELAY 2
RELAY 4
RELAY 5
RELAY 6
GND
NR50-OD
NR50-OD
NR66 (-SV, -OD) / N-0531S (-OD),
NR71 (-SV, -OD) / N-0631S (-OD)

Table of Contents