EasyManua.ls Logo

Omron R88D-KN01H-ECT-R - Wiring; Peripheral Equipment Connection Examples

Omron R88D-KN01H-ECT-R
484 pages
Print Icon
To Next Page IconTo Next Page
To Next Page IconTo Next Page
To Previous Page IconTo Previous Page
To Previous Page IconTo Previous Page
Loading...
4-6
4-2 Wiring
OMNUC G5-series AC Servomotors and Servo Drives User’s Manual (with Built-in EtherCAT Communications)
4
System Design
4-2 Wiring
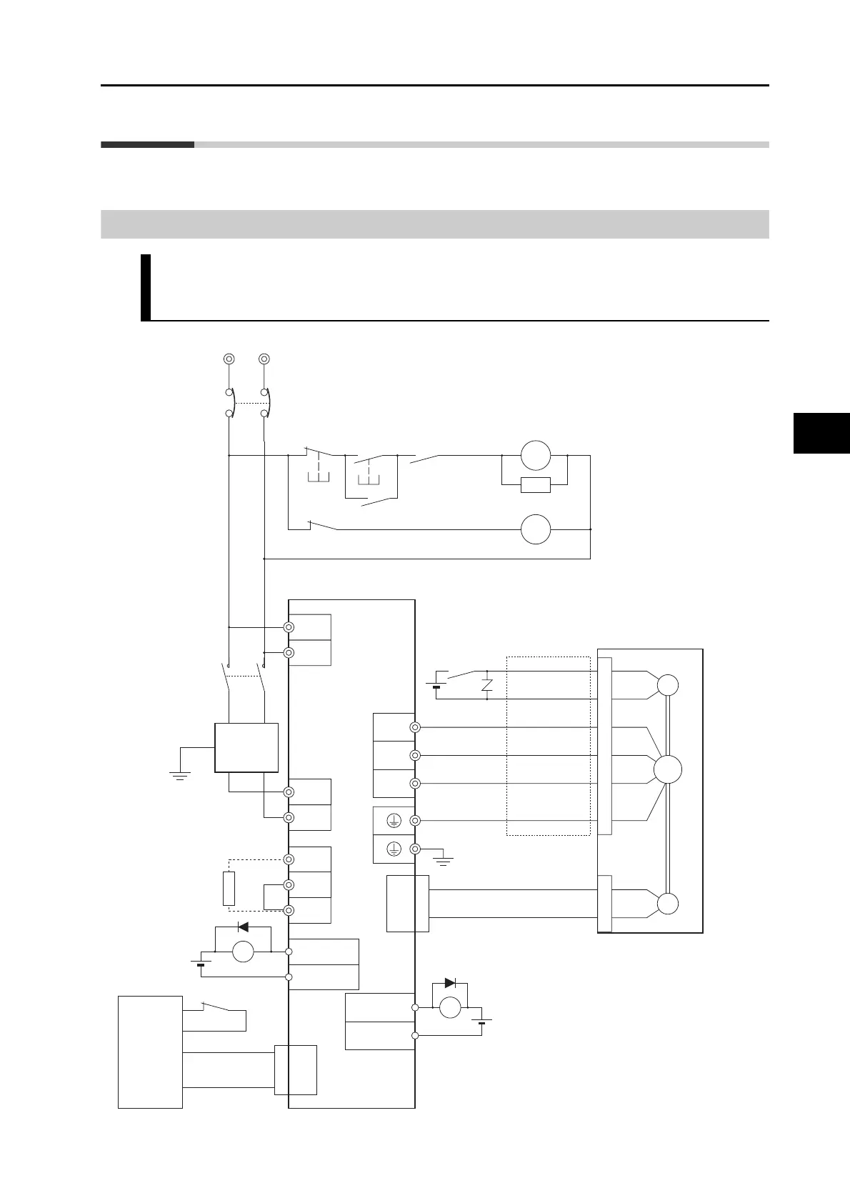
Peripheral Equipment Connection Examples
R88D-KNA5L-ECT-R/-KN01L-ECT-R-KN02L-ECT-R/-KN04L-ECT-R
R88D-KN01H-ECT-R/-KN02H-ECT-R/-KN04H-ECT-R/-KN08H-ECT-R/
R88D-KN10H-ECT-R/-KN15H-ECT-R (Single-phase Input)
Single-phase 100 to 120 VAC, 50/60Hz: R88D-KN@@L-ECT-R
Single-phase 200 to 240 VAC, 50/60Hz: R88D-KN@@H-ECT-R
*1. A recommended product is listed in 4-3, Wiring Confirming to
EMC Directives.
*2. Recommended relay: MY relay by OMRON (24-V) For
example, MY2 relay by OMRON can be used with all
G5-series motors with brakes because its rated inductive
load is 2 A (24 VDC).
*3. There is no polarity on the brakes.
*4. Models with a built-in Regeneration Resistor (KN04L-ECT-R,
KN08H-ECT-R, KN10H-ECT-R and KN15H-ECT-R) have B2
and B3 connected. When the amount of regeneration is
large, remove the connection between B2 and B3 and
connect a Regeneration Resistor between B1 and B2.
*5. There is no Internal Regeneration Resistor for KNA5L-ECT-R
to KN02L-ECT-R, and KN01H-ECT-R to KN04H-ECT-R.
When the amount of regeneration is large, connect the
necessary Regeneration Resistor between B1 and B2.
RT
NFB
Noise filter (*1)
12
34
E
NF
Ground to 100
or less
Main circuit contactor (*1)
Surge suppressor
(*1)
Servo error display
L1C
L2C
L1
L3
OMNUC G5-Series
AC Servo Drive
ALMCOM
/ALM3
4
User-side
control
device
CN1
X
24 VDC
1
2
BKIR
BKIRCOM
XB
24 VDC
Control cables
OMNUC G5-Series
AC Servomotor
W
V
U
B
E
M
CN2
Ground to 100 or less
Encoder cables
Power cables
24 VDC
XB
(*3)
(*2)
CN1
CN1
B1
B3
B2
(*4)
Regeneration Resistor
(*5)
CNB
CNB
CNA
CNA
X
Main circuit power supply
1MC
1MC
PL
OFF
X
ON
X
1MC

Table of Contents

Related product manuals