EasyManua.ls Logo

Omron R88D-KT10F - Page 370

Omron R88D-KT10F
634 pages
To Next Page IconTo Next Page
To Next Page IconTo Next Page
To Previous Page IconTo Previous Page
To Previous Page IconTo Previous Page
Loading...
5-35
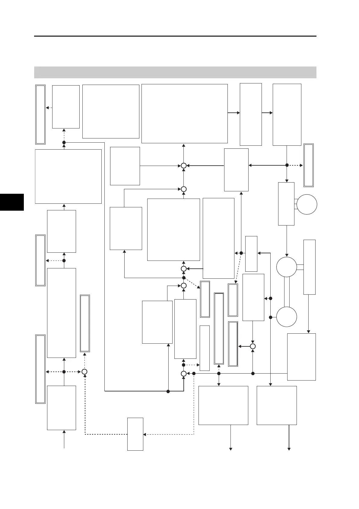
5-6 Fully-closed Control
OMNUC G5-SERIES AC SERVOMOTOR AND SERVO DRIVE USER'S MANUAL
5
Basic Control Mode
Parameter Block Diagram for Fully-closed Control Mode
Pn213 : Switching Selection 1
Pn214 : Frequency 1
Pn215 : Frequency 2
Pn216 : Frequency 3
Pn217 : Frequency 4
Pn218 : Filter 1
Pn219 : Filter 2
Pn220 : Filter 3
Pn221 : Filter 4
Pn101 : Speed Gain 1
Pn102 : Integral Time Constant 1
Pn106 : Speed Gain 2
Pn107 : Integral Time Constant 2
Pn004 : Inertia Ratio
Pn612 : Switching Selection
Pn613 : Inertia Ratio 2
Pn104 : Torque Filter 1
Pn109 : Torque Filter 2
Pn521 :
Torque Limit Selection
Pn013 : No. 1 Torque Limit
Pn522 : No. 2 Torque Limit
Pn011 : Numerator
Pn503 : Denominator
Pn012 : Reverse
Pn620 :
Phase-Z Width
Pn622 :
Output Method
Pn103 :
Speed Feedback Filter Time Constant
Pn108 :
Speed Feedback Filter Time Constant 2
Pn610 : Function Expansion Setting
External
encoder
Pulse Output
EXA
EXB
EXZ
Encoder
Motor
Main
power
supply
+
+
+
+
+
+
+
+
+
+
Pn005 : Input Setting
Pn006 : Rotation Direction
Pn007 : Mode
Pn222 : FIR
Pn223 : First-order Lag
Pn008 : 1 Rotation
Pn009 : Numerator 1
Pn010 : Denominator
Pn500 : Numerator 2
Pn501 : Numerator 3
Pn502 : Numerator 4
Pn110 : Gain
Pn111 : Filter
Pn100 : Loop Gain 1
Pn105 : Loop Gain 2
Pulse
train
Electronic gear setting
Damping control
External encoder
Pulse regeneration
Pn011 : 1 Rotation
Pn012 : Reverse
Numerator/Denominator
Pn503 : Denominator
Encoder pulse
output
A
B
Z
Pulse regeneration
Position control
Speed
feed-forward
Pn112 : Gain
Pn113 : Filter
Torque feed
forward
Pn623 : Gain
Pn624 : Filter
Disturbance observer
Pn607 : Offset Value
Pn608 : Forward Direction
Pn609 : Reverse Direction
Friction compensation
Pn114 : Setting 2
Pn115 : Mode
Pn116 : Delay Time
Pn117 : Level
Pn118 : Hysteresis
Pn119 : Switching Time
Pn605 : Setting 3
Pn606 : Ratio
Gain switching
Pn324: Numerator
Pn325: Denominator
External encoder dividing
Input condition setting
Smoothing filter
Pn200 :
Adaptive Filter Selection
Pn201 : Frequency 1
Pn204 : Frequency 2
Pn207 : Frequency 3
Pn210 : Frequency 4
Pn202 : Notch 1 Width
Pn205 : Notch 2 Width
Pn208 : Notch 3 Width
Pn211 : Notch 4 Width
Pn203 : Notch 1 Depth
Pn206 : Notch 2 Depth
Pn209 : Notch 3 Depth
Pn212 : Notch 4 Depth
Notch filter
Speed control
Torque limit
Pn611 : Response Setting
Current control
Pn323 : Type
Pn326 : Reverse
Pn327 : Phase Z disabled
Input Setting
Pn325 :
Denominator
Pn324 : Numerator
External encoder reverse dividing
Electronic gear
reverse conversion
Torque filter
Speed detection filter
Speed detection
External encoder
Command pulse accumulation
Position command error
Fully-closed error
Speed control command
Motor speed
Torque command
Internal position command speed
Total external encoder feedback pulses
+
Position command speed
Amount of internal/external
feedback pulse error

Table of Contents

Related product manuals