EasyManua.ls Logo

Omron R88D-KTA5L - Page 332

Omron R88D-KTA5L
634 pages
To Next Page IconTo Next Page
To Next Page IconTo Next Page
To Previous Page IconTo Previous Page
To Previous Page IconTo Previous Page
Loading...
4-63
4-6 Using DC Power
OMNUC G5-SERIES AC SERVOMOTOR AND SERVO DRIVE USER'S MANUAL
4
System Design
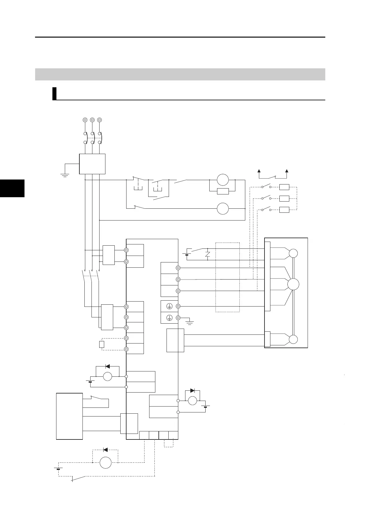
Connection Examples for DC Power
R88D-KT75H with DC Power Supply Input
RT
NFB
S
Noise filter
123
456
E
NF
Ground to 100
Ω
or less.
3-phase 200 to 230 VAC, 50/60 Hz
PL
Servo alarm display
L1C
L2C
L1
L2
L3
G5-series
AC Servo Drive
ALMCOM
/ALM37
36
User-side
control
device
CN1
X
24 VDC
24 VDC
11
10
BKIR
BKIRCOM
XB
24 VDC
Control cable
G5-series
AC Servomotor
W
V
U
B
E
M
CN2
Encoder cable
Power cable
24 VDC
(*3)
(*2)
CN1
CN1
B1
B2
Regeneration
Resistor
TB1
TB1
TB1
Ground to 100 Ω or less.
X
XB
X
Main circuit contactor (*1)
2MC
1MC
Surge suppressor (*1)
OFF ON X
1MC
Main circuit power supply
1MC
AC/
DC
AC/
DC
+
+
DB1 DB2 DB3 DB4
(*4)
(*8)
(*9)
(*5) (*6)
(*7)
2MC
*1.Recommended products are listed in 4-3 Wiring
Conforming to EMC Directives.
*2.Recommended relays: MY Relays by OMRON (24-V)
For example, MY2 Relays by OMRON can be used with
all G5-series Servomotors with Brakes because its rated
inductive load is 2 A (24 VDC).
*3.There is no polarity on the brake.
*4.When using an externally connected Dynamic Brake
Resistor, remove the short bar from between DB3 and
DB4.
*5.Provide auxiliary contacts to protect the system with an
external sequence so that a Servo ON state will not
occur due to deposition in the Dynamic Brake Resistor
*6. A dynamic brake of 2 Ω, 180 W is built in. If the capacity
is insufficient, use an external Dynamic Brake Resistor
of 1.2 Ω, 400 W. Do not use the built-in resistor and an
external resistor at the same time.
*7. Install an external protective device, such as a thermal
switch. Monitor the temperature of the external Dynami
Brake Resistor.
*8. Wire the circuit so that the voltage between DB1 and
DB2 is 300 VAC or less or 100 VDC or less. Use a
separate power source to supply power to CN1.
*9. Insert a surge suppressor if you use AC power.

Table of Contents

Related product manuals