EasyManua.ls Logo

Omron R88D-KTA5L - Page 333

Omron R88D-KTA5L
634 pages
To Next Page IconTo Next Page
To Next Page IconTo Next Page
To Previous Page IconTo Previous Page
To Previous Page IconTo Previous Page
Loading...
4-64
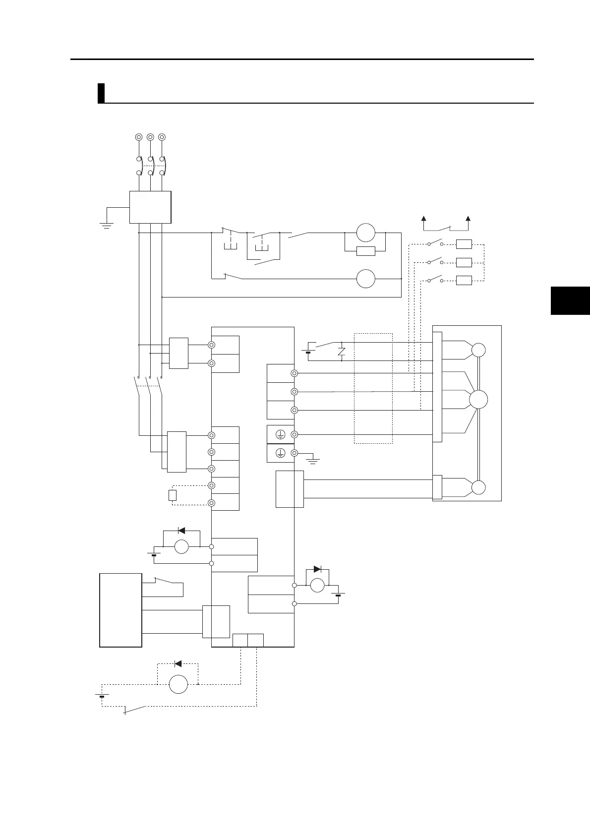
4-6 Using DC Power
OMNUC G5-SERIES AC SERVOMOTOR AND SERVO DRIVE USER'S MANUAL
4
System Design
R88D-KT150H with DC Power Supply Input
RT
NFB
S
123
456
E
NF
PL
L1C
L2C
L1
L2
L3
ALMCOM
/ALM37
36
CN1
X
11
10
BKIR
BKIRCOM
XB
W
V
U
B
E
M
CN2
CN1
CN1
B1
B2
TB1
TB1
TB1
X
XB
X
1MC
OFF ON X
1MC
1MC
DB1 DB2
2MC
AC/
DC
AC/
DC
+
+
2MC
3-phase 200 to 230 VAC, 50/60 Hz
Noise filter (*1)
Ground to 100
Ω
or less.
Servo alarm display
G5-series
AC Servo Drive
User-side
control
device
24 VDC
24 VDC
24 VDC
Control cable
G5-series
AC Servomotor
Encoder cable
Power cable
24 VDC
(*3)
(*2)
Regeneration
Resistor
Ground to 100 Ω or less.
Main circuit contactor (*1)
Surge suppressor (*1)
Main circuit power supply
(*4)
(*8)
(*5)
(*6)
(*7)
*1.Recommended products are listed in 4-3 Wiring
Conforming to EMC Directives.
*2.Recommended relays: MY Relays by OMRON
(24-V)
For example, MY2 Relays by OMRON can be
used with all G5-series Servomotors with Brakes
because itsrated inductive load is 2 A (24 VDC).
*3.There is no polarity on the brake.
*4.Provide auxiliary contacts to protect the system
with an external sequence so that a Servo ON
state will not occur due to deposition in the
Dynamic Brake Resistor.
*5.Use an external Dynamic Brake Resistor of
1.2 Ω, 400 W.
*6.Install an external protective device, such as a
thermal switch. Monitor the temperature of the
external Dynamic Brake Resistor.
*7. Wire the circuit so that the voltage between DB1
and DB2 is 300 VAC or less or 100 VDC or less.
Use a separate power source to supply power to
CN1.
*8. Insert a surge suppressor if you use AC power.

Table of Contents

Related product manuals