EasyManua.ls Logo

Onkyo HT-R667

Onkyo HT-R667
100 pages
To Next Page IconTo Next Page
To Next Page IconTo Next Page
To Previous Page IconTo Previous Page
To Previous Page IconTo Previous Page
Loading...
99
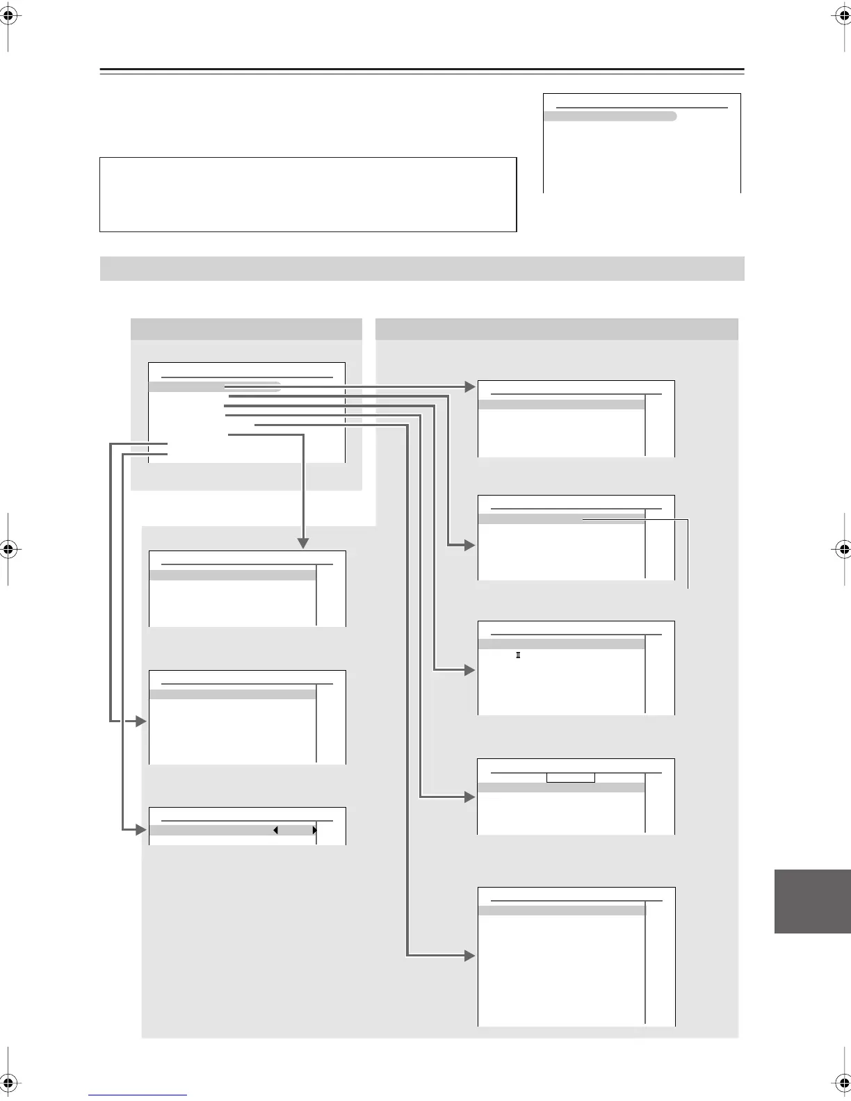
Onscreen Setup Menu Map
The onscreen setup menus appear on the connected TV and provide a conve-
nient way to change the AV receiver’s various settings. Settings are organized
into eight categories on the
main menu
, most containing a
submenu
.
The following map shows how the setup menus are organized. Use the page numbers to locate information about items.
The onscreen setup menus appear only on a TV that is connected to the
HDMI OUT. If your TV is connected to the composite video or S-Video
MONITOR OUT, or the COMPONENT VIDEO OUT, use the HT-R667’s
own display when changing settings.
Menu Map
Menu
1. Input Assign
2. Speaker Setup
3. Audio Adjust
4. Source Setup
5. Listening Mode Preset
6. Miscellaneous
7. Hardware Setup
8. Lock Setup
6. Miscellaneous
1. Volume Setup
2. OSD Setup
8. Lock Setup
Lock
Unlocked
7. Hardware Setup
1. Remote Control
2. Analog Multich
3. HDMI
4. Source Setup
DVD
1. Input Assign
1. HDMI Input
2. Component Video Input
3. Digital Audio Input
2. Speaker Setup
1. Speaker Configuration
2. Speaker Distance
3. Level Calibration
4. Equalizer Settings
3. Audio Adjust
1. Multiplex/Mono
2. PL x/Neo:6
3. Dolby EX
4. Theater-Dimensional
1. IntelliVolume
2. A/V Sync
5. Listening Mode Preset
1. DVD
2. VCR/DVR
3. CBL/SAT
4. AUX
5. TAPE
6. TUNER
7. CD
8. DOCK
Menu
1. Input Assign
2. Speaker Setup
3. Audio Adjust
4. Source Setup
5. Listening Mode Preset
6. Miscellaneous
7. Hardware Setup
8. Lock Setup
Main menu Submenu
pages 46–48
pages 74–78
page 69
page 73
pages 79
page 74
page 80
page 81
page 83
HT-S6100En.book Page 99 Tuesday, July 1, 2008 4:58 PM

Table of Contents

Other manuals for Onkyo HT-R667

Related product manuals