EasyManua.ls Logo

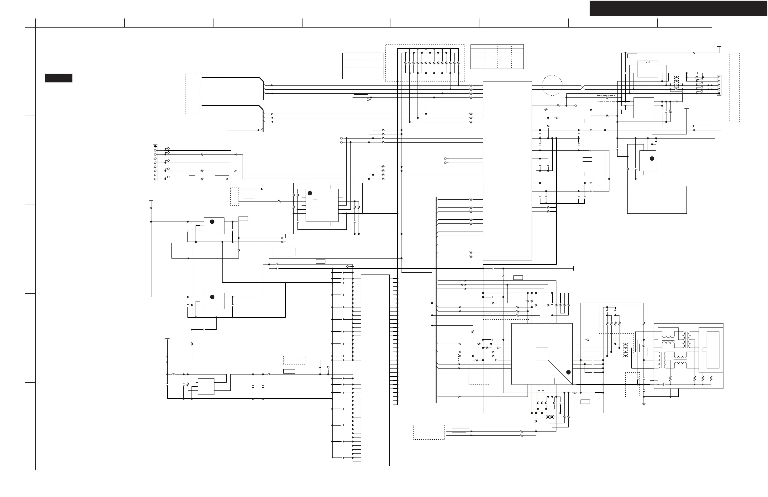
Onkyo HTR-990 - SCHEMATIC DIAGRAM;BLOCK DIAGRAM-20; Net;USB Power Section

Onkyo HTR-990
115 pages
Print Icon
To Next Page IconTo Next Page
To Next Page IconTo Next Page
To Previous Page IconTo Previous Page
To Previous Page IconTo Previous Page
Loading...
TX-NR579/ TX-NA579/ HT-R690/ HT-R990
SCHEMATIC DIAGRAM/ BLOCK DIAGRAM-20
NET/ USB POWER SECTION
PART-20
RMII_TXD0
RMII_TXD1
RMII_TXEN
MDIO_CLK
MDIO_D
RMII_CRSDV
RMII_RXD1
RMII_RXD0
RMII_CRSDV
RMII_TXD1
MDIO_CLK
RMII_50MHz
VDD_USB3.3V
VDD_USB1.8V
I2C0_SCL
MDIO_D
RMII_RXER
VDD_DA8x_3.3V
RMII_TXEN
RMII_TXD0
ARM_RDY
BOOT6
BOOT7
BOOT2
BOOT5
UART1_TXD
UART1_RXD
GND_ARM
RST
VDD_MPU3.3V
RXD
TXD
GND_USB
ACP_RST
GND_ARM
USB0_OC_DET
I2C0_SDA
TX-
VCC_ETHA3.3V
TX+
RX+
RX-
ARM_RST
VDD_CORE1.2V
GND_USB
ACP_CS
VCC_1USB1.8V
RMII_RXD0
RMII_RXD1
RMII_RXER
VCC_1USB3.3V
USB0_D+
USB0_D-
VCC_0USB1.8V
VCC_0USB3.3V
UART2_RXD
UART2_TXD
+5.2VHD
ARM_SCLK
ARM_SIMO
ARM_SOMI
DIGSDI
DIGSDO
DIGCLK
SPI0_SCS
VDD_1.2V
GND_ARM
+1.8VHD
GND_USB
VDD_USB3.3V
+3.3V_DVDD
USB0_VBUSEN
GNDSH
GND_ARM
GND_ARM
VDD_VBUS0_5V
USBDM1
USBDP1
GND_ARM
RMII_50MHz
VDD_USB3.3V
+1.8VHD +3.3VHD
ETH_RESET
ARM_RST
+3.3VHD
+3.3VHD
ETH_INT
VDD_MPU3.3V
VDD_ETHD3.3V
VDD_MPU3.3V
Host communication
SPI0 & control signals
SPI0_CLK must be Hi-Z when booting DA830
SPI1_SOMI must be Hi-Z when booting DA830
SPI1_SIMO must be Hi-Z when booting DA830
SPI1_CLK must be Hi-Z when booting DA830
RampUpTime
> 330uSec
SPI0_SOMI must be Hi-Z when booting DA830
for Debugging
GNDD
APOWER
232TXD
232RXD
RESET
NC
NC
NC
VDD
BOOT1
BOOT0
BOOT7
NAND
L
UART1
H
H
SPI0
L
L
Boot Opt.
BOOT2 H L H
BOOT3
HHH
HHH
BOOT3 is always pulled up.
HBOOT1
BOOT0
differencial impeadance = 90ohm
+3.3V
TX+,TX- / RX+,RX- Pair's differencial impeadance= 100ohm
75
75
102
75
75
Rx
Tx
USB2.0
NET/USB Power Section
(PART-32/33)
+3.3V
+3.3V
+1.8V
+1.8V
for HS ESD
+3.3V
TO BAETC0468/BAETC0469/BAHDM0291
TO BAHDM0471
(PART-23)
+1.2V
BAHDM-0684
+5.2V
+3.3V
RampUpTime
> 120uSec
KSZ8041
KSZ8051
KSZ8041
KSZ8051
R3109 or R3110 BOOT6
R3115 or R3116 BOOT2
R3111 or R3112 BOOT5
R3107 or R3108 BOOT7
Model No. TX-NR(A)579,TX-NR(A)609,HT-RC360,DTR-20.3,DTR-30.3
SCHEMATIC DIAGRAM (PART-20)
(PART-20)
PART-18
PART-19
KSZ8051
+3.3V
R3156
39
R3154
39
R3155
39
R3162
39
R3157
0
R3163
22
L3105
BLM18PG121SN1D
R3199
1K
L3104
BLM18PG121SN1D
L3103
BLM18PG121SN1D
R3124
330
R3125
47
R3126
47
R3127
47
R3130
47
R3131
47
R3133
47
R3135
10K
R3136
0
R3137
0
R3113 10K
R3173
39
R3174
39
R3184
47
R3183
47
R3149
1K
R3172
3.9KF
R3171
2.2KF
R3111
10K
R3110 10K
R3116 NC
R3114
NC
R3112 NC
R3109
NC
R3108 10K
R3107 NC
R3139
100
R3144
100
R3147
0
R3134
10K
R3145
10K
R3146
39
R3148
39
TP85
TP84
TP95
TP83
TP94
TP81
R3670
10K
R3129
47
L3106
BLM18PG121SN1D
R3101
10K
R3122
1K
R3118
NC
R3120
NC
TP82
R3119
4.7K
D3103
NC_SEC1803C
D3102
NC_SEC1403C
P3102ANSCT-9P2472
9
8
7
6
5
4
3
2
1
R3168
22
R3169
22
R3170
390F
R3182
4.7K
R3186
4.7K
Q3105
MFI341S2164
1
NC
2
MD1/CS
3
NC
4
RESET
5
VCC
6
NC
7
NC
8
NC
9
NC
10
NC
11
VSS
12
SCL/SIMO
13
SDA/SOMI
14
MD0/SCLK
15
NC
16
NC
17
NC
18
NC
19
NC
20
NC
R3103
NC
R3153
NC
R3198
NC
R3197
NC
R3167
NC
R3166
NC
R3165
NC
R3177
49.9F
R3176
49.9F
R3179
49.9F
R3178
49.9F
TP93
R3180
10F
R3672
NC
R3102
10K
R3121
10K
L3109
BLM18PG121SN1D
VDD_CORE1.2V
L3107
BLM18PG121SN1D
TP39
TP30
R3143
10K
TP88
TP90
R3195
#220
R3196
#220
P3101A
NPLG-5P918
5
4
3
2
1
+5.2VHD
R3104
#330
Q3001:B
D830K013BZKB400
R6
SPI0_SOMI0/BOOT0
P6
SPI0_SIMO0/BOOT1
T5
SPI0_CLK/BOOT2
N4
SPI0_SCS/BOOT4
P5
SPI1_SOMI0/BOOT5
N5
SPI1_SIMO0/BOOT6
T6
SPI1_CLK/BOOT7
R3
I2C0_SDA/BOOT8
P3
I2C0_SCL/BOOT9
R4
UART2_RXD/GPIO5_12
P4
UART2_TXD/GPIO5_13
C6
UART1_RXD
D6
UART1_TXD
A4
RMII_MHZ_50_CLK/BOOT11
B8
RMII_TXD0
C8
RMII_TXD1
D8
RMII_TXEN
A7
RMII_CRS_DV
B7
RMII_RXD0
C7
RMII_RXD1
D7
RMII_RXER
A6
MDIO_CLK
B6
MDIO_D
A3
USB1_DP
B3
USB1_DM
C2
USB1_VDDA18
C1
USB1_VDDA33
F3
USB0_VSSA
C3
USB0_VDDA12
E3
USB0_VDDA18
H4
USB0_VSSA33
H5
USB0_VDDA33
D2
USB0_ID
E4
USB0_DRVVBUS
D3
USB0_VBUS
F4
USB0_DP
G4
USB0_DM
Q3001:D
D830K013BZKB400
B16
DVDD
E12
DVDD
E9
DVDD
E8
DVDD
E5
DVDD
F12
DVDD
F11
DVDD
F5
DVDD
G12
DVDD
G5
DVDD
K12
DVDD
K5
DVDD
L12
DVDD
L11
DVDD
L5
DVDD
M12
DVDD
M9
DVDD
M8
DVDD
M5
DVDD
R16
DVDD
R1
DVDD
F6
CVDD
G11
CVDD
G10
CVDD
G7
CVDD
G6
CVDD
H11
CVDD
H10
CVDD
H6
CVDD
H7
CVDD
H12
CVDD
J12
CVDD
J11
CVDD
J10
CVDD
J7
CVDD
J6
CVDD
K11
CVDD
K10
CVDD
K7
CVDD
K6
CVDD
L6
CVDD
T1
VSS
T2
VSS
T15
VSS
T16
VSS
M6
VSS
M7
VSS
M10
VSS
M11
VSS
L7
VSS
L8
VSS
L9
VSS
L10
VSS
K8
VSS
K9
VSS
J8
VSS
J9
VSS
H8
VSS
H9
VSS
G8
VSS
G9
VSS
F8
VSS
F9
VSS
F10
VSS
E6
VSS
E7
VSS
E10
VSS
E11
VSS
B2
VSS
A1
VSS
A2
VSS
A15
VSS
A16
VSS
TP86
TP87
TP89
TP91
TP92
C3101
106K/16
Q3109
XC6220B121PR
3
NC
2
VSS
1
CE
5
VOUT
4
VIN
R3185 3.3K
+1.8VHD
C3106 106K/16C3109
106K/16
C3112 106K/16
C3115
106K/16
C3116
106K/16
C3126
106K/16
C3130
106K/16
C3145
106K/16
C3150
106K/16
C3152
106K/16
C3153
106K/16
C3155
106K/16
L3110
BLM18PG121SN1D
C3163
106K/16
+3.3VHD
C3120
106K/16
R3161
NC
C3124
106K/16
GNDSH
Q3106
BU33TD3WG-TR
1
VIN
2
VSS
3
CE
4
NC
5
VOUT
Q3107
BU33TD3WG-TR
1
VIN
2
VSS
3
CE
4
NC
5
VOUT
R3105
2.2K
R3106
1K
Q3102
BD82065FVJ
1
GND
2
IN
3
IN
4
EN
5
/OC
6
OUT
7
OUT
8
OUT
R3152
0
R3151
0
R3123
#0
C3100 102K
C3104
100/16
C3103
102K
C3105
105K
C3107
105K
C3108
105K
C3110
224K
C3111
NC_106K/16
C3113
105K
C3114
105K
C3117
102K
C3118 105K
C3119
105K
C3121
105K
C3123 105K
C3125 105K
C3127 105K
C3128 105K
C3129 105K
C3131 105K
C3132101J
C3133 105K
C3134
104K
C3135
104K
R3191
0
C3141
104K
L3145
DLP2ADN900HL4L
4
3
2
1 8
7
6
5
C3136 105K
C3137 105K
C3138 105K
C3139105K
C3140
105K
C3142 105K
C3143105K
C3144105K
C3149
102K
C3148
104K
C3154
105K
C3156
105K
C3157
105K
C3158
105K
C3159
105K
C3160
105K
C3161
105K
C3162102K
Q3108
KSZ8051RNL
17
VDDIO_3.3
18
CRSDV/CNFG2
19
RXC
20
RXER/ISO
21
INTRP
22
TXC
23
TXEN
24
TXD0
25
TXD1
26
TXD2
27
TXD3
28
COL/CNFG0
29
CRS/CNFG1
30
LED0/ANEG
31
LED1/SPEED
32
RST
33
1
GND
2
VDDPLL_1.8
3
VDDA_3.3
4
RX-
5
RX+
6
TX-
7
TX+
8
XO
9
REFCLK
10
REXT
11
MDIO
12
MDC
13
RXD3/AD0
14
RXD2/AD1
15
RXD1/AD2
16
RXD0/DUP
PADDLE
Q3103
BU18TD3WG-TR
4
NC
5
VOUT
1
VIN
2
VSS
3
CE
L3006
BLM18PG181SN1D
R3175
4.7K
Q3101
TPD2E001DRLR
1
VCC
2
NC
3
IO1
4
GND
5
IO2
L3102
0
TP98
TP97
TP79
TP80
L3101
#DLP2ADN900HL4L
4
3
2
1 8
7
6
5
P3104
RB1-105B8A1F
7
6
8
1
3
2
4
5
13
14
R3150
68
+1.8VHD +3.3VHD
+3.3VHD
C3122105K
L3108
BLM18PG121SN1D
R3181
47
R3187
4.7K
R3164
4.7K
R3192
4.7K
R3128
4.7K
R3193
4.7K
R3194
4.7K
R3117 4.7K
R3115 4.7K
U0030
A
1
2
3
4
5
BCDEFGH

Related product manuals