EasyManua.ls Logo

Onkyo TX-DS696

Onkyo TX-DS696
64 pages
To Next Page IconTo Next Page
To Next Page IconTo Next Page
To Previous Page IconTo Previous Page
To Previous Page IconTo Previous Page
Loading...
13
P
B
P
R
Y
REMOTE
CONTROL
INPUT 1
OUTPUT
FM
75
AM
ANTENNA
GND
P
B
P
R
Y
COMPONENT
VIDE
O
VIDEO
1
VIDEO
2
DVD
IN
OUT
IN
OUT
I
N
MONITOR
OUT
L
R
CENTER
SUB
WOOFER
FRONT
SURR
SUBWOOFER
OPTICAL
COAXIAL
1
2
12
PRE OUT
MULTI
CHANNEL INPUT
DIGITAL
INPUT
L
R
OUT
IN
PHONO
TAPE
CD
2. CD player
(CD)
1. Turntable
(PHONO)
Analog audio output
Analog audio output
Digital audio output (optical)
Ground wire (earth)
L (White)
R (Red)
L (White)
R (Red)
L (White)
R (Red)
L (White)
R (Red)
3. Tape deck, MD recorder,
DAT deck, CD recorder,
(TAPE)
Analog audio input
Analog audio output
Connections
Audio connection cable
L(Left)
R(Right)
L
R
: Signal flow
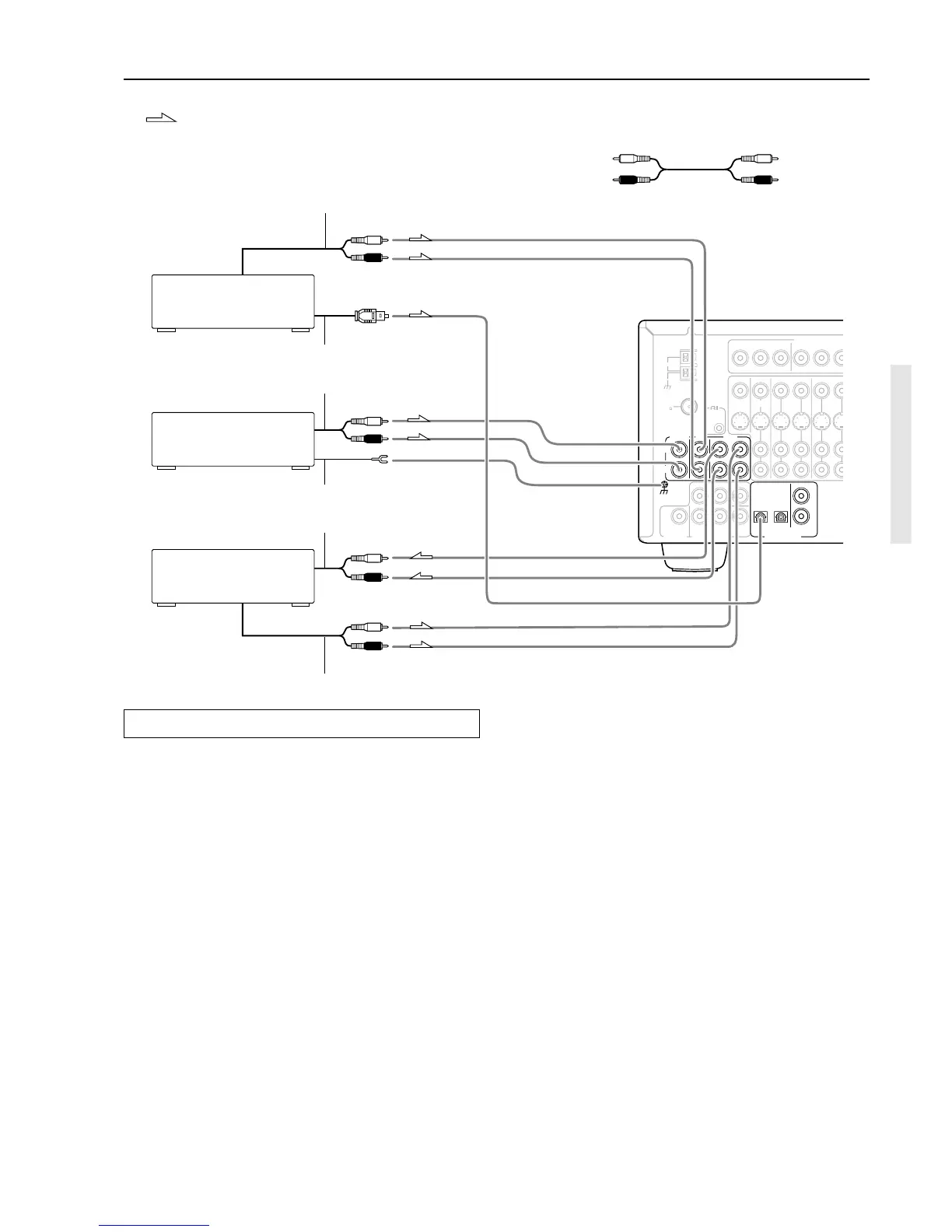
Connecting your audio components
Below is an example of how you can connect your audio
components to the TX-DS696. Refer to the diagram above for the
following connection examples.
1. Connecting a turntable (PHONO)
Using an RCA-type audio connection cable, connect the output
terminal on the turntable to the PHONO input jacks on the TX-
DS696. Make sure that you properly connect the left channel to the L
jack and the right channel to the R jack.
Note:
The TX-DS696 is designed for use with moving magnet cartridges.
For proper operation, connect a ground (or earth) wire to the GND
terminal. For some turntables, however, connecting the ground wire
may cause increased noise, and in such a case, a ground wire is not
necessary and should not be connected.
2. Connecting a compact disc player (CD)
Using an RCA-type audio connection cable, connect the output
terminal on the compact disc player to the CD input jacks on the TX-
DS696. Make sure that you properly connect the left channel to the L
jack and the right channel to the R jack.
If the compact disc player has a digital output jack as well, be sure to
also connect it to either a DIGITAL INPUT (COAXIAL) or
DIGITAL INPUT (OPTICAL) jack on the TX-DS696 depending on
the type of connector on the compact disc player.
With the initial settings of the TX-DS696, the CD input source is
set for digital input at the OPTICAL 1 jack.
If the digital connection is made at a different jack, this must be
changed at the Setup menu: Input Setup Audio Setup Digital
Input (see pages 24, 39).
3. Connecting a cassette tape deck, MD recorder, DAT
deck, or CD recorder (TAPE)
Using an RCA-type audio connection cable, connect the output
terminals (PLAY) of the device to the TAPE IN jacks on the TX-
DS696 and the input terminals (REC) to the TAPE OUT jacks. Make
sure that you properly connect the left channel to the L jack and the
right channel to the R jack.
If the device has a digital output jack as well, be sure to also connect
it to either a DIGITAL INPUT (COAXIAL) or DIGITAL INPUT
(OPTICAL) jack on the TX-DS696 depending on the type of
connector on the device.
With the initial settings of the TX-DS696, the TAPE input source is
set for no digital input.
If you connect the device to the DIGITAL INPUT terminal, then this
input source must be set for digital input at the Setup menu: Input
Setup Audio Setup Digital Input(see pages 24, 39).

Table of Contents

Other manuals for Onkyo TX-DS696

Related product manuals