EasyManua.ls Logo

Onkyo TX-SR500 - Connections for remote control (RI)

Onkyo TX-SR500
50 pages
To Next Page IconTo Next Page
To Next Page IconTo Next Page
To Previous Page IconTo Previous Page
To Previous Page IconTo Previous Page
Loading...
16
Connections for remote control (z)
Notes
Connect the plugs securely.
Be sure to connect to the z connectors using the z cable.
For remote control operation, the audio connection cables must
also be connected.
If a component has two z terminals, you can use either one to
connect to the TX-SR500/TX-SR500E. The other one can be
used to daisy chain with another component.
(USA and Canadian models only) With Onkyo DVD players,
you can enter the pre-program code so that you can operate the
DVD player directly with the remote controller without
connecting the z terminals (see page 36).
Do not connect the AV Receivers z connector to any
component other than an Onkyo product. It may cause
malfunction.
Certain component models may not be able to control the
TX-SR500/TX-SR500E.
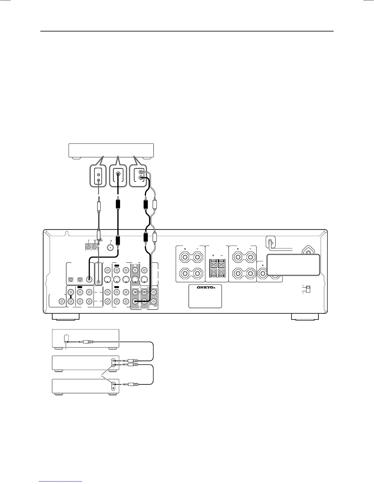
Example: Onkyo DVD Player
z cable
REMOTE
CONTROL
R
L
R
L
R
L
IN
IN
IN
COAXIAL
OPTICAL
12
IN
IN
IN
IN
FRONT
SURR
CENTER
SUB
WOOFER
VIDEO 2
VIDEO 1
OUT
OUT
OUT
DIGITAL INPUT
VIDEO 2
VIDEO 1
DVD MONITOR
OUT
VIDEO
S VIDEO
DVD
TAPE
CD
FRONT
SPEAKERS A
FRONT
SPEAKERS B
SURROUND
SPEAKERS
CENTER
SPEAKER
L
R
L
R
AC OUTLET
120
V
VOLTAGE
SELECTOR
220-230
V
ANTENNA
FM
75
AM
SUBWOOFER
PRE OUT
REMOTE
CONTROL
L
R
ANALOG
OUTPUT
DIGITAL
OUTPUT
COAXIAL
Be sure to connect using
the audio connection
cable.
The z terminal on the TX-SR500/TX-SR500E is for connecting
other Onkyo components equipped with the same z terminal.
When a component is z-connected, you can point the remote
controller supplied with the TX-SR500/TX-SR500E at the sensor
on the TX-SR500/TX-SR500E and operate that component without
having to switch remote controllers. In addition, by connecting
components to the z terminal, you can also perform the system
operation given below.
To connect components using the z terminal, simply connect a
z cable from this z terminal to the z terminal of the other
component. An z cable with a 3.5 mm (1/8 inch) miniature two-
conductor plug comes with every cassette tape deck, compact disk
player, MD recorderm, and DVD player that has an z terminal.
DO NOT connect the
power cord (mailns
lead) at this time.
Power on/ready function
When the TX-SR500/TX-SR500E is in the stansby state, if an z-
connected component is turned on, then the TX-SR500/
TX-SR500E also turns on and the input source selected at the
TX-SR500/TX-SR500E automatically switches to that component.
If the power cord for an z-connected component is connected to
the AC OUTLET on the TX-SR500/TX-SR500E, or if the
TX-SR500/TX-SR500E is turned on, this function will not work.
Direct change function
When the play button is pressed at an z-connected component,
the input source selected at the TX-SR500/TX-SR500E
automatically changes to that component.
Power off function
When the TX-SR500/TX-SR500E is placed in the standby state, all
z-connected components are also automatically put in the
standby state.
Note
If an MD recorder is connected to the TAPE jack on the TX-SR500/
TX-SR500E, switch the input selector from TAPE to MD (see page
23).
z cable
Connection example when there is more
than one ONKYO components equipped with
z terminals
REMOTE
CONTROL
TX-SR500/TX-SR500E
z connector
Ex: Onkyo CD player
Ex: Onkyo cassette tape
deck
z connector

Other manuals for Onkyo TX-SR500

Related product manuals