EasyManua.ls Logo

Onkyo TX-SR502 - Page 108

Onkyo TX-SR502
118 pages
To Next Page IconTo Next Page
To Next Page IconTo Next Page
To Previous Page IconTo Previous Page
To Previous Page IconTo Previous Page
Loading...
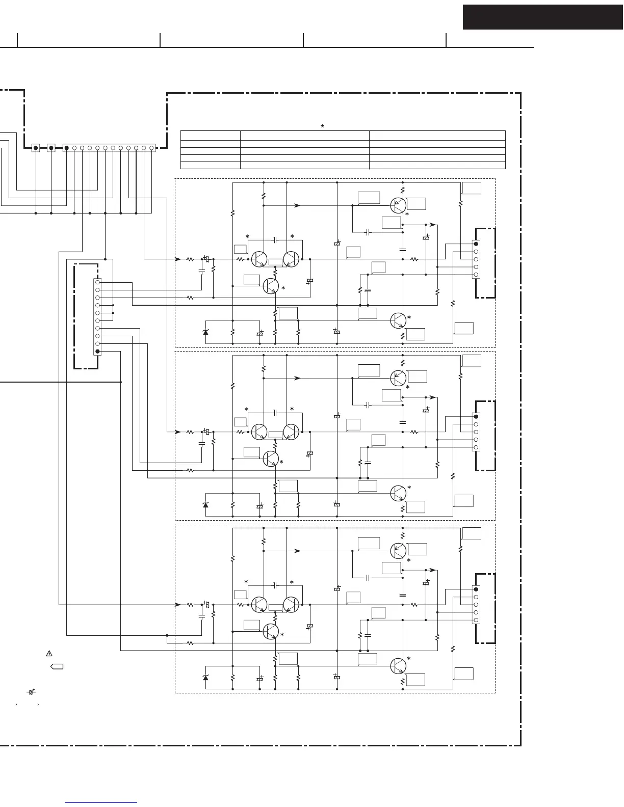
SCHEMATIC DIAGRAMS-3
DRIVER AMPLIFIER SECTION
TX-SR502/E/8250/HT-R520TX-SR502/E/8250/HT-R520
A
1
2
3
4
5
BCDEFGH
U06
DRIVER AMPLIFIER PC BOARD
Q5012
Q5002
Q5042
Q5052
Q5011
Q5001
Q5041
Q5051
Q5010
Q5000
Q5040
Q5050
Q5013
Q5003
Q5043
Q5053
Q5014
Q5004
Q5044
Q5054
Q5015
Q5005
Q5045
Q5055
Q5032
Q5031
Q5030
Q5033
Q5034
Q5035
R5012
56K
R5002
1K
R5022
330
R5062
1.2K
R5162
120 [150] (1/4W)
R5172
120 [150]
(1/4W)
R5032
56K
R5072
NC
R5112
1K
R5092
82K
[100K]
R5052
4.7K
R5082
470
R5102
100K
R5182
10
(1/4W)
R5192
10
(1/4W)
R5042 2.2K
R5132
18K
R5142
R5011
56K
R5001
1K
R5021
330
R5061
1.2K
R5161
120 [150] (1/4W)
R5171
120 [150]
(1/4W)
R5031
56K
R5071
NC
R5111
1K
R5091
82K
[100K]
R5051
4.7K
R5081
470
R5101
100K
R5181
10
(1/4W)
R5191
10
(1/4W)
R5041 2.2K
R5131
18K
R5141
18K
R5010
56K
R5000
1K
R5020
330
R5060
1.2K
R5160
120
[150]
(1/4W)
R5170
120 [150]
(1/4W)
R5030
56K
R5070
NC
R5110
1K
R5090
82K
[100K]
R5050
4.7K
R5080
470
R5100
100K
R5180
10
(1/4W)
R5190
10
(1/4W)
R5040 2.2K
R5130
18K
R5140
18K
R5013
56K
R5003
1K
R5023
330
R5063
1.2K
R5163
120 [150] (1/4W)
R5173
120 [150]
(1/4W)
R5033
56K
R5073
NC
R5113
1K
R5093
82K
[100K]
R5053
4.7K
R5083
470
R5103
100K
R5183
10
(1/4W)
R5193
10
(1/4W)
R5043 2.2K
R5133
18K
R5143
R5014
56K
R5004
1K
R5024
330
R5064
1.2K
R5164
120 [150] (1/4W)
R5174
120 [150]
(1/4W)
R5034
56K
R5074
R5114
1K
R5094
82K
[100K]
R5054
4.7K
R5084
470
R5104
100K
R5184
10
(1/4W)
R5194
10
(1/4W)
R5044 2.2K
R5134
18K
R5144
R5015
56K
R5005
1K
R5025
330
R5065
1.2K
R5165
120 [150] (1/4W)
R5175
120 [150]
(1/4W)
R5035
56K
R5075
NC
R5115
1K
R5095
82K
[100K]
R5055
4.7K
R5085
470
R5105
100K
R5185
10
(1/4W)
R5195
10
(1/4W)
R5045 2.2K
R5135
18K
R5145
C5012
22/16
C5042
220 [100] /16
C5052
47/50
C5112
10/63
[10/100]
C5102
10/63
[10/100]
C5022
10/50
C5011
47/16
C5041
220/16
C5051
47/50
C5111
10/63
[10/100]
C5101
10/63
[10/100]
C5021
10/50
C5010
47/16
C5040
220/16
C5050
47/50
C5110
10/63
[10/100]
C5100
10/63
[10/100]
C5020
10/50
C5013
22/16
C5043
220 [100] /16
C5053
47/50
C5113
10/63
[10/100]
C5103
10/63
[10/100]
C5023
10/50
C5014
22/16
C5044
220 [100] /16
C5054
47/50
C5114
10/63
[10/100]
C5104
10/63
[10/100]
C5024
10/50
C5015
22/16
C5045
220 [100] /16
C5055
47/50
C5115
10/63
[10/100]
C5105
10/63
[10/100]
C5025
10/50
C5002
101K
C5082
040D
C5092
101J
C5032
C5001
101K
C5081
040D
C5091
101J
C5031
C5000
101K
C5080
040D
C5090
101J
C5030
C5003
101K
C5083
040D
C5093
101J
C5033
C5004
101K
C5084
040D
C5094
101J
C5034
C5005
101K
C5085
040D
C5095
101J
C5035
P6002A
TO NAAF-8245
P6001A
TO NAAF-8245
P6000A
TO NAAF-8245
P6003A
TO NAAF-8245
P6004A
TO NAAF-8245
P6005A
TO NAAF-8245
C5072
C5071
C5070
C5073
C5074
C5075
D5002
MTZJ5.6B
D5001
MTZJ5.6B
D5000
MTZJ5.6B
D5003
MTZJ5.6B
D5004
MTZJ5.6B
D5005
MTZJ5.6B
49.9V
[66.5V]
-49.9V
[-66.5V]
48.5V
[65.1V]
49.1V
[65.7V]
-44.4V
[-61V]
-49.1V
[-65.7V]
-45V
[-61.6V]
1.1V
[1.0V]
-48.5V
[-65.1V]
0V
[0V]
-0.1V
-0.7V
-1.1V
[-1V]
49.9V
[66.5V]
-49.9V
[-66.5V]
48.5V
[65.1V]
49.1V
[65.7V]
-44.4V
[-61V]
-49.1V
[-65.7V]
-45V
[-61.6V]
1.1V
[1.0V]
-48.5V
[-65.1V]
0V
[0V]
-0.1V
-0.7V
-1.1V
[-1V]
49.9V
[66.5V]
-49.9V
[-66.5V]
48.5V
[65.1V]
49.1V
[65.7V]
-44.4V
[-61V]
-49.1V
[-65.7V]
-45V
[-61.6V]
1.1V
[1.0V]
-48.5V
[-65.1V]
0V
[0V]
-0.1V
-0.7V
-1.1V
[-1V]
49.9V
[66.5V]
-49.9V
[-66.5V]
48.5V
[65.1V]
49.1V
[65.7V]
-44.4V
[-61V]
-49.1V
[-65.7V]
-45V
[-61.6V]
1.1V
[1.0V]
-48.5V
[-65.1V]
0V
[0V]
-0.1V
-0.7V
-1.1V
[-1V]
49.9V
[66.5V]
-49.9V
[-66.5V]
48.5V
[65.1V]
49.1V
[65.7V]
-44.4V
[-61V]
-49.1V
[-65.7V]
-45V
[-61.6V]
1.1V
[1.0V]
-48.5V
[-65.1V]
0V
[0V]
-0.1V
-0.7V
-1.1V
[-1V]
49.9V
[66.5V]
-49.9V
[-66.5V]
48.5V
[65.1V]
49.1V
[65.7V]
-44.4V
[-61V]
-49.1V
[-65.7V]
-45V
[-61.6V]
1.1V
[1.0V]
-48.5V
[-65.1V]
0V
[0V]
-0.1V
-0.7V
-1.1V
[-1V]
P406AP407A
P306A
TO NADG-8230
P6011A
TO NAAF-8245
E
E
SB
E
C
E
SL
E
SR
E
R
E
L
E
E
E
E
E
E
E
E
E
E
E
L
R
C
SL
SR
SB
NAAF-8235
NF
-B1
+B1
B+
B-
NF
-B1
+B1
B+
B-
NF
-B1
+B1
B+
B-
NF
-B1
+B1
B+
B-
NF
-B1
+B1
B+
B-
NF
-B1
+B1
B+
B-
NOTE
THE COMPONENTS IDENTIFIED BY MARK ARE CRITICAL FOR SAFETY
REPLACE ONLY WITH PART NUMBER SPECIFIED
VOLTAGE (MEASURED WITH VOLTMETER) IS DC VOLTAGE.(NO INPUT SIGNAL)
ALL PNP TRANSISTORS ARE EQUIVALENT TO 2SA1015-GR UNLESS OTHERWISE NOTED.
ALL NPN TRANSISTORS ARE EQUIVALENT TO 2SC1815-GR UNLESS OTHERWISE NOTED.
ALL DIODES ARE EQUIVALENT TO 1SS133 UNLESS OTHERWISE NOTED.
ELECTROLYTIC CAPACITORS ( ) ARE IN u F/WV.
ALL CAPACITORS ARE IN pF/50WV UNLESS OTHERWISE NOTED.
EX) 030- 3pF 330- 33pF 331- 330pF 333- 0.033uF
ALL RESISTORS ARE IN OHMS 1/4WATTS UNLESS OTHERWISE NOTED.
THE THICK LINES ON PC BOARD ARE THE PRINTING SIDE OF THE PARTS.
EX) PRINTING SIDE
CIRCUIT IS SUBJECT TO CHANGE FOR IMPROVEMENT.
IS DC VOLTAGE, AT NO INPUT SIGNAL.
<Notes>
NC=No mount of parts.
[ ] Values are for HT-R520
REF. NO. TX-SR502/ 502E/ 8250/ TX-SA502 HT-R520
Q5000-05,5010-15 KTC3200-BL OR 2SC1775A-E,F OR 2SC1845-E KTC3200-BL OR 2SC1775A-E,F OR 2SC1845-E
Q5030-35 KTA1024-Y,O OR 2SA949-Y,O 2SA949(ONK)-Y,O
Q5040-45 KTC3206-Y,O OR 2SC2229-Y,O 2SC2229(ONK)-Y,O
Q5050-55 KTC3199-GR,2SC1740S-R,S,2SC2458-GR KTC3200-BL,GR OR 2SC1775A-E,F OR 2SC1845-E,F
Refer to the following table about the parts displayed by mark " ".
NC
NC
NC
NC
NC
NC
NC
NC
NC
NC
NC
NC
NC
NC
NC
NC
NC

Other manuals for Onkyo TX-SR502

Related product manuals