EasyManua.ls Logo

Onkyo TX-SR502E - Page 32

Onkyo TX-SR502E
118 pages
Print Icon
To Next Page IconTo Next Page
To Next Page IconTo Next Page
To Previous Page IconTo Previous Page
To Previous Page IconTo Previous Page
Loading...
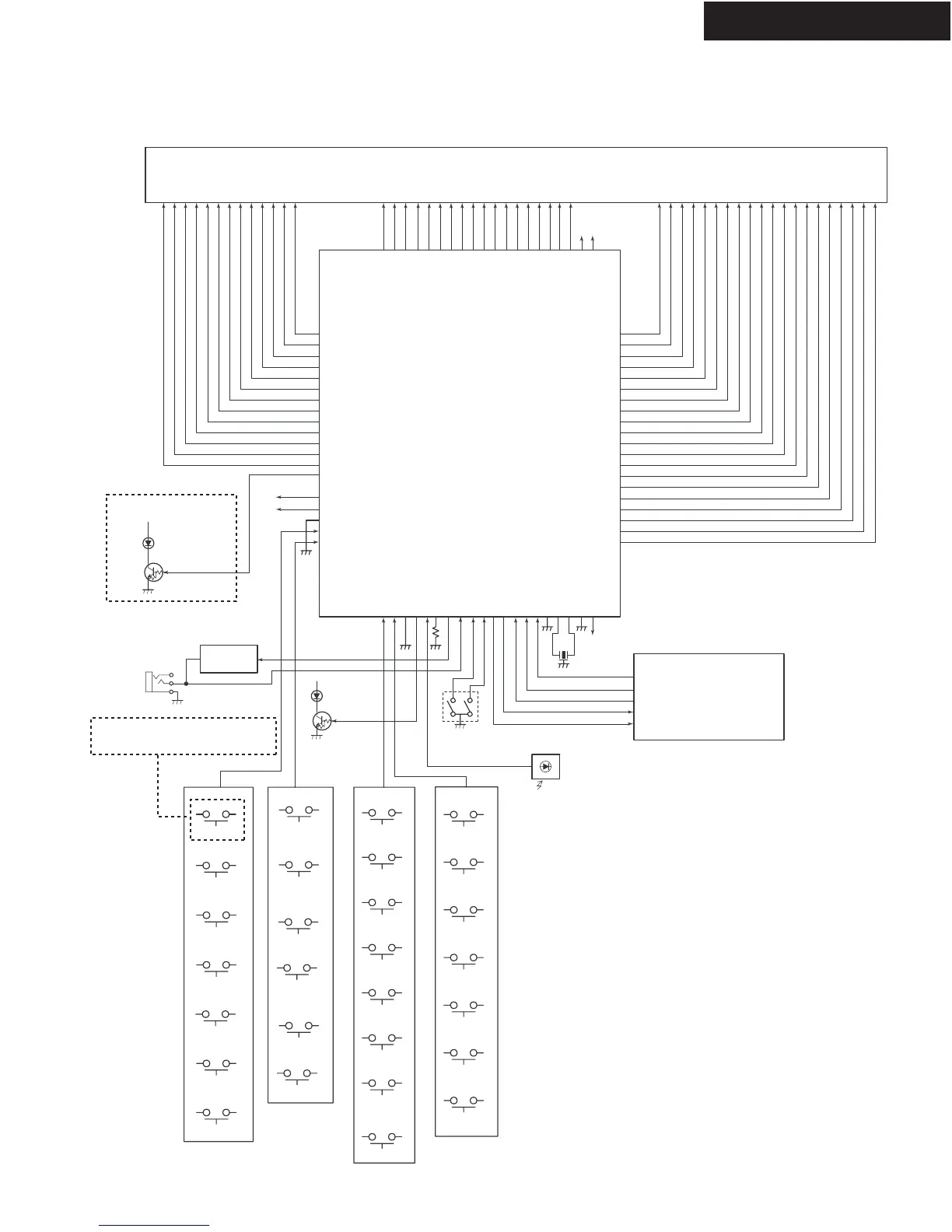
MICROPROCESSOR CONNECTION DIAGRAMS-2
Q7502:MPD780232GC-XXX-8BT(SUB MICROPROCESSOR)
TX-SR502/E/8250/HT-R520
Q7502
SUB-MICRO
PROCESSOR
MPD780232G
21
22
41
42
43
61
20
19
24
18
80
79
70
69
68
67
66
65
64
63
62
78
58
56
77
76
75
74
73
72
71
5
16
17
14
13
12
11
10
9
8
7
54
55
57
53
52
51
50
49
48
47
46
45
44
40
39
38
37
36
35
34
33
32
31
30
29
28
27
26
15
25
+5V
+5V
+5V
+5V
-VP
1
59
60
23
2
3
4
6
Q7501
FL TUBE
HNA-16SM10T
S7501
MASTER
VOLUME
Q7504
BUFFER
U7501
REMOTE SENSOR
Q7506
D7505
STANDBY
5MHz
15
16
17
18
19
P282
RI
S7612
TONE+
S7611
NU
PURE
P35
P34
P33
P32
P31
P30
P29
P28
P27
P26
P25
P24
P23
P22
P21
P20
P19
P18
P17
P16
P15
P14
P13
P12
P11
P10
P9
P8
P7
P6
P5
VDD2
VLOAD
VDD1
VSS1
X1
X2
IC
~RESET
SUBCL/SCK
SUBDO/SDI
SUBDI/SDO
SUBRDY
VBJ
VAJ
~SYSIN
~IRIN
~IRF
STBYLED
AVSS
K3
K2
K1
K0
VSS0
AVDD
VDDO
P4
P3
P2
P1
16G
15G
14G
13G
12G
11G
10G
9G
8G
7G
6G
5G
4G
3G
2G
1G
Q7008
MAIN
MICROPROCESSOR
NU: NO USE
~SYSOUT
Q7507
D7504
PURE AUDIO
S7614
TONE
S7615
STANDBY
S7616
SPEAKER B
TONE-
S7613
S7617
SPEAKER A
S7641
PRESET>
S7642
PRESET<
S7643
ENTER
S7644
TUNING>
S7645
TUNING<
S7646
RETURN
S7647
SETUP
S7621
MULTI CH
S7622
LISTENING
MODE<
S7623
LISTENING
MODE>
S7624
DISPLAY
S7625
DIGITAL
INPUT
S7627
MEMORY
S7631
DVD
S7632
VIDEO1
S7633
DIVEO2
S7634
VIDEO3
S7635
TAPE
S7636
TUNER
S7637
CD
S7638
TUNING
MODE
MDD, MDC TYPE ---- PURE AUDIO
OTHER TYPE --- STEREO
MDD, MDC TYPE ONLY

Other manuals for Onkyo TX-SR502E

Related product manuals