EasyManua.ls Logo

Onkyo TX-SR702 - Page 13

Onkyo TX-SR702
131 pages
Print Icon
To Next Page IconTo Next Page
To Next Page IconTo Next Page
To Previous Page IconTo Previous Page
To Previous Page IconTo Previous Page
Loading...
TX-SR702/E
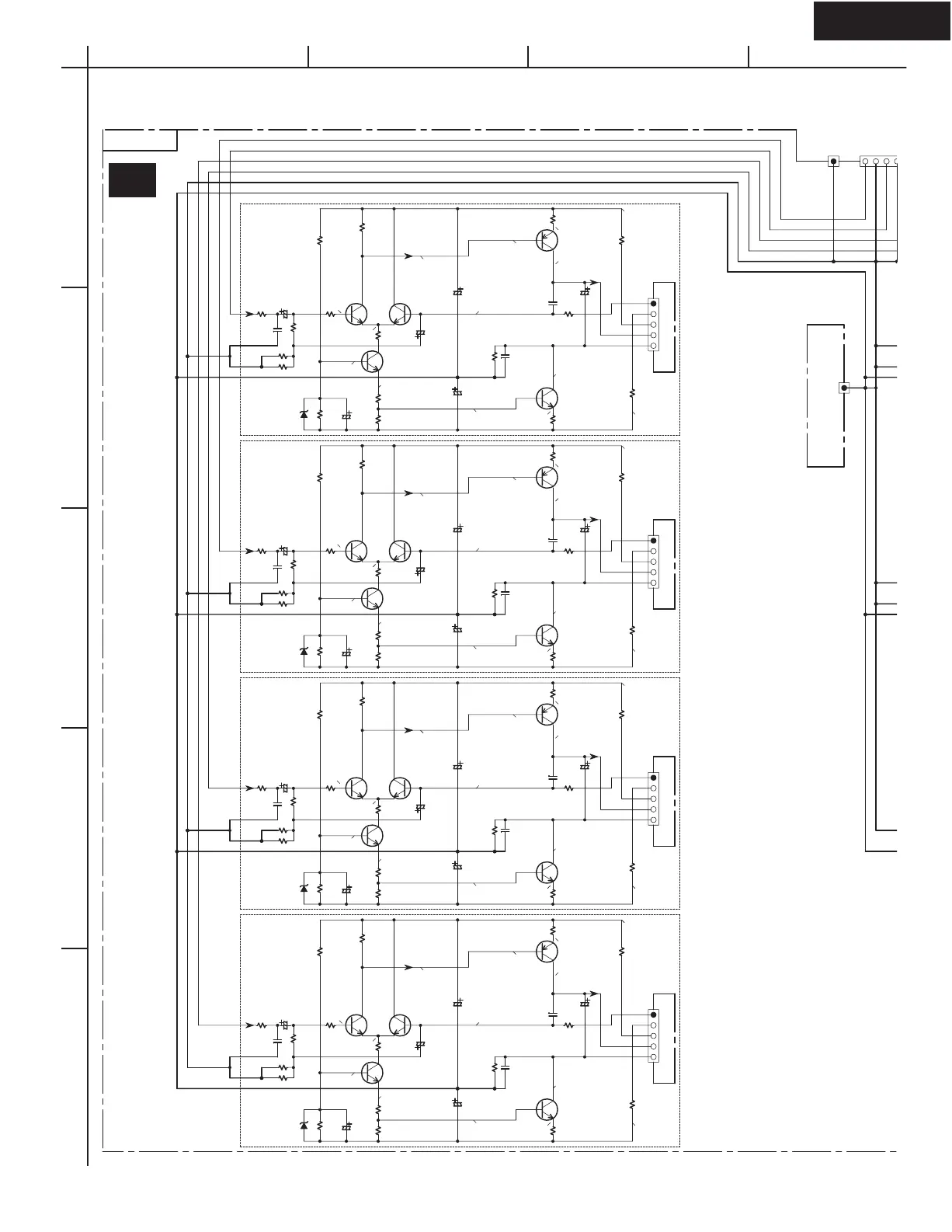
SCHEMATIC DIAGRAM 3
Driver section
A
1
2
3
4
5
BCD
P308A
T
O
P6011B
TO NAAF-8397 (SCH. 4)
(BUS-BAR)
P308C
TO NAAR-8365
(SCH. 1)
D5006
MTZJ5.6B
D5005
MTZJ5.6B
D5004
MTZJ5.6B
D5003
MTZJ5.6B
C5006
101K
C5096
101K
C5086
040C
C5005
101K
C5095
101K
C5085
040C
C5004
101K
C5094
101K
C5084
040C
C5003
101K
C5093
101K
C5083
040C
C5026
10/50
C5016
10/50
C5106
10/100
C5046
220/16
C5116
10/100
C5056
47/50
C5025
10/50
C5015
10/50
C5105
10/100
C5045
220/16
C5115
10/100
C5055
47/50
C5024
10/50
C5014
10/50
C5104
10/100
C5044
220/16
C5114
10/100
C5054
47/50
C5023
10/50
C5013
10/50
C5103
10/100
C5043
220/16
C5113
10/100
C5053
47/50
R5026
330
R5106
100K
R5116
1K
R5036
56K
R5176
120
(1/4W)
R5166
120 (1/4W)
R5006
1K
R5016
56K
R5136
18K
R5226
27K
R5046 2.2K
R5056
4.7K
R5096
100K
R5086
470
R5066
1.2K
R5196
10
(1/4W)
R5186
10
(1/4W)
R5025
330
R5105
100K
R5115
1K
R5035
56K
R5175
120
(1/4W)
R5165
120
(1/4W)
R5005
1K
R5015
56K
R5135
18K
R5225
27K
R5045 2.2K
R5055
4.7K
R5095
100K
R5085
470
R5065
1.2K
R5195
10
(1/4W)
R5185
10
(1/4W)
R5024
330
R5104
100K
R5114
1K
R5034
56K
R5174
120
(1/4W)
R5164
120
(1/4W)
R5004
1K
R5014
56K
R5134
18K
R5224
27K
R5044
2.2K
R5054
4.7K
R5094
100K
R5084
470
R5064
1.2K
R5194
10
(1/4W)
R5184
10
(1/4W)
R5023
330
R5103
100K
R5113
1K
R5033
56K
R5173
120 (1/4W)
R5163
120
(1/4W)
R5003
1K
R5013
56K
R5133
18K
R5223
27K
R5043
2.2K
R5053
4.7K
R5093
100K
R5083
470
R5063
1.2K
R5193
10
(1/4W)
R5183
10
(1/4W)
Q5036
Q5035
Q5034
Q5033
Q5046
Q5006 Q5016
Q5056
Q5045
Q5005 Q5015
Q5055
Q5044
Q5004 Q5014
Q5054
Q5043
Q5003 Q5013
Q5053
[-0.65V]
[0V]
[-57.2V]
[-1.1V]
[1.1V]
[57.5V]
[-0.1V]
[-52.5V]
[56.5V]
[-53.1V]
[-56.7V]
[-58.0V]
[58.0V]
[57.0V]
[-0.65V]
[0V]
[-57.2V]
[-1.1V]
[1.1V]
[57.5V]
[-0.1V]
[-52.5V]
[56.5V]
[-53.1V]
[-56.7V]
[-58.0V]
[58.0V]
[57.0V]
[-0.65V]
[0V]
[-57.2V]
[-1.1V]
[1.1V]
[57.5V]
[-0.1V]
[-52.5V]
[56.5V]
[-53.1V]
[-56.7V]
[-58.0V]
[58.0V]
[57.0V]
[-0.65V]
[0V]
[-57.2V]
[-1.1V]
[1.1V]
[57.5V]
[-0.1V]
[-52.5V]
[56.5V]
[-53.1V]
[-56.7V]
[-58.0V]
[58.0V]
[57.0V]
P6003A
NF
-B1
+B1
B+
B-
P6004A
NF
-B1
+B1
B+
B-
JL6005A
NF
-B1
+B1
B+
B-
JL6006A
NF
-B1
+B1
B+
B-
E
SR
E
SL
E
SBL
SBR
SR
SL
NAAF-8383
TO NAAF-8397(SCH. 4)TO NAAF-8397(SCH. 4)TO NAAF-8391(SCH. 6)TO NAAF-8391(SCH. 6)
U6

Other manuals for Onkyo TX-SR702

Related product manuals