EasyManua.ls Logo

Onkyo TX-SR702 - Page 28

Onkyo TX-SR702
131 pages
Print Icon
To Next Page IconTo Next Page
To Next Page IconTo Next Page
To Previous Page IconTo Previous Page
To Previous Page IconTo Previous Page
Loading...
TX-SR702/E
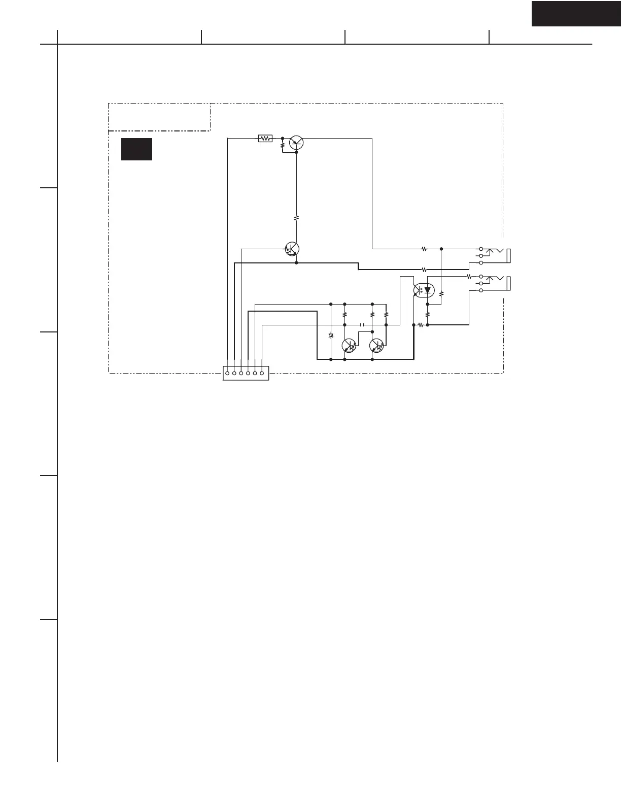
SCHEMATIC DIAGRAM 10
I/O termianl sections
TRG12V
IRIN
GNDDG
12VTRGC
GNDIR
+56S
NAETC-8367
Z2
IROUT
IR IN
R177
1K
R183
100
R184
0
R186
0
R180
0
R188
10K
P118
22
24
21
2
10
1
Q177
PC817X
R189
10K
R190
3.3K
C179
100/6.3
+
C178
223K
Q174
RN1402
Q179
RN1402
Q178
RN1402
R171
RXE030
R174
2.2K
Q171
2SB1068-U
R181
0
R187
0
P122
U3
NADG-8366 (SCH.9)
A
1
2
3
4
5
BCD

Other manuals for Onkyo TX-SR702

Related product manuals