EasyManua.ls Logo

Onkyo TX-SR702 - Page 30

Onkyo TX-SR702
131 pages
Print Icon
To Next Page IconTo Next Page
To Next Page IconTo Next Page
To Previous Page IconTo Previous Page
To Previous Page IconTo Previous Page
Loading...
TX-SR702/E
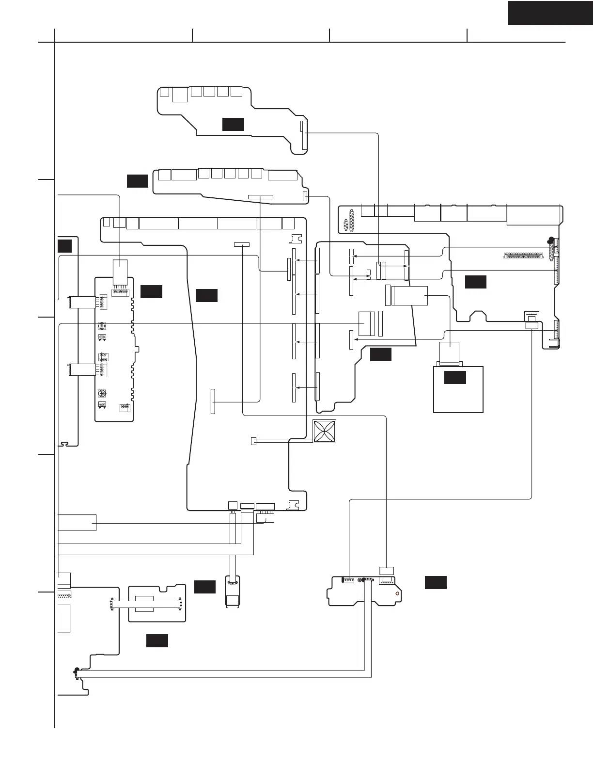
WIRING VIEW
A
1
2
3
4
5
BCD
NAETC-8367
P113
P114
P115
P116
P117
P118
P122
P121
U112
U113
U111
NADG-8368
P103B
P120A
P101
U114
U115
P111
P112
JL6200B
JL6005B
JL6006B
NAAF-8391
JL6402B
JL6201B
SBRSBL
ID-
ID+
P6085
R6045
BIAS
BIAS
ID-
ID+
P6086
R6046
BIAS
JL7501A
P7501A
JL2501A
P2501B
P2501B
P2009A
P2505
NAVD-8409
JL2501B
JL7501B
NASW-8411
S7502
NADG-8410
U2601
JL7503A
U3
U4
NAAF-8383
SBL
SBR
JL6005A
JL6006A
U
6
U14
E2001
NAVD-8464
P2004
P2005
P2305A
P2009B
P2003
P2002
P2001
P6801
P6802
P6804
JL6801A
JL6802B
JL6801B
P2201
P6803
U27
U29
U30
U31
JL7503B
P6931B
JL9502B
P354A
P353A
P352A
P308
NAAR-8365
P961
P351A
P301
P302P303
P304
P305
P422
P423
P424
P2501A
U1
NADG-8366
P354
P353
P352
P351
P6804A
P2004A
P2005A
P7501B
P761A
P103A
P701
P122A
U2
P120B
FAN
U36
TUNER
PACK
SCH. 1/2
SCH. 5
SCH. 7
SCH. 7
SCH. 7
SCH. 8
SCH. 9
SCH. 10
SCH. 10
DSP and preamplifier
PC board
Main connector
PC board
Control terminal PC board
Digital input/output terminal PC board
Video circuit PC board
o
ard
Volume PC board
Front opt. terminal PC board
Video 4 terminal PC board
Power amplifier PC board
inal PC board
d

Other manuals for Onkyo TX-SR702

Related product manuals