EasyManua.ls Logo

Panasonic CQ-C5305U

Panasonic CQ-C5305U
47 pages
To Next Page IconTo Next Page
To Next Page IconTo Next Page
To Previous Page IconTo Previous Page
To Previous Page IconTo Previous Page
Loading...
10
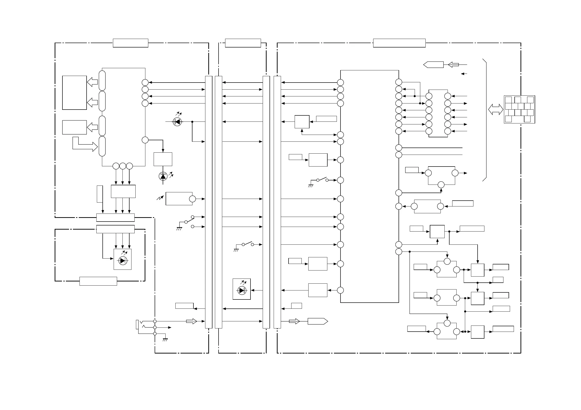
5.2. Main-2/Display/Connector Block
75
76
24
74
25
6
46
21
22
45
8
98
32
12
12
4
7
6
3
3
8
12
2131
3
11 12
456
78910
11
2
2
5
IC650
IC791
IC602
4
9
13
10
1
1
7229-02-11(2 / 2)7221-03-117229-05-11
HUB L
L-CH
R-CH
DATA
REMO
SCLK
STRB
HCNT
EVENT
ACC
SYS ID1
SYS ID2
R-CH
CN650
INV
15V
LIMIT
BATT
BATT
BATT
BATT
BATT
RESET
VDD5V2
PWR
SW
PWR
SW
PWR
SW
PWR
SW
Q704,752
IC750
IC755
Q750
AMP CNT
REG
45
1
REG
13
REG
REG
Q770
TU+B
IC740
CD3.3V
Q740
9V
SW5V
VDD5V
VDD5V2
CQ-C5405U/C5305U MAIN(2/2)/DISPLAY/CONNECTOR
9V
AUX L
55
1010
22
11
1313
1414
77
66
1515
1212
88
1111
99
13
4
9
8
2
12
6
5
3
10
11
9
4
13
14
6
10
2
3
5
12
11
ACC
ACC
EJECT
ROTARY2
ROTARY1
RM DATA
PANEL IN
EJ ILL
POWER CNT
AMP CNT
RESET
EVENT
HUB CNT
CDC STB
CDC CLK
CDC REMO
CDC DATA
HUB TX
HUB RX
HUB ACC
CNT
R702,703
20
64
65
BATT
69
OP/CL
71
LCD DI
49
LCD DO
50
LCD CLK
51
LCD CE
52
66
5
73
72
68
Q971
ACC
CHECK
LED
DRIVE
SW971
SW990
MODE A
MODE B
Q701,702
BATT
CHECK
Q972
VDD5V2
LCD5V CNT
CN971CN991 CN990CN901
IC601(2/2)
SYSTEM CONTROL
100
97
99
98
1
1
D901
LCD5V
OP/CL
RM DATA
ROT1
ROT2
Q931
LED
DRIVE
LED
DRIVE
IC905
IR
RECEIVE
SW901
Q935–937
ILL9V
R-CH
CN902
(CN910)
CN920
AUX
7229-05-12
2413
345
2413
ILL9V
RED
GREEN
BLUE
DI
DO
CL
CE
ILL
84–88 80–83 74–77 9–70
LD901
KEY-IN
MATRIX
SEG
1–62
COM
1–4
KS
3–6
KI
1–5
IC906
LCD DRIVE

Other manuals for Panasonic CQ-C5305U

Related product manuals