EasyManua.ls Logo

Panasonic CS-TZ20WKEW

Panasonic CS-TZ20WKEW
233 pages
To Next Page IconTo Next Page
To Next Page IconTo Next Page
To Previous Page IconTo Previous Page
To Previous Page IconTo Previous Page
Loading...
47
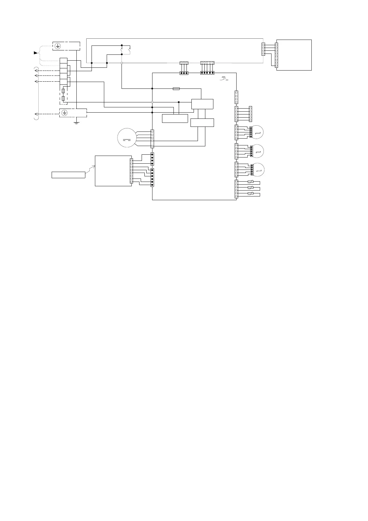
9.1.2 CS-TZ60WKEW CS-TZ71WKEW
GROUNDING
TERMINAL
BL
W
R
G
EVAPORATOR
Y/G
Y
BR
TO OUTDOOR UNIT
TERMINAL
BOARD
POWER SUPP
L
Y
L1
N
2
3
S1
GROUNDING
TERMINAL
Y/G
TEMP. FUSE
102°C
TEMP. FUSE
102°C
(BLACK)
AC306
(BROWN)
ACL501
(YELLOW)
AC302
RY-PWR
RY-PWR2
W
W
W
W
W
W
W
CN-DISP
(YLW)
CN-DISP
(WHT)
ELECTRONIC
CONTROLLER
(RECEIVER & DISPLAY)
REMOTE CONTROLLER
CN-RCV
(YLW)
1
2
8
6
4
1
5
7
4
1
W
W
W
W
W
W
W
W
GR
W
BR
G
Y
SW01
CN-DATA 3
(YLW)
15
CN-DATA 2
(YLW)
AC306 (BLK)
AC303 (WHT)
AC304 (RED)
G301 (GRN)
Y
CN-FM (WHT)
7
6
5
4
1
ELECTRONIC CONTROLLER
(MAIN)
RECTIFICATION
CIRCUIT
B
W
BL
R
COMMUNICATION
CIRCUIT
NOISE FILTER
CIRCUIT
FUSE301
T3.15A L250V
CN-102
(WHT)
1
1
3
3
CN-103
(WHT)
ELECTRONIC CONTROLLER (SUB)
1
5
GR
GR
GR
GR
1
8
3
ELECTRONIC
CONTROLLER
(WIFI MODULE)
CN-WLAN
(BLK)
1
4
CN-RMT
(WHT)
1
4
CN-CNT
(WHT)
1
55
1
P
BR
UP DOWN LOUVER
MOTOR (OUTER)
UP DOWN LOUVER
MOTOR (INNER)
PIPING TEMPERATURE SENSOR 2 (THERMISTOR)
PIPING TEMPERATURE SENSOR 1 (THERMISTOR)
SUCTION TEMPERATURE SENSOR (THERMISTOR)
R
O
Y
CN-STM1
(WHT)
5
1
1
M
5
P
BR
LEFT RIGHT
LOUVER MOTOR
R
O
Y
CN-STM2
(YLW)
5
1
1
M
5
P
BR
R
O
Y
CN-STM3
(BLU)
CN-TH
(RED)
5
6
1
1
1
M
5
REMARKS
B : BLUE
P : PINK
BR : BROWN
O : ORANGE
BL : BLACK
G/GRN : GREEN
Y/YLW : YELLOW
W/WHT : WHITE
R : RED
Y/G : YELLOW/GREEN
GR : GRAY
FAN MOTOR
M
CN-WLAN
(WHT)

Table of Contents

Other manuals for Panasonic CS-TZ20WKEW

Related product manuals