EasyManua.ls Logo

Panasonic CS-TZ71ZKEW

Panasonic CS-TZ71ZKEW
235 pages
To Next Page IconTo Next Page
To Next Page IconTo Next Page
To Previous Page IconTo Previous Page
To Previous Page IconTo Previous Page
Loading...
109
14.5.2 OFF Timer Control
OFF timer 1 and OFF timer 2 can be set using remote control, the unit with timer set will stop operate at set time.
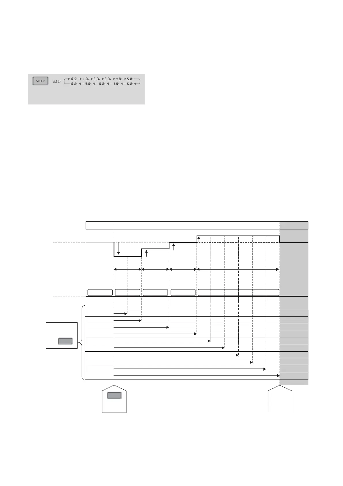
14.6 Sleep Mode Operation
This operation provide comfortable environment while sleeping. It will automatically adjust the sleep pattern
temperature during the activation period.
Start Condition:
Sleep button on remote controller is pressed.
Select OFF timer: 0.5, 1, 2, 3, 4, 5, 6, 7, 8, 9 hours.
Control content:
Sleep function maximum running hour is 9 hours.
When Sleep off timer running out, unit will automatically OFF.
When unit resume from power failure, Sleep function will not resume.
Sleep operation can be set together with Timer operation. Sleep operation has priority over OFF Timer.
Indicator shall be dimmed when this operation is activated.
Control pattern
o Cooling mode
This operation is incorporated with the activation
timer (0.5, 1, 2, 3, 4, 5, 6, 7, 8 or 9 hours).
+1°C
+1°C
+1°C
Selection of
OFF Timer
by
0.5 hr
1.0 hr
2.0 hr
3.0 hr
4.0 hr
5.0 hr
6.0 hr
7.0 hr
8.0 hr
9.0 hr
is pressed
(ON)
Normal
Unit OffSleep Function activated
60
minutes
60
minutes
60
minutes
120
minutes
120
minutes
120
minutes
-2°C
Setting
Temperature
Setting
Fan Speed
Set SpeedSet Speed
Set Speed Set Speed
Set Speed
End of
Function
SLEEP
SLEEP

Table of Contents

Other manuals for Panasonic CS-TZ71ZKEW

Related product manuals