EasyManua.ls Logo

Panasonic CU-4E23QBR - 5 Block Diagram; Cu-4 E23 Qbr

Panasonic CU-4E23QBR
149 pages
Print Icon
To Next Page IconTo Next Page
To Next Page IconTo Next Page
To Previous Page IconTo Previous Page
To Previous Page IconTo Previous Page
Loading...
25
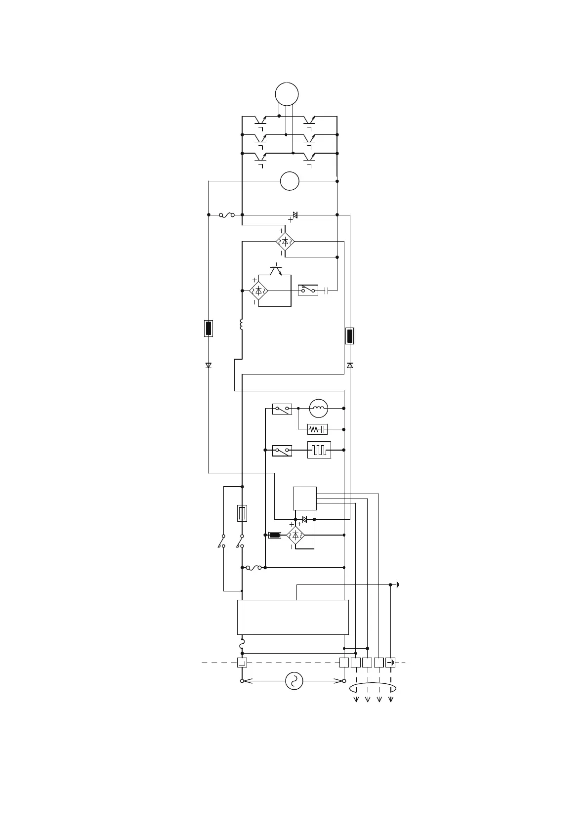
5. Block Diagram
5.1 CU-4E23QBR
COMP
FM
SC
FUSE
NOISE
FILTER
N
1
2
3
POWER
SUPPLY
INDOOR UNIT OUTDOOR UNIT
T
O INDOOR UNIT
FUSE
REACTOR
HEATER

Table of Contents

Other manuals for Panasonic CU-4E23QBR

Related product manuals