EasyManua.ls Logo

Panasonic CU-4E23QBR - Cu-5 E34 Qbr

Panasonic CU-4E23QBR
149 pages
Print Icon
To Next Page IconTo Next Page
To Next Page IconTo Next Page
To Previous Page IconTo Previous Page
To Previous Page IconTo Previous Page
Loading...
27
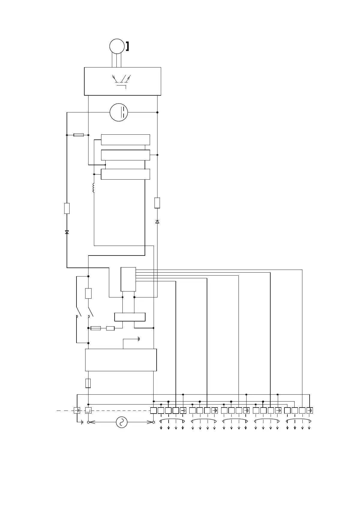
5.3 CU-5E34QBR
MS
3~
M
FUSE 1
NTC
NTC
REACTOR
PFC CIRCUIT
CAPACITOR CIRCUIT
RECTIFICATION CIRCUIT
SC
PTC
RY-PWR
RY-AC
FUSE 2
NOISE
FILTER
NTC
RECTIFICATION
CIRCUIT
FUSE 401
OUTDOOR UNIT
POWER SUPPLY
TO INDOOR UNIT A
TO INDOOR UNIT B
T
O INDOOR UNIT C
T
O INDOOR UNIT D
TO INDOOR UNIT E
N
1
2
3
1
2
3
1
2
3
1
2
3
1
2
3

Table of Contents

Other manuals for Panasonic CU-4E23QBR

Related product manuals