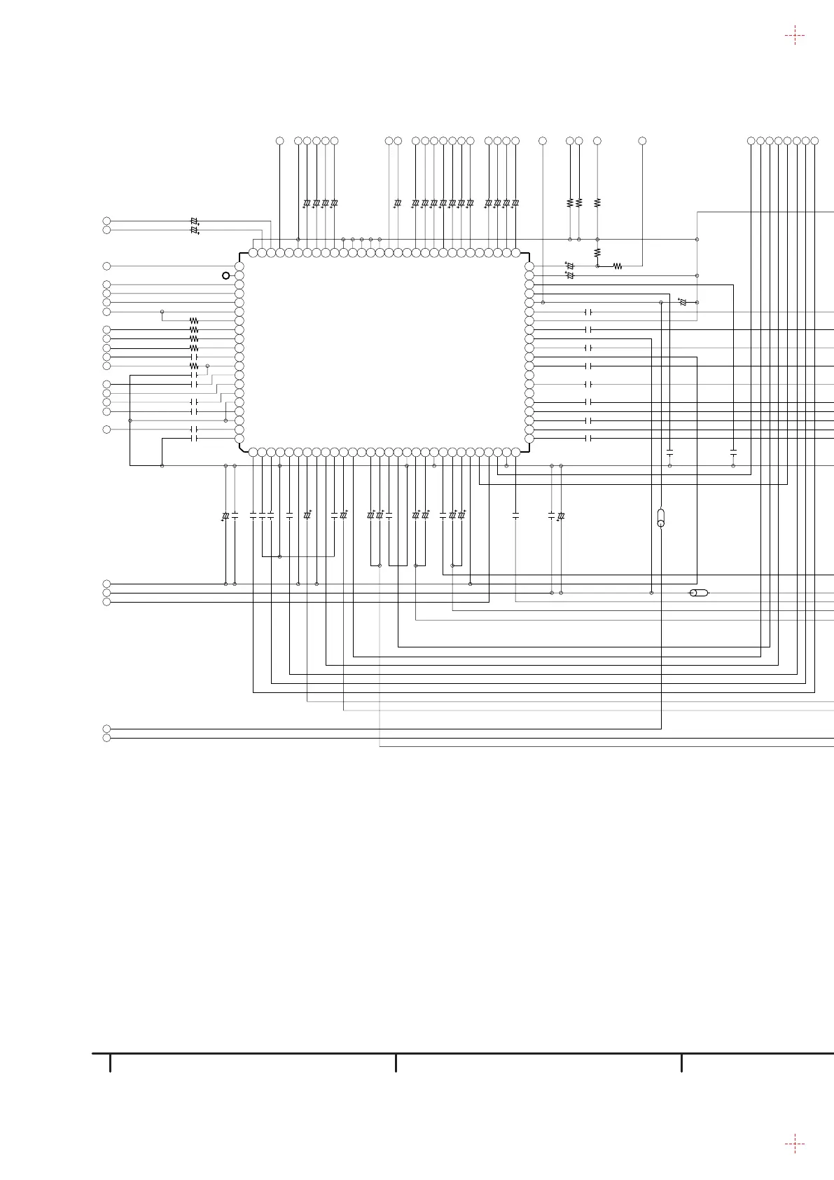
13.10. A/V I/O (4/4) Section (Main P.C.B. (2/4)) Schematic Diagram (AV)
R3059
75
F2A1E4700048
C4903
G0C220KA0065
L4901
G0C220JA0055
F2A0J470A599
C4901
0.1[ZF]
C4902
$C4906
R3057
75
321
ZJ3002
K9ZZ00001279
ANA5V
G_IEC_OUT_A
2 13
IC4901
B3ZAZ0000017
R3902 75[F]
R3901 75[F]
R3903 75[F]
0.1[ZF]
C4904
BOOSTER+5V
AV4_S_IN_L
G_TU_VIDEO_A
2135 46
JK3903
K2HA306B0085
K2HA306B0049
C3935
25V220
LB3002
J0JGC0000020
C3039
0.1
1179 8 13 5 13412 15142610
R3055
75
R3001 1K
R3975 100
R3007 33
R3009
100k
C3026 1u
C3025 0.1
R3006 0
35V10C4019
35V10C4021
R3976 100
R4006
82K
0.1C3022
0.1
C3020
C4027 50V10
C4067 25V47
TL3001
C3915 F2A1H100A236
C4028 50V10
C3917 F2A1H1R0A236
47KR4011
82KR4013
50V1C3928
C4023 50V1
47KR4010
C3914 F2A1H100A236
C3916 F2A1H1R0A236
C4008 F2A1E1010067
F2A1H100A236C3919
C3910 50V10
C3911 50V10
F2A1H100A236C3918
C4025 50V10
50V10C3929
0.1C3014
C3013 F2A1A1010072
0.01C3034
6V100[KA]
C3035
0.1C3016
0.1C3015
0.1C3018
C3027 0.1
C3029 0.1
C3028 1u
C3031 0.01
C3024 1u
3
4
2
5
98 9495 92 919397 96
1
100
99
80
78
76
77
79
87 868889 8284 83 818590
16
14
15
17
11
13
12 69
67
65
64
66
68
70
51
4945 474641 4442 43 48 50
30
3937353231 3433 36 38 40
22
23
20
21
26
28
27
24
25
18
19
53
55
57
62
60
59
61
63
58
56
54
29 52
75
73
71
72
74
9
7
6
8
10
IC3001
C1AB00002379
0.1C3001
0.01C3033
C3032 6V100[KA]
C3005 ECA0JM471B
0.1C3004
C3041
33P
C3006 ECA0JM471B
C3011 0.1
F2A1A1010072C3010
F2A1A4710038
C3009
C3012 F2A1A4710038
C3007 F2A1A4710038
C3008 F2A1A1010072
C4003 1u
0.01C3002
0.1C3003
LB3003
J0JGC0000020
0.1
C3038
SW C
IN
CB
Y
CR
VCC
or
GND
G
OR
M
T
M
M
M
Y
(AV4 RCA JACK)
YC
NC
NC
AV1 LOUT
AV2 ROUT
AGND[R]
AV1 ROUT
AV2 LOUT
NC
NC
9VL
9VR
DT LIN
DA LIN
AV2 LIN
1/2REF
DA RIN
TU RIN
DT RIN
AV1 LIN
AV4 LIN
[51]AV4 RIN
[53]AV2 RIN
[52]AV1 RIN
[50]FRONT RIN
[33]AV1 V IN
FRONT LIN
AV4 C IN
AV3 C IN
VCC 5V
EXT CTL4
AV3 Y IN
1/2REF GND
VCC 11R6V
AV4 Y IN
VCC ALL 5V
DT C IN
DT Y IN
TU LIN
9VREG GND
B-Y OUT
EXT CTL1
AV1 B OUT
MUTE FIL
VCC5V
VCC5V
AV1 R/C OUT
R-Y OUT
Y SAG[COMPONENT]
SYNC SEP LPF
Y OUT[COMPONENT]
Y OUT
C OUT
VGND
V SAG
VCC 5V
V OUT
Y SAG
VGND
VGND
EXT CTL3
AV4 V IN
AV1 FB OUT
AV3 V IN
FSS OUT
AV1 V OUT
AV2 V OUT
[32]AV2 FB IN
[30]TUNER V IN
[31]AV2 V/Y IN
AV1 G OUT
COMPONENT
VIDEO OUT
V OUT
AV4
V IN
AV4
CPN IN
OPT
AUDIO OUT
CPN OUT
GND
AGND[L]
VCC [98]VGND
[99]ENC B/B-Y IN
[100]REG2.5
ENC R/R-Y IN
[81]C ADC
RF OUT
[83]Y/V ADC
[82]V SYNC OUT
[97]ENC G/Y IN
SDA IN
SCL IN
ENC C IN
SLICER
OUT R
VCC 5V
OUT L
DET IN
V DET FIL
C SYNC OUT
V DET OUT
ENC Y IN
REG2.5
AV2 G IN
AV2 R/C IN
VGND
AV2 B IN
C
1
2
3
4
5
6
7
8
9
10
11
12
13
14
15
16
17
18
20
19
21
22
D E F G H I J K L M N O P Q R S T U V W X Y AF AG AH AI AJ AK AL AM AN AO AP AQ ARZ AA AB AC AD AE
R3058
75
C3064
0.1
K3006
K3011
K3009
R3054
75
R3056
75
0.1C3021
0.1C3019
0.1C3017
109876
B
TO
A/V I/O SECTION
(2/4)
NOTE:DO NOT USE THE PART NUMBER SHOWN ON THIS DRAWING FOR ORDERRING.
THE CORRECT PART NUMBER IS SHOWN IN THE PARTS LIST,AND MAY BE
SLIGHTLYDIFFERNT OR AMENDED SINCE THIS DRAWING WAS PREPARED.
DMR-EH55EC/EP,EH56EG
A/V I/O(4/4) Section
(Main P.C.B.(2/4))
Schematic Diagram(AV)
M:Main Net Section:(Page: )
A
AV:A/V I/O Section:(Page: )
B
DE:Nicam Decoder Section:(Page: )
C
T:Timer Section:(Page: )
D
C4006 35V10
C4005 35V10
AS AT
LOCATION MAP
1/4 2/4
3/4 4/4
59