EasyManua.ls Logo

Panasonic DMR-EH55EC

Panasonic DMR-EH55EC
173 pages
To Next Page IconTo Next Page
To Next Page IconTo Next Page
To Previous Page IconTo Previous Page
To Previous Page IconTo Previous Page
Loading...
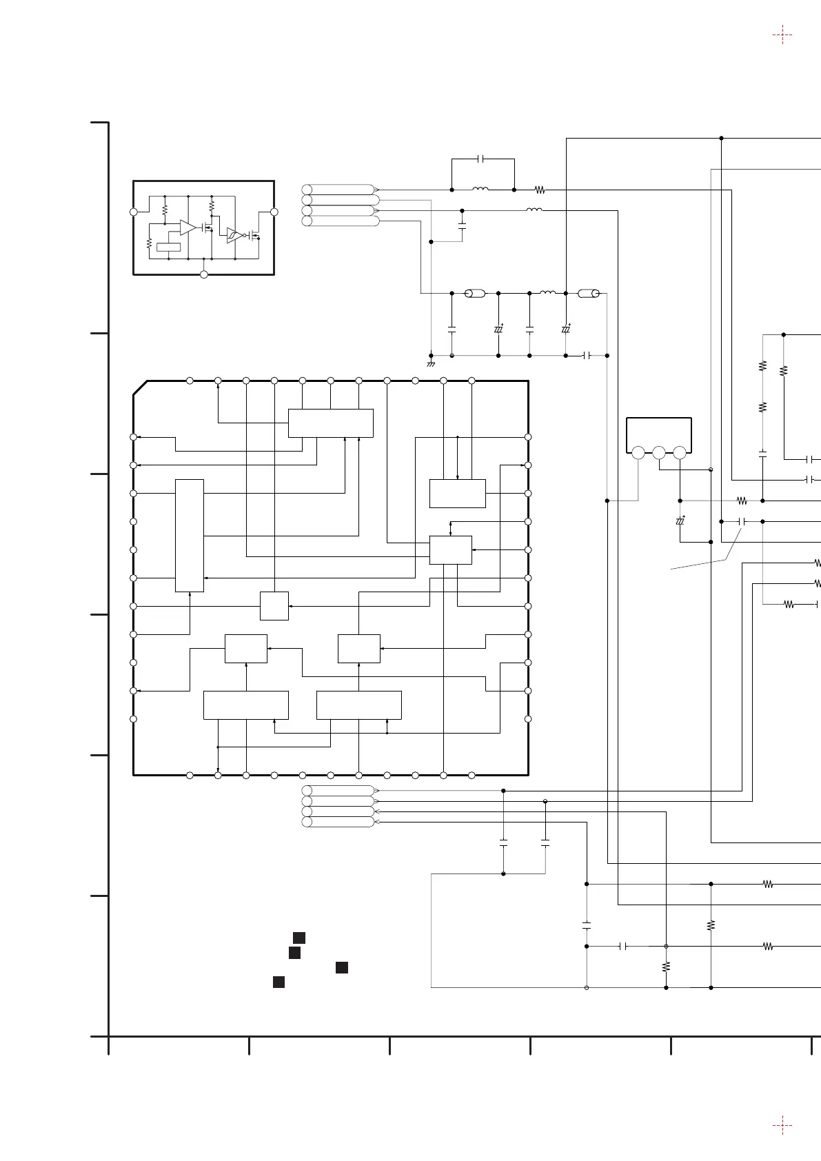
13.11. Nicam Decoder Section (Main P.C.B. (3/4)) Schematic Diagram (DE)
C7326
0.47(EG)
0.1(EXCEPT EG)
C7314
R7307
4700(EG)
0(EXCEPT EG)
C7301
0.01(EG)
0.1(EXCEPT EG)
0.47(EG)
0.1(EXCEPT EG)
C7333
5600(EG)
R7321
0(EXCEPT EG)
R7322
K7306
0(EG)
K7303
0(EXCEPT EG)
K7308 ERJ3GEY0R00V
0.012(EG)
C7327
C7328 680P(EG)
R7323 5600(EG)
0.012(EG)
C7331
C7332 0.1(EXCEPT EG)
ERJ3GEY0R00V
C7329
H0H400400006(EG)
H0D245500016(EXCEPT EG)
X7301
C7330
680P(EG)
8200P(EXCEPT EG)
C7312
F2A1V100A384
K7307
VWJ0795
(EXCEPT EG)
6800(EG)
220(EXCEPT EG)
R7313
C7337
0.47
(EG)
C7336
0.1(EG)
R7308
7500
(EG)
R7312
6800(EG)
220(EXCEPT EG)
0(EC)
R7314
R7315
0(EC)
16V10(EC)
C7318
R7311
220(EC)
ECA1CAK470XB
C7317
C7315 0.47(EG)
C7316 4700P(EG)
J0JCC0000124(EXCEPT EG)
LB7302
C7313
F2A1V100A384
0.01(EXCEPT EG)
C7325
C7324
0.01(EG)
0.1(EXCEPT EG)
C7323 1000P(EXCEPT EG)
LB7301
J0JCC0000124
(EXCEPT EG)
R7324 220
R7325 220
4140 4442 43
29
28
27
34 3635 3837
32
33
31
30
39
25
24
26
1321 19 182022 15 1417 16
23
12
10
3
2
4
1
9
7
5
6
8
11
IC7301
C0ZBZ0001081(EG)
C1AB00002225(EXCEPT EG)
C7334
50V2.2
(EXCEPT EG)
21 3
IC7302
C0EAH0000051
(EXCEPT EG)
J0JCC0000080
(EXCEPT EG)
LB7303
0.01
(EXCEPT EG)
C7306
0.1
C7340
100P(EC)
C7311
G_SIFIN_A
G_TU_A_IN_A
TU_REG5V
GND
C7305
16V100
(EXCEPT EG)
C7304
0.1(EG)
ECA1CAK101XB
C7303
L7304
470u(EG)
2.2u(EXCEPT EG)
VWJ0795(EG)
G0C1R0JA0019
(EXCEPT EG)
L7303
R7326
1200(EG)
0(EXCEPT EG)
VWJ0795(EC)
L7302
C7339
ECJ1VC1H090D(EG)
LB7304
J0JHC0000032
R7306
3900(EG)
R7305
100(EG)
C7338
0.47(EG)
R7304
100(EXCEPT EG)
3300(EG)
R7318
3300(EG)
R7320
G_IIC_DATA_A
G_DEC_L_A
G_DEC_R_A
G_IIC_CLK_A
C7307
10P
(EXCEPT EG)
C7310
1500P(EG)
100P(EXCEPT EG)
1500P(EG)
100P(EXCEPT EG)
C7309
C7308
10P
(EXCEPT EG)
R7317 0
R7319 0
0.01(EG)
0.1(EXCEPT EG)
C7335
M
M
VDDA1/CDE1SD0/LPF
VSSD1/N.C
TP1/N.C
TP2/N.C
VSSA1/N.C
SCL
SIF2/N.C
SIF1/IFINT
CRESET/CAF2
TEST1/N.C
VDDA2/MAD
VREF1/CAF1
VDDA3/VCC
VSSA3/VCC
VDDD1/CDE2
PCLK/N.C
VDEC2/AF1I
VSSD2/AGND
NICAM/AF1D
TPB/N.C
1REF/LF2
VDDR2/N.C
TEST2/N.C
VSSA2/N.C
ADDR1/AFR
XTAL0/LF1
XTAL1/XTAL
SDA
OUT L
VREF2/VREF
P1
MONO IN/EXTM
VSSD3/N.C
EXTIL/EXTL
EXT IR/EXTR
OUTM
P2
VSSA4/N.C
SCK/AF21
SYS CLK/CTRIG
VDDD3/CID
OUT RWS/AF20
M
T
T
IN OUTG
M
AV
AV
GND
IN
OUT
3
2
1
Vref
+
-
PLL SC2
NARROW-BAND
FM DEMODULATOR
PLL SC1
NARROW-BAND
FM DEMODULATOR
2
AMPLIFIER
AF
1
AMPLIFIER
AF
SUPPLY
POWER
ADJUST
STEREO
DECODER
STEREO
TRANSCEVER
IIC BUS
NARROW-BAND PLL
PILOT
IDENTIFICATION
DIGITAL
AF SWITCH
11
10
9
8
7
6
5
4
3
2
1
3435363738394041424344
23
24
25
26
27
28
29
30
31
32
33
2221201918171615141312
DMR-EH55EC/EP,EH56EG
Nicam Decoder Section
(Main P.C.B.(3/4))
Schematic Diagram(DE)
NOTE:DO NOT USE THE PART NUMBER SHOWN ON THIS DRAWING FOR ORDERRING.
THE CORRECT PART NUMBER IS SHOWN IN THE PARTS LIST,AND MAY BE
SLIGHTLYDIFFERNT OR AMENDED SINCE THIS DRAWING WAS PREPARED.
10987654321
F
E
D
C
B
A
C
M:Main Net Section:(Page: )
A
AV:A/V I/O Section:(Page: )
B
DE:Nicam Decoder Section:(Page: )
C
T:Timer Section:(Page: )
D
IC7302
DECODER
IC-DETAIL BLOCK DIAGRAM
IC7301
RESET
IC-DETAIL BLOCK DIAGRAM
61

Table of Contents

Related product manuals