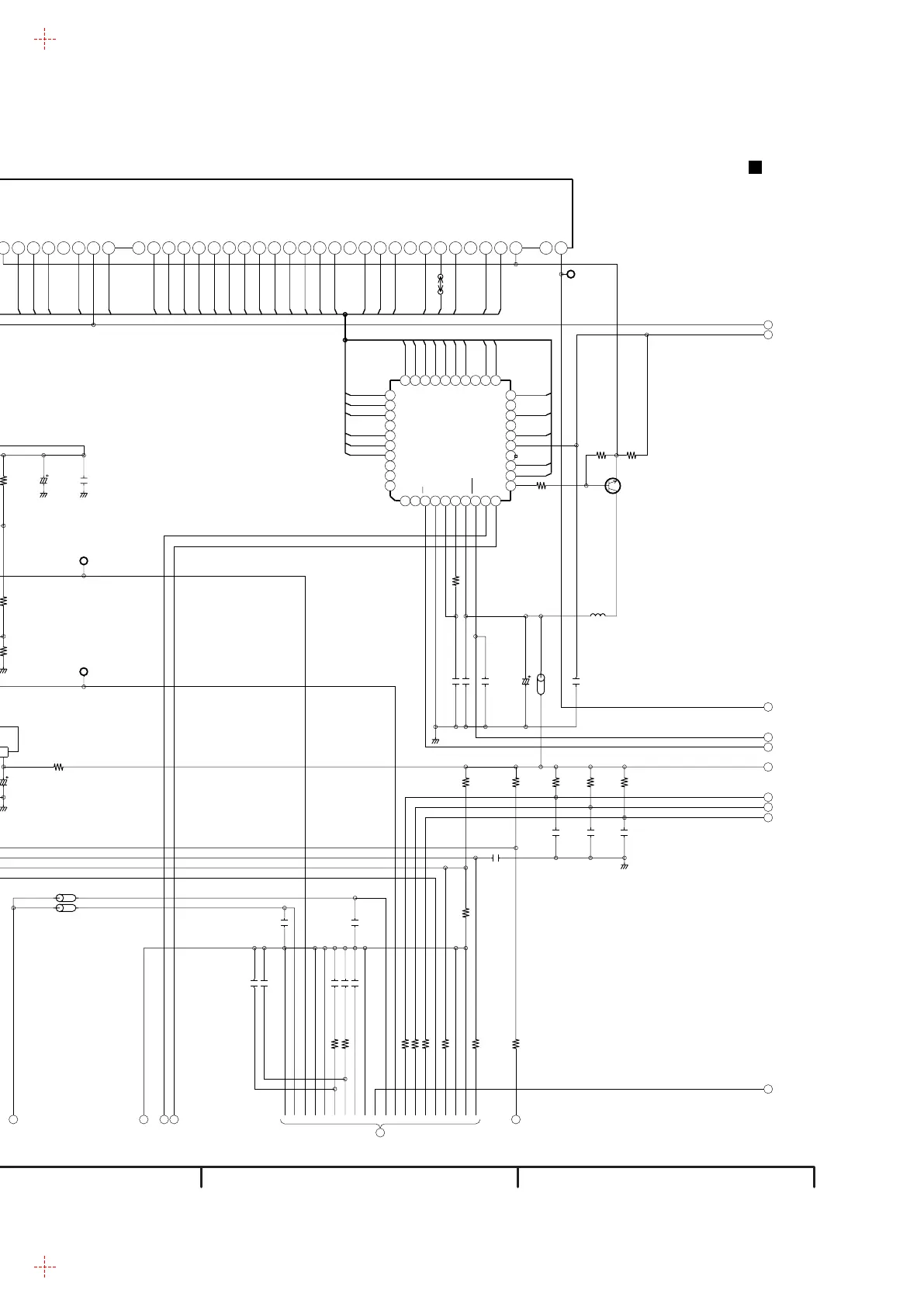
13.12. Timer (1/4) Section (Main P.C.B. (4/4)) Schematic Diagram (T)
1
2
3
4
5
6
7
8
9
10
A B C D E G
F
S27
S26
C7520
0.1
C7543 47P
TL7514
F1J0J475A008
C7503
R7504
1K
BOOSTER+5V
R7503
100K
G_SLICER_A
2SB1218A0L
Q7501
F1J0J475A008
C7501
R7501
1K
2SD1819A0L
Q7502
R7505
15K[F]
R7507
1500[F]
C7504
0.1
R7506
100K
Q7504
2SD1819A0L
ERJ3GEY0R00VLB7501
R7502
3900
Q7503
2SB1218A0L
C7502
100P
R7508
5600[F]
1 32
PNA4618M09VT
IR7501
C7592
F2A0J470A245
C7505
0.1
S30
S29
S28
TL7501
TL7502
0.1
C7507
C7506
$[ECEA0JKA101B]
ERDS2TJ470T
R7648
ERJ3GEY0R00VLB7507
J0JCC0000060LB7509
AFC
AV2_8
AV3_S_IN_L
AV2_BLANKING
C7541 47P
S4
S20
S24
S25
S23
S21
S18
S9
S8
S10
S17
S5
K7503
0
S19
S12
S15
S13
S14
S6
S16
8200
R7599
ERJ3GEY0R00VLB7502
R7597
8200
R7598
8200
C7509 0.1
100PC7511
C7512 0.1
R7600
10K
R7608
43K[F]
C7513
F2A1V390A386
C7510 0.1
S10
S2
S9
R7523
ERJ3GEY0R00V
S1
S2
R7521
10K
R7522
47K
S8
S6
S4
TL7513
S1
27K[D]R7518
S12
3
6
7
8
9
4
5
1
2
24
23
22
26
28
29
34 323335
30
3137 363940 38
27
25
12 141311 20181615 17 19
10 21
C0HBB0000044
IC7504
R7559 2K C7544 0.1
C7534
0.01
R7606 39K[F]
C7514
0.01
1uC7546
R7510 100
R7509 100
R7601 1K
R7655 100
R7572 100
R7607 100
C7557
0.01
C7556
0.01
C7558
0.01
S13
S14
DP7501
A2BD00000145
R7558 2K C7542 0.1
AV
AV
M
M
GND
OUT
(2SD1819-TX)
M
AV
(2SD1819-TX)
VCC
FL14
FL15
P3/1G
3735
1GA/P5
FL13
P4/P4
36
[31]FL11
(R8A66021GP)
FL21
40
P2/P2
FL20
FL24
F+/NX
F+
42
1GA/1G
4544
NP
P1/P1
41
FL23
FL26
FL25
FL17
FL18
NC/P3
38
FL16
[20]FL22
FL19
1GA/1G
39
CS
FL00
[11]FL30
[12]FL29
FL28
VCC
XIN
RESET
XOUT
SCK
SDATA
[40]FL02
[39]FL03
GND
VP
FL27
FL06
FL05
FL12
30
P8/P8
P6/P6
33
1GA/3G
P7/P7
31 32
F-
NC
6G
P10/P10
7G
146752
1GB
NC
P16
F-
NP
9 11 13 28 292712108
2G/4G
P9/P9
P13
1GB
P15
P14
FL08
34
P5/2G
FL10
FL09
FL07
FL01
FL04
S17
S18
S15
S16
S25
S23
S22
S20
S19
S21
S24
6G/NX
NC/7G
3G/5G
P12/P13
14 17 18 19 2015
NC/7G
5G/P16
4G/P15
NC/F-
5G/NP
22 24 26252321
P11/P11
NC/6G
4G/P14
NC/P12
2SD601A0L
Q7505
220u
L7502
54321
C
B
A
TO
TIMER SECTION
(3/4)
NOTE:DO NOT USE THE PART NUMBER SHOWN ON THIS DRAWING FOR ORDERRING.
THE CORRECT PART NUMBER IS SHOWN IN THE PARTS LIST,AND MAY BE
SLIGHTLYDIFFERNT OR AMENDED SINCE THIS DRAWING WAS PREPARED.
D
DMR-EH55EC/EP,EH56EG
TIMER(1/4) Section
(Main P.C.B.(4/4))
Schematic Diagram(T)
M:Main Net Section:(Page: )
A
AV:A/V I/O Section:(Page: )
B
DE:Nicam Decoder Section:(Page: )
C
T:Timer Section:(Page: )
D
LOCATION MAP
1/4 2/4
3/4 4/4
62