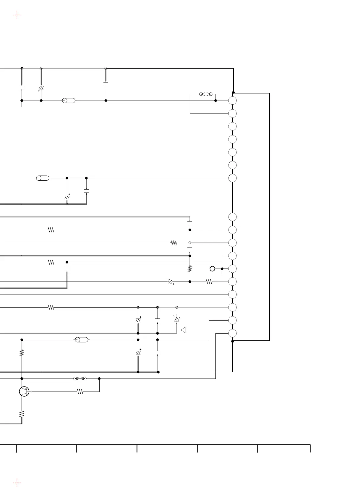
13.16. Tuner Pack Schematic Diagram
C7822
0.01
C7828
0.01
K7808
ERJ3GEY0R00V
TL7401
470
R7815
25V47(EC)
C7838
R7846
5600(EC)
C7818
33P
C7825
100P(EP)
R7820
1000(EP)
0(EG/EC)K7809
F2A1H2200032
C7814
J0JHC0000032LB7804
C7824
F2A0J470A599
C7820
0.1
0(EC)
R7845
43615 1214 131718 16 711 910 5 21
TU7801
ENGF7503GF(EG)
ENGF7501GF(EC)
ENGF7502GF(EP)
D7802
B0BA03000015
MAZ4300NMF
C7821
0.01
9
7
5
2
3
1
4
6
8
17
15
13
10
12
11
14
16
18
K1KB18B00012
PS7801
TO PP7401
MAIN P.C.B.
(MAIN NET(2/4) SECTION)
F2A0J470A599
C7813
R7818 220(EP)
J0JHC0000032
LB7803
K7810
ERJ3GEY0R00V
J0JHC0000032
LB7802
0.01
C7809
C7817
F2A0J470A599
R7811 ERDS2TJ102T
680(EP)
R7844
680(EP/EBL)
R7812
Q7802
2SB1218A0L
(EP)
R7816 470
C7819
33P
1
or
MSDA
SDA
MSCL
RFAGC
SCL
5V(VIF)
SIF OUT
AFT OUT
BTL+30VIN
AUDIO OUT
VIDEO OUT
VIDEOIN
5V(RFC)
5V(TUNER)
SW(VIF)
BOOSTER+B
AUDIO IN
AFC
GND
IIC_DATA
SIF_OUT
UNREG_38V
(TO MAIN)
TUNER_VIDEO1
AUDIO_OUT
GND
RFC_A_MUTE
GND
BOOSTER_5V
RFC_AUDIO
SW2
IIC_CLK
GND
PS_5V
CPS_V_OUT
JC_REG_5V
DMR-EH55EC/EP,EH56EG
Tuner Pack Schematic Diagram
NOTE:DO NOT USE THE PART NUMBER SHOWN ON THIS DRAWING FOR ORDERRING.
THE CORRECT PART NUMBER IS SHOWN IN THE PARTS LIST,AND MAY BE
SLIGHTLYDIFFERNT OR AMENDED SINCE THIS DRAWING WAS PREPARED.
10987654321
F
E
D
C
B
A
66