EasyManua.ls Logo

Panasonic KX-MB2230JT

Panasonic KX-MB2230JT
526 pages
To Next Page IconTo Next Page
To Next Page IconTo Next Page
To Previous Page IconTo Previous Page
To Previous Page IconTo Previous Page
Loading...
238
KX-MB2230JT/ KX-MB2270JT/ KX-MB2515JT/ KX-MB2545JT/ KX-MB2575JT/ DP-MB310JT
CROSS REFERENCE:
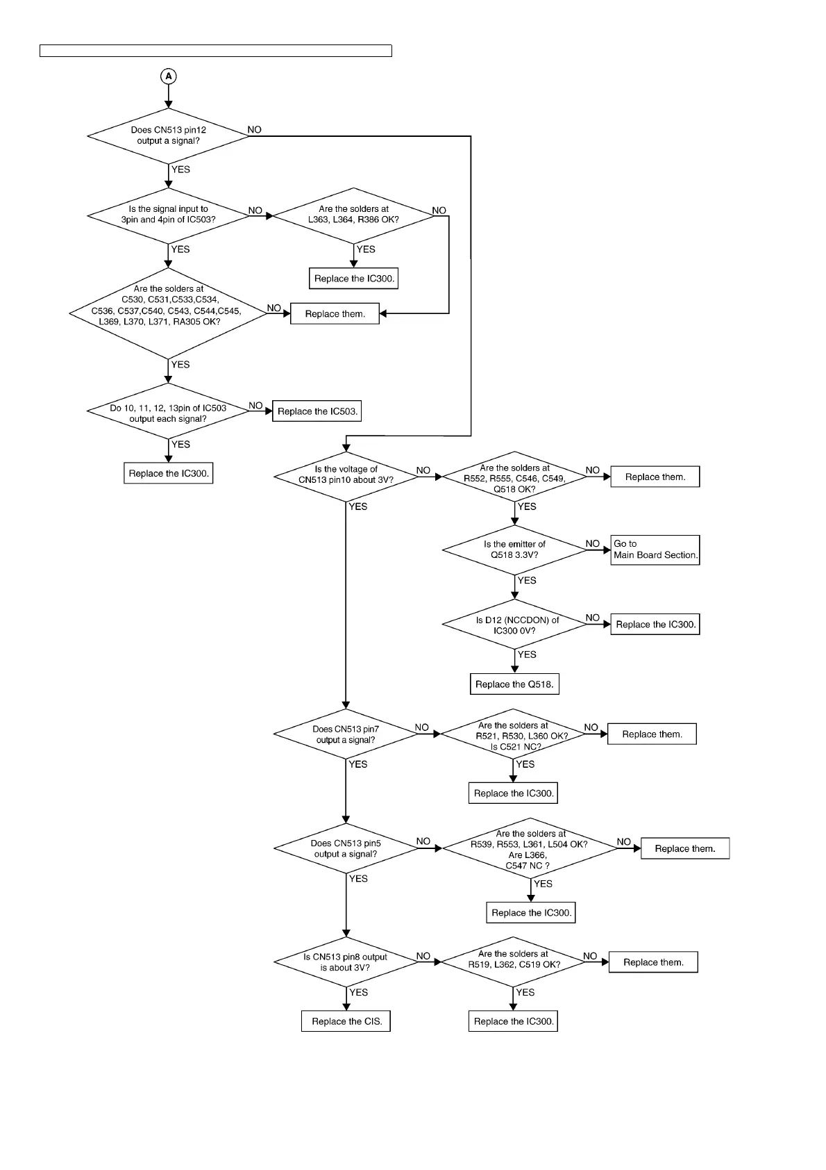
Test Functions (P.124)
Main Board Section(P.253)

Table of Contents

Related product manuals