EasyManua.ls Logo

Panasonic MSDA043A1A - Page 105

Panasonic MSDA043A1A
183 pages
Print Icon
To Next Page IconTo Next Page
To Next Page IconTo Next Page
To Previous Page IconTo Previous Page
To Previous Page IconTo Previous Page
Loading...
24



 

ID MODE
IM
SER
IN
SER
OUT
I/F
SIG
U
V
W
SP G
SET
ID MODE
IM
SER
IN
SER
OUT
I/F
SIG
U
V
W
SP G
SET
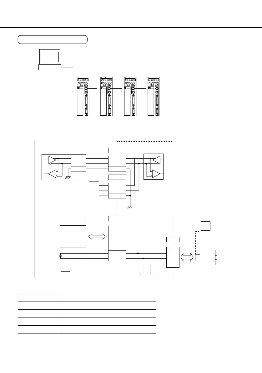
RS485
RSW(ID)=1

RSW(ID)=2 RSW(ID)=3 RSW(ID)=4
ID MODE
IM
SER
IN
SER
OUT
I/F
SIG
U
V
W
SP G
SET
ID MODE
IM
SER
IN
SER
OUT
I/F
SIG
U
V
W
SP G
SET
















RS485+
RS485
-
GND
7
8
4
44
45
3

CN NET
CN SER
CN I/F
BATT+
CN SIG
BATT
-
RS485+
7
8
4
RS485
-
GND
RS485+
RS485
-
GND
2
1













Artisan Technology Group - Quality Instrumentation ... Guaranteed | (888) 88-SOURCE | www.artisantg.com

Related product manuals