EasyManua.ls Logo

Panasonic PT-AE700 - Connecting Peripherals; General Connection Guidelines; Video and HDMI Connections

Panasonic PT-AE700
32 pages
Print Icon
To Next Page IconTo Next Page
To Next Page IconTo Next Page
To Previous Page IconTo Previous Page
To Previous Page IconTo Previous Page
Loading...
ENGLISH-21
Getting started
20-ENGLISH
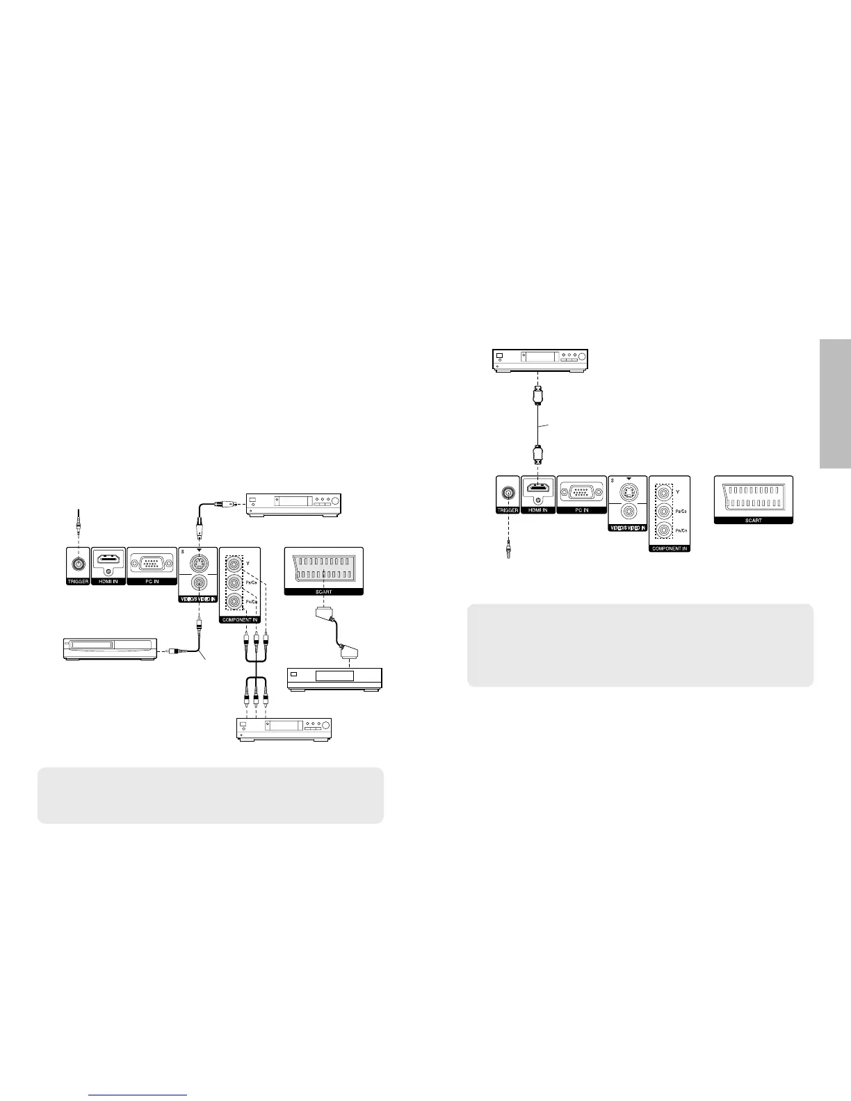
Connecting to video equipment
DVD player
Video deck
To S-Video output
To Video output
Video cable
(accessory)
DVD player
DVD player
SCART
output
Equipment such as
an electric screen
NOTE:
B
When the device connected to SCART is turned on, the input select setting will
be switched to SCART automatically, and “ASPECT” (page30) will also be set
automatically. (When “WSS” is set to “ON”, refer to page 46 for details.)
NOTE:
B Use the HDMI cable with the HDMI logo.
B When connecting to equipment compatible with DVI, use the DVI - HDMI
adapter cable (sold separately).
B
This projector can be connected to HDMI and DVI equipment, but some
equipment may not operate correctly, for example images may not appear
.
Connections
Notes on connections
B Read the instruction manual for each peripheral device carefully before
connecting it.
B Turn off the power supply for all peripheral devices before making any
connections.
B If the cables necessary for connection are not included with the peripheral
device or available as an option, you may need to prepare a proper cable
for the device concerned.
B Refer to the list on page 58 for details on compatible signals which can be
input to the projector.
B An audio system circuit is not provided with this projector. Connect the
audio output of the connected equipment to a separate audio system.
To YPBPR output
DVD player
Equipment such as
an electric screen
To HDMI output
HDMI cable (sold
separately)
Connecting to equipment compatible with HDMI

Related product manuals