EasyManua.ls Logo

Panasonic PT-EW630U

Panasonic PT-EW630U
176 pages
To Next Page IconTo Next Page
To Next Page IconTo Next Page
To Previous Page IconTo Previous Page
To Previous Page IconTo Previous Page
Loading...
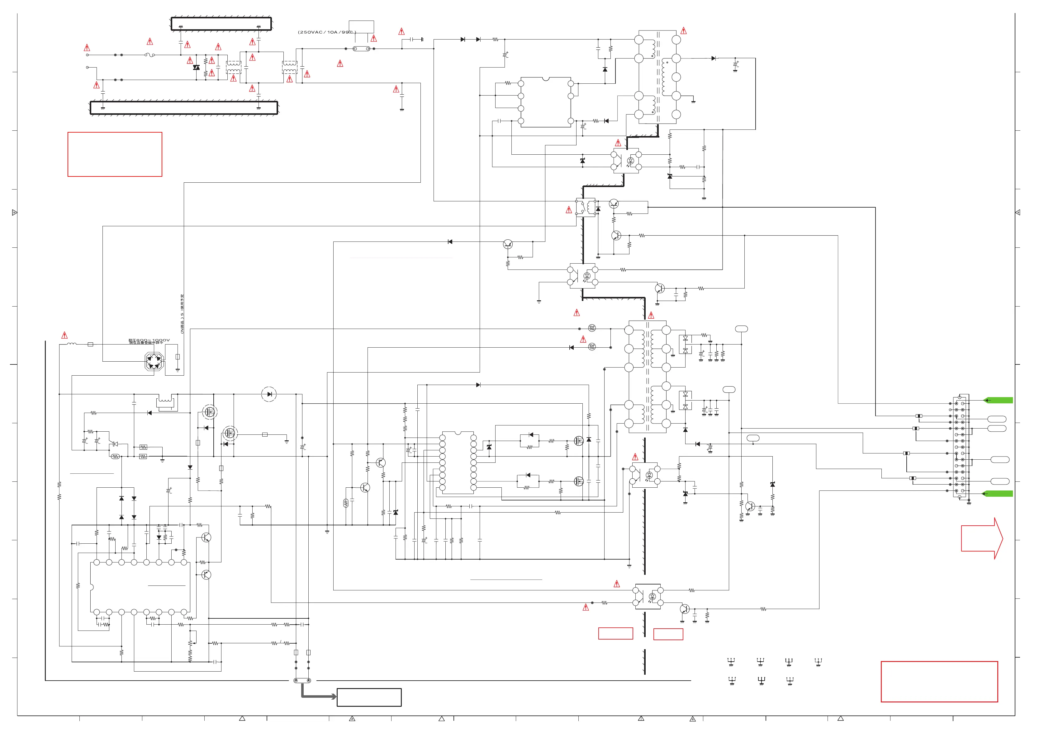
DIA-4
SCH_KP4A
HOT
(PRIMARY CIRCUIT)
(SECONDARY CIRCUIT)
(LIVE CIRCUIT)
LAMP BALLAST
IC682
FA5502M
P. F. CONTROL
IC604
SSC9512S
POWER FACTOR CORRECTION
IC603
STR-A6079
COLD
POWER
MAIN
C0DBEYY00070
DS602
K6R_17
D0GZR00J0005
R653
D0GN244JA038
R602
OG-RM30F
SC602
1
2
3
B0ACCK
000005
D607
16V
D0GB154
JA089
R634
B0ACCK
000005
D608
T651-2
F1H1C225A065
C692
K601A_2A
D0GB472JA072
R685
:D0GB472JA089
K6A_1A
F2A1C221B696
C685
F0CAF2240007
C605
:CGXAV27224ABN
D0GB103JA089
R631
B0ACCK000005
D605
F1H1H
683A913
C680
F1H1E104A029
C688
S6V
D0GB102JA089
R676
:D0GB102JA071
D0GB100JA089
R605
F1H1E1050001
C643
B0HAMR000049
D618
K6R_3
F1AAF4710001
C604
250
D0GB472JA089
R694
:D0GB472JA072
F1H1H103A219
C641
B0FABR000017
D604
B0HAGV000005
D617
6V
CEXLB1E
221VEN
C659
CGXAV27224ABN
C602
:F0CAF2240007
D0GF105JA064
R608
D0GB473JA089
R616
T651-4
D0GB102JA089
R680
:D0GB102JA071
IC601_10
D0GB100JA089
R642
F2A1C471B696
C635
B0ACCK
000005
D609
F0CAF4
74A039
C601
C658
F1B3D331A084
K6R-27
OG-RM30F
SC607
1
2
3
J0JHC0000080
L617
F1Z1E1520001
L615
1
2
3
F1H1C104A041
C631
D0GB474JA068
R633
D0GB182ZA044
R679
:D0GB182ZA068
D4CAB8R00001
PTH601
F1H1C104A041
C619
F1H1A4740009
C686
F1H1H1010005
C695
X
R684
D0GB473JA089
R673
D0GN154ZA010
R641
K6AA_1B
PC601-4
C0DBBYY00037
IC604
1
Vsen
2
Vcc
3
FB
4
GND
5
Css
6
OC
7
RC
8
Reg
9
RV
10
COM
11
VGL
12
NC
13
NC
14
VB
15
VS
16
VGH
17
NC
18
NC
D0GZ2R2JA017
R644
F0C2G105A151
C611
F0CZZ104A147
C636
R674_1
B0BC01000014
D653
X
R666
D0GB242JA089
R674
:D0GB242JA072
1
2
PC601-3
K6R_G
D4DC14710004
PTH641
F2A1E101B707
C614
B1ADCF000195
Q609
K6A_2B
D0GB912JA072
R650
:D0GB912JA089
D0GB102JA089
R690
F1H1H104
A798
C627
D0GB472JA089
R618
D0GB101JA069
R635
X
D686
D0GB
103JA089
R681
F1AAF4710001
C617
250
D0GN474JA033
R600
D0GB621
JA069
R636
D0GB102JA089
R692
:D0GB102JA071
F1H1H104A798
C655
F1H1E474A100
C654
D0MA151JA002
R614
K6R_1
B2AAJR000007
DS601
TTK15A50D---N
Q605
D0GB101JA089
R645
RSXAV1R39JDAK
R617
K6R_23
B1ADCF000195
Q622
C0DBCZG00004
IC682
1
IFB
2
IIN-
3
VDET
4
OVP
5
VFB
6
VIN-
7
GND
8
OUT
9
VC
10
VCC
11
CS
12
ON/OFF
13
REF
14
SYNC
15
CT
16
IDET
B3PBA0000575
PC602
12
3 4
C0DBEYY00070
DS603
R654
D0GBR00
JA071
POWER_SW
F2A1E101B707
C640
D0GB680JA072
R627
F1H1H471A219
C629
D0GG681JA032
R604
J0JKB0000011
FB602
OG-RM30F
SC603
1
2
3
B0HCMM000019
D683
G4DYA0000318
T652
2
7
10
9
1
8
5
6
4
K6AA_2A
J0JY
C0000348
L613
D0GB561JA089
R672
:D0GB561JA069
OG-RM30F
SC605
1
2
3
K6R_13
D0GF105JA064
R609
K6R_21
B0BC01600013
D654
K6R_25
B0JBSG000059
D681
:B0JBSG000058
D0GB432JA072
R632
F1AAF4710001
C603
250
F0A2G273A015
C647
B0ACCK000005
D611
B1ADCF000195
Q613
-6V
B0JCMC000002
D689
2
1
F1Z1E1520001
L616
1
2
3
B0HCMM000019
D614
D0GB472JA089
R620
:D0GB472JA072
K5E103BZA003
F601
F1H1E681A082
C634
F1Z1E1520001
L611
1
2
3
B3PBA0000575
PC601
12
3 4
J0JKB0000011
FB605
D1EN220JA003
R658
F1H1E104A029
C632
S16V
B0JCMC000002
D688
D0GB242JA089
R612
K6R-29
X
R629
K6R_5
D0GB104JA089
R610
F1H1E473A029
C621
LAMP_DC_ON
B0HCMM000019
D616
G0B782K00001
L601
1
2
3
4
B1ABCF000004
Q608
CEXLB1V101VEJ
C648
D0GB391JA069
R624
D0MA75MKA002
R613
F2A1E470B751
C661
D0GB681JA089
R696
:D0GB681JA069
D0GZ224JA031
R611
D0GB333
ZA038
R622
D0GB122
JA089
R648
K6R_7
D0GB102JA089
R689
D0GBR00
JA071
R619
X
R688
F1H1E104A029
C656
OG-RM30F
SC601
1
2
3
F1H1H
331A219
C622
B0JBSG000059
D682
:B0JBSG000058
F1AAF222A017
C606
250
F1H1E
104A029
C682
F2A2W150A224
C642
D0GN244JA038
R603
CK3A101KCTBNN
C644
B0ACCK000005
D612
B0JCMC000002
D603
2
1
D0GB101JA069
R628
D0GB103JA089
R677
B0HAMR000049
D619
K6A1AYY00004
0.106
5
47.2
RL602
1
3
2
5
F1Z1E1520001
L614
1
2
3
D0GB473JA089
R662
D0GF105JA064
R607
D0GN154ZA010
R638
D0GB471JA089
R678
:D0GB471JA069
D0GN154ZA010
R643
OG-RM30F
SC606
1
2
3
X
C691
D0GB512ZA038
R687
:D0GB512ZA068
D0GB271JA089
R682
D0GB101JA089
R615
C0DABYY00016
IC603
1
S/OCP
2
BR
3
GND
4
FB/OLP
5
VCC
7
D/ST
8
D/ST
K6B_2
D1EN220JA003
R660
K6A_1B
D0GR681KA002
R606
F0C2J103A130
C637
K6AA_1A
CE1A392M5FAFN
C683
D0GB680JA072
R640
B0HCMM000019
D613
F2A1E101B707
C613
D0GB104JA089
R665
F1H1H473A220
C620
D0GB331JA089
R626
:D0GB331JA069
B1ABCF000004
Q607
B0BC03600024
D622
SB_5V
D0GB393JA089
R686
:D0GB393JA072
X
Q682
K601A_1A
B3PBA0000575
PC604
12
3 4
D0GN474JA033
R601
TTK15A50D---N
Q604
G
D
S
D0GB224JA089
R647
D0GB101JA089
R698
D0GZ4R7JA032
R623
T651-3
D0GB224
JA089
R649
J0JYC0000348
L623
B1ADCF
000195
Q623
D0GB561JA089
R671
:D0GB561JA069
F1H1E104A029
C633
J0JKB0000011
FB601
D0GB102JA089
R697
B0JCGD000002
D687
F1AAF222A017
C610
250
D0GB122JA072
R637
B0ACCK000005
D606
B3PBA0000575
PC603
12
3 4
B0HCMM000019
D601
D0GN330JA033
R659
B0ACCK
000005
D615
D0GG152JA030
R699
K6B_1
R658_1
F1H1E104A029
C650
D0GB682JA089
R691
F1K3A100A015
C645
F1H1H680A831
C628
D0GB220JA072
R621
F1H1H
103A219
C623
K6A_2A
K1KA02A00676
K6B
1
2
D0GB472JA089
R670
:D0GB472JA072
F1H1E
104A029
C624
S-6V
G0C701Z00003
T601
1
2
3
4
B0HAGV000005
D652
K6AA_2B
F1J1C
475A170
C625
F2B2W391A078
C616
1
2
D0GN154ZA010
R639
J0JHC0000080
L618
D0GB682JA089
R695
C681
CE1E472M5DANN
T651-5
X
DB601
1
2
3
4
F1H1E104A029
C630
TTK15A50D---N
Q603
K1KA30B00078
K6R
1
1
2
2
34
56
78
9
10
11 12
13 14
15 16
17 18
19 20
21 22
23 24
25 26
27 28
29 30
C616_2
D0GB102
JA089
R683
B0HCMM000019
D651
D4EAY6210004
VA601
1
2
B1ABCF000004
Q652
D0GB151JA069
R630
X
R663
G4CYCYY00008
T651
2
3
5
6
7
8
10
9
11
4
1
F1H1E
104A029
C684
02
VR601
1
2
3
1
2
TTK15A50D---N
Q601
G
D
S
G0A101J00024
L603
OG-RM30F
SC604
1
2
3
B0HCMM000019
D602
G0B782K00001
L602
1
2
3
4
D0GB102JA089
R675
:D0GB102JA071
D0GB103JA089
R693
:D0GB103JA072
B1ABCF000004
Q621
F1AAF4710001
C612
250
B1ABCF000004
Q681
F1K3A100A015
C646
F1H1H332A219
C694
F1H1E104A029
C679
GND2
520V
POWER_SW
200V
D
G
LAMP_DC_ON
200V
(LIVE)
AC200-240V
(SECONDARY CIRCUIT)
380V
AC100-120V
1.5A
400V
P.F.CONTROL
(NEUT)
F.G.
BLM18BD102SN1
K
G
Swithing Power Supply
A
SW902
THERMO FUSE
A
380V
(DS601,PTH601)
NEC SCHOTT,SFH113E
or
NEC SCHOTT.SFH113-1
RUSH CURRENT SUPPRESSION
(T601,Q601,Q602,D604,IC601)
REF
400V
380V
K
12345678 9101112131415 16
A
B
C
D
E
F
G
H
I
J
K
L
A
B
C
D
E
F
G
H
I
J
K
L
KP4A -02
CAUTION
Fuse of the specified parts
number must be used.
Unauthorized substitutions may
result in fire or accident.

Table of Contents

Other manuals for Panasonic PT-EW630U

Related product manuals