EasyManua.ls Logo

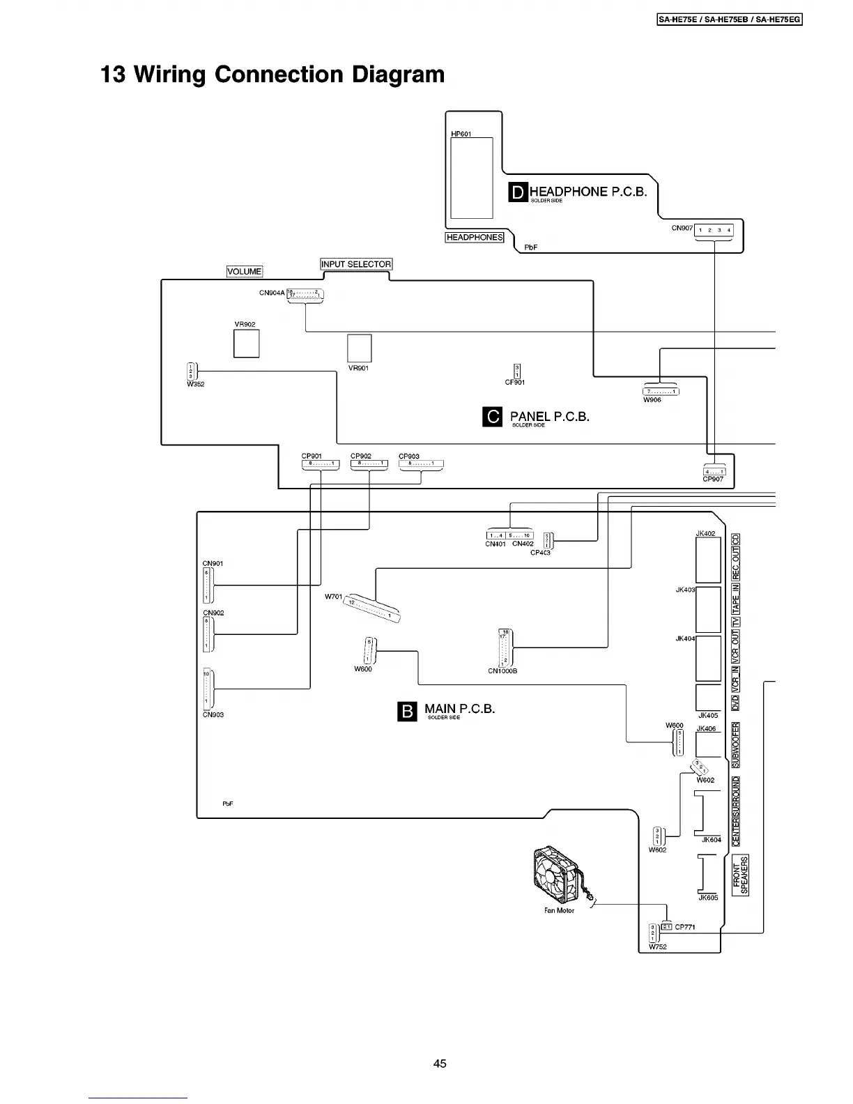
Panasonic SA-HE75E - Wiring Connection Diagram

Panasonic SA-HE75E
59 pages
Print Icon
To Next Page IconTo Next Page
To Next Page IconTo Next Page
To Previous Page IconTo Previous Page
To Previous Page IconTo Previous Page
Loading...

Related product manuals