EasyManua.ls Logo

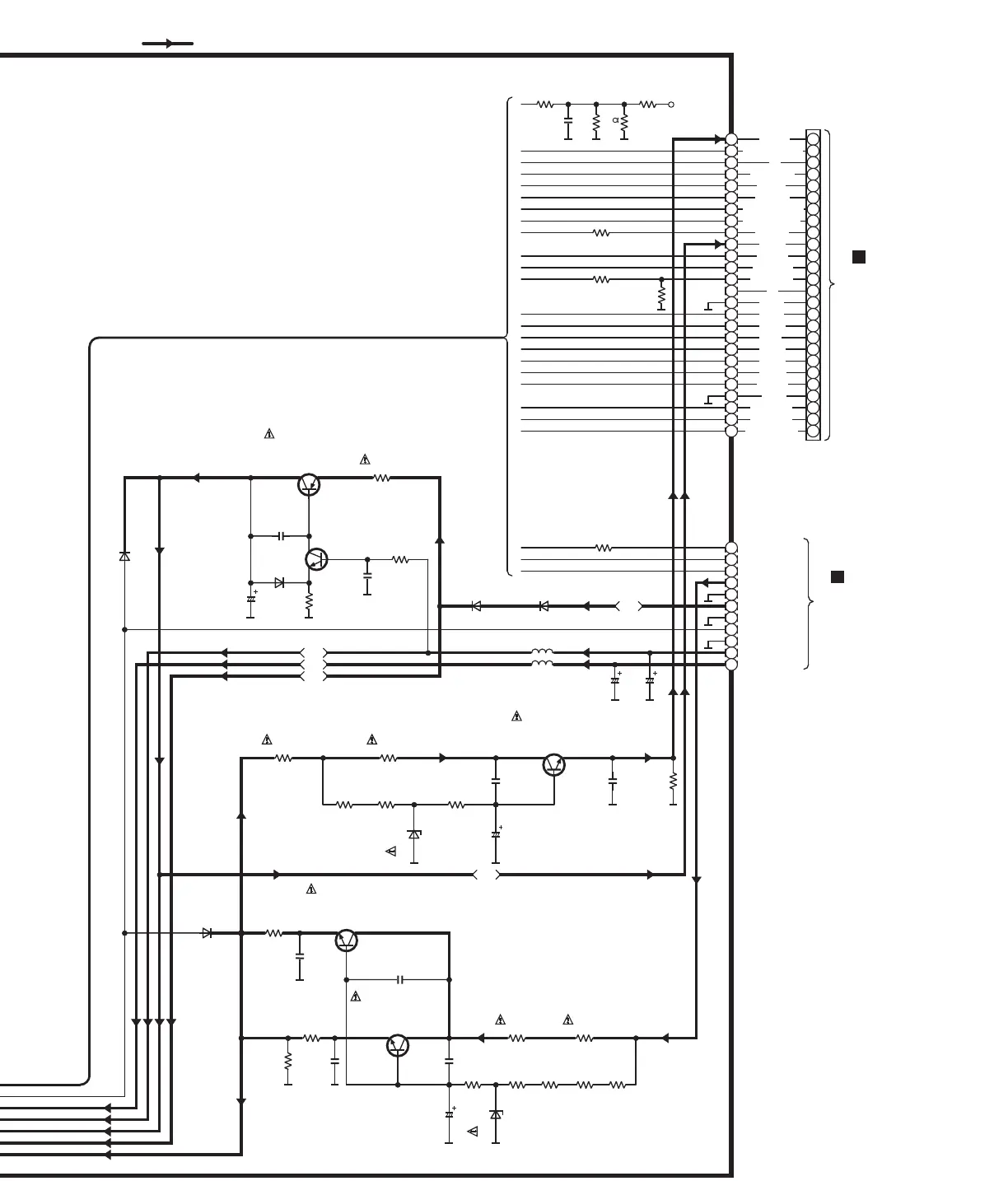
Panasonic SA-PM08 - Circuit Diagrams - Power Amp and Loading Motor; Power Amp and Loading Motor Circuit Schematics

Panasonic SA-PM08
126 pages
Print Icon
To Next Page IconTo Next Page
To Next Page IconTo Next Page
To Previous Page IconTo Previous Page
To Previous Page IconTo Previous Page
Loading...

Related product manuals