EasyManua.ls Logo

Panasonic SA-PM11 - Page 82

Panasonic SA-PM11
110 pages
Print Icon
To Next Page IconTo Next Page
To Next Page IconTo Next Page
To Previous Page IconTo Previous Page
To Previous Page IconTo Previous Page
Loading...
21
2
1
W1903
M
3
5
7
8
6
4
2
1
CN1303
3
5
7
9
8
6
4
21
CP1902
3
5
7
9
8
6
4
2
1
CS971
Q1314
KRA102MTA
Q1304
KRA102MTA
D971
MA165TA
Q1316
2SD965RTA
Q1307
Q1306
R1323
3.3K
R1322
82K
R1344
27K
R1343
3.3K
R1345
1K
R1341
680
R1321
47
R973
39K
R1320
100K
R1319
12K
R1318
10K
R1317
22K
C1326
16V10
PL
S973
S975
S971
S974
S972
7
6
5
3
4
2
1
Z971
EXBF7L355SYV
Q1315
KTA12710YTA
BPL
RECH
AN6
VREF+
AN7
BPL
AN6
BP
VREF+
VREF-
+
-
AN7
VREF+
VREF-
AN6MK_IN2
VREF-
VREF+
AN7MK_IN1
RECH
RECINH_F
RECINH_R
MODE
CRO2
PL
GND
HALF
PHOTO_S
AD_OUT
RECINH_F
MODE
HALF
RECINH_R
Z971
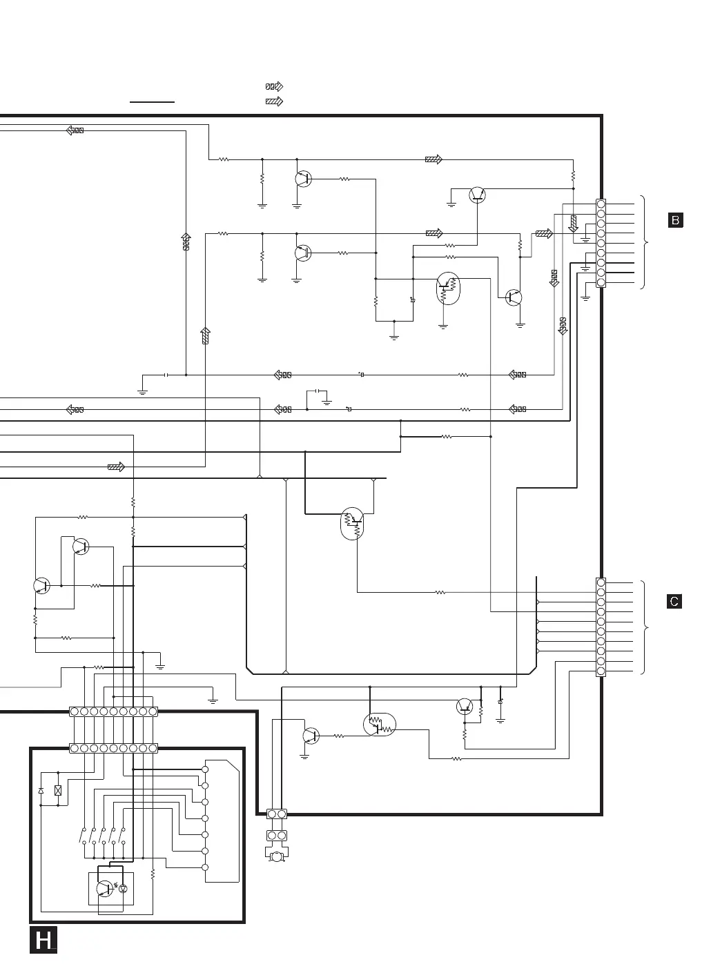
TO
PANEL
CIRCUIT
(H600/W600) ON
SCHEMATIC
DIAGRAM-7
SWITCH MOTOR SUPPLY
SWITCH
SWITCH (PLUNGER)
RADA RESISTOR
Q1304
Q1316
Q1314
Q1315
MECHANISM
CIRCUIT
: +B signal line
: Playback signal line
SCHEMATIC DIAGRAM-9
9
10
PL_L
MOTOR_L
DMT
BP
CRO2
VREF-
VREF+
AN7
R1313
10K
C1310
50V1
Q1302
R1207
1K
R1107
1K
Q1201
Q1101
Q1302
KRA102MTA
R1206
100K
R1106
100K
C1209
50V3.3
C1109
50V3.3
R1105
2.2K
R1205
2.2K
RECH
: Record signal line
Q1101, 1201
2SD1450STA
H1304
3
5
7
9
8
6
4
2
1
TO
MAIN CIRCUIT
(CN304) ON
SCHEMATIC
DIAGRAM-3
Q1103
Q1203
R1110
33K
R1210
33K
R1211
R1111
R1209
R1109
R1339
1K
R1314
C1123
C1223
REC_R
REC_L
AFGND
PB_ROUT
PB_LOUT
9V GND
9V
MOTOR_10V
MOTOR_GND
MUTING SWITCH
DECK MUTING CONTROL
KTC3199GRTA
Q1306, 1307
SWITCH
SWITCH (REC: H)
Q1103, 1203
2SD1450STA
MUTING SWITCH
270P
270P
3.9K
1K
1K
3.9K
1K
IC971
ON2180RLC
IC971
0V
0V
0V
((0.01V))
((0.01V))
((0.70V))
((0.01V))
((0.01V))
((0.70V))
((2.23V))
((2.35V))
((0.01V))
((8.85V))
((8.83V))
((0.04V))
((9.89V))
((-0.97V))
((9.91V))
((9.20V))
((0V))
((-1.04V))
((0.04V))
((0.01V))
((8.81V))

Related product manuals