EasyManua.ls Logo

Panasonic SA-PM11 - Page 94

Panasonic SA-PM11
110 pages
Print Icon
To Next Page IconTo Next Page
To Next Page IconTo Next Page
To Previous Page IconTo Previous Page
To Previous Page IconTo Previous Page
Loading...
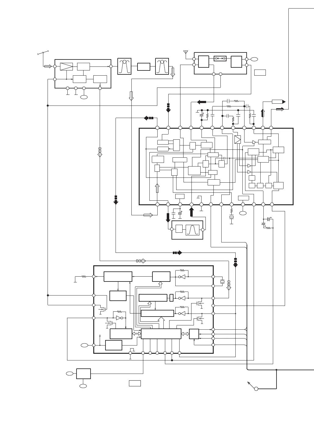
PLL FREQUENCY SYNTHESIZER
LC72131MDTRM
IC102
IC101
LA1833NMNTLM
FM/AM IF AMP,
DET/AM OSC,
MIX/FM MPX
FM ANT
AM ANT
E
12710 96 8
SD
ST
DIVIDER
DIVIDER
SHIFT REGISTER LATCH
1
SWALLOW COUNTER
1/6,1/17,4 BITS
12 BITS PROGRAMMABLE
2
REFERENCE
IFT
AM
1 2 3
I/F
4
3DI
CL
C2B
5
2
DO
CE
CL
DI
ST/DO
CE
14
13
12
20
X103
1
ST/DO
SD
Z102
4 5 6 7
X102
98 10 11 12
+B
S-CURVE
REG
AM
OSC
BUFFER
24 23 22
ALC
BUFFER
3 4 6
Z120
RF AMP
5
1
OSC
MIXER
8
Q101
7
CF201
CF202
1316 15 14
DECODER
COMP
FF FF
REG
VCO
AM
AM
MIX
AGC
RF AMP
21 20 19 18 17
FF
Z101
AM
ANT
COIL
(FM)
(FM)
Q106
19
CHARGE PUMP
15
11
18
17
POWER ON
COUNTER
RESET
UNIVERSAL
DETECTOR
UNLOCK
16
PHASE DETECTOR
+B
+B
+B
+B
+B
RCH
AM
OSC
COIL
FM
IF AMP
(FM)
LEVEL
DET
FM
IF
FM
DET
AM/FM
IF
BUFFER
AM
IF
AM
DET
TUNING
DRIVE
PILOT
CANCEL
PHASE
DET
STEREO
SWITCH
PILOT
DET
POWER
SUPPLY
CONTROL
Q1
Q2
Q3
Q4

Related product manuals