EasyManua.ls Logo

Panasonic SA-PM11 - Page 97

Panasonic SA-PM11
110 pages
Print Icon
To Next Page IconTo Next Page
To Next Page IconTo Next Page
To Previous Page IconTo Previous Page
To Previous Page IconTo Previous Page
Loading...
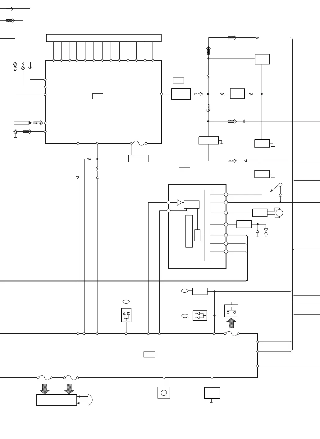
+B
I/O EXPANDER
BU2090AF-E2
IC601
IC600
M38258MCM084
MICROPROCESSOR
ASP
IC301
BH3874AKS2
EECLK/ASP_CLK
EEDATA/ASP_DATA
13 12
FL DISPLAY
FL901
94~97
COM0
56~90
COM3
SEG1
SEG32
BASS5,
FILTER
CD SIGNAL
SCK
INLD(R)
47(48)
BASS1
INLB(R)
INLA(R)
INLC(R)
41(42)
45(46)
43(44)
OUTL(R)
3
(5)
35
Q607
POWER
RESET
SWITCH
/RESET
Z602
23
RMT
ECONO
25
DCDET
34
SWITCH
Q307
KEY1
KEY3
6~8
KEY SW
SYNC
24
SYNC
PCONT
DCDET
HP_L(R)
5
OUTPUT BUFFER
12-BIT SHIFT REGISTER
LATCH
11
CONTROL
CIRCUIT
DATA
CLK
2
3
DMT
PLUNGER
8
7
MUTE_A
13
SYNC
DCDET
A
OP AMP
SWITCH
Q306
Q400(Q200)
HP_L(R)
+B
4
(6)
7
(9)
8
(10)
11
(13)
12
(14)
15
(16)
17
(20)
19
(22)
18
(21)
57
(59)
FILTER
FILTER
23~28
SI
3435
D363
32(31)
AUX
JK305
FROM
CD UNIT
ASP_LATCH
14
RECL(R)
51(52)
FROM POWER
TRANSFORMER
SERDATA
31
SERCLK
30
6
4
MOTOR
+B
D307
PCONT
26
PCONT
Q250(Q450)
D646
F2L1(R)
F2L2(R)
F3L1(R)
F3L2(R)
F4L1(R)
F4L2(R)
F5L(R)
HPFL1(R)
HPFL2(R)
HPFL3(R)
DPLL1(R)
63
(1)
64
(2)
F1L1(R)
F1L2(R)
IC302
M5218AP
AGC CONTROL
SWITCH
Q202
(Q201)
D319
+
MUTING
CONTROL
Q309
D645
D306
DCDET1
33
BP
/CD
REC_H
Q1315
D971
Q1314,Q1316
DMT
BP
REC_H
SWITCH
SWITCH
SWITCH
SWITCH
M

Related product manuals