EasyManua.ls Logo

Panasonic SA-PM17E - SCHEMATIC DIAGRAM-4

Panasonic SA-PM17E
146 pages
Print Icon
To Next Page IconTo Next Page
To Next Page IconTo Next Page
To Previous Page IconTo Previous Page
To Previous Page IconTo Previous Page
Loading...
19
18
17
16
15
14
13
12
11
10
2
4
6
8
9
7
5
3
1
30
29
21
23
25
27
28
26
24
22
20
13
12
11
10
2
4
6
8
9
7
5
3
1
2
4
6
8
7
5
3
1
+
+
-
-
+
+
-
-
1
2
2
1
2
1
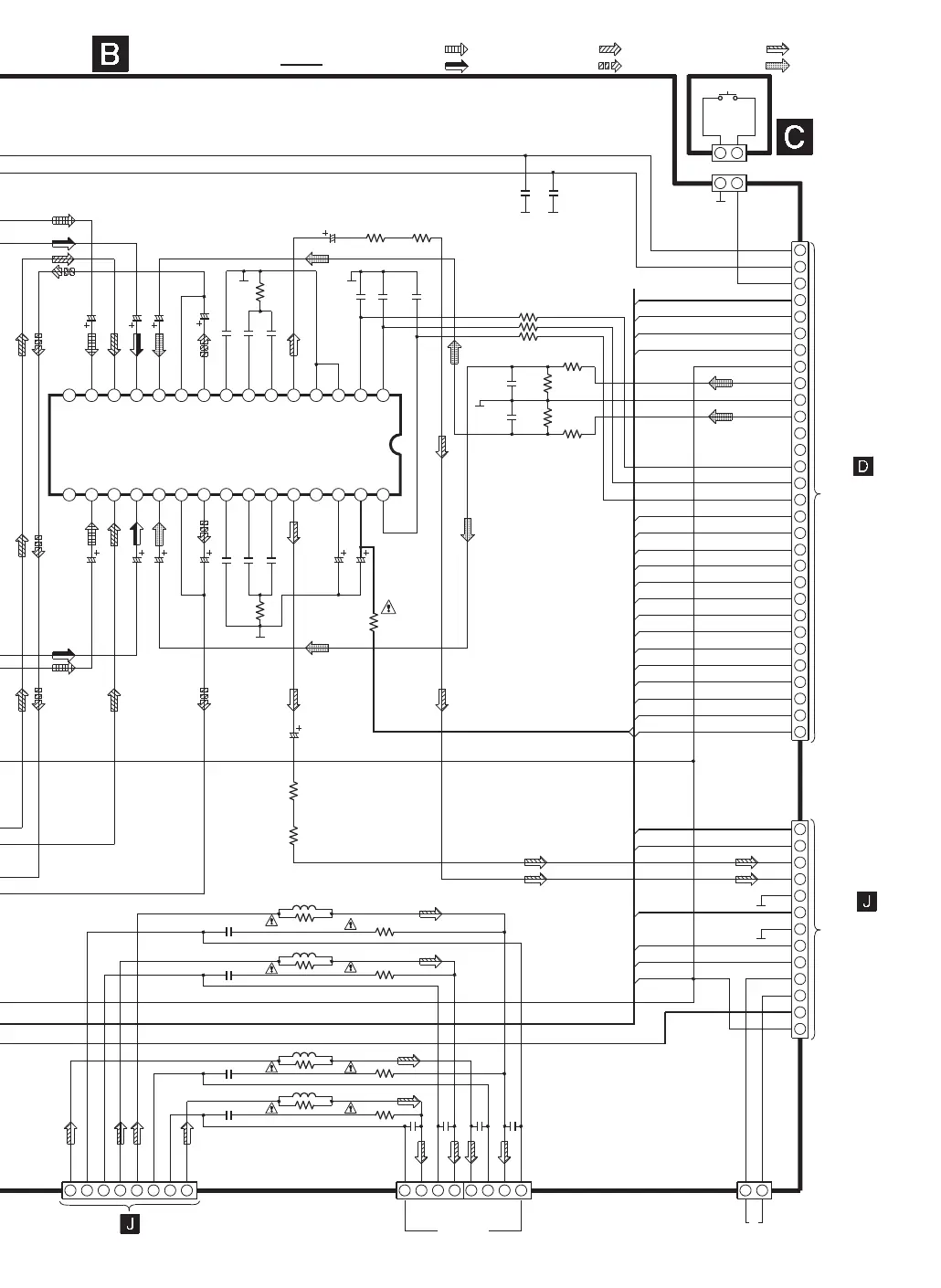
MAIN CIRCUIT
SCHEMATIC DIAGRAM-4
TO
POWER CIRCUIT
(CN504) ON
SCHEMATIC
DIAGRAM-12
C203
50V4.7
C208 50V2.2
C215 50V2.2
C209 50V2.2
C210 470P
C211 0.082
C212 0.39
R211
3.9K
C303
100P
C304
100P
C305
100P
C213
16V10
R212
1K
R216
0
C403
50V4.7
C408 50V2.2
C415 50V2.2
C409 50V2.2
C410 470P
C411 0.082
C412 0.39
R411
3.9K
C306 50V22
C307 16V100
C413
16V10
R412
1K
R416
0
R313 0
R311 0
R312 0
C417
1000P
C217
1000P
R406
6.8K
R206
6.8K
R405
18K
R205
22K
C218 0.047
R218 10
C219 0.047
R219 10
C418 0.047 R418 10
C419 0.047
R419 10
LO_R
GND
GND
HI_L
LO_L
GND
GND
HI_R
R_GND
LO_R
L_GND
LO_L
HI_R
R_GND
HI_L
L_GND
FAN(+)
FAN(-)
PGND
+8.5V
FAN(-)
FAN(+)
MO10V
SW5V
DGND
+9V
AGND
LOUT
ROUT
TGND
15V
MO10V
SW5V
+9V
TGND
15V
PLLCE
PLLDA_2
PLLCLK
SQCLK/DO
SD
PLAY_SW
ST_SW
M1_ROUT
M1_FOUT
OPEN_SW
POS
BT_SW
M2_ROUT
M2_FOUT
ASP_DATA
ASP_LATCH
ASP_CLK
CDL
CDAGND
CDR
PGND
CD3.3V
TX
(CDDGND)GND2
+9V
TAPE_EJECT
RDS_CL
RDS_DA
S602
TAPE EJECT
W308
CN308/WH308
JK301 JK302H303/W303 CN310
FAN
TO
PANEL CIRCUIT
(CN602) ON
SCHEMATIC
DIAGRAM-8
TO
POWER CIRCUIT
(CP501) ON
SCHEMATIC
DIAGRAM-11
NC
R1
R2
R3
R4
RSEL0
RIN
RTRE
RBASS1
ROUT
NC
RBASS2
VREF
VDD
CL
NC
L1
L2
L3
L4
LSEL0
LIN
LTRE
LBASS1
LBASS2
LOUT
TEST
VSS
CE
DI
IC301
AUX
TAPE
TUNER
CD
PGND
: +B SIGNAL LINE
: MAIN SIGNAL LINE
CD3.3V
TX
(CDDGND)GND2
+9V
PLLCE
PLLDA_2
PLLCLK
SQCLK/DO
SD
PLAY_SW
ST_SW
M1_ROUT
M1_FOUT
OPEN_SW
POS
BT_SW
M2_ROUT
M2_FOUT
CN301
DECK EJECT
CIRCUIT
CN305
IC301
C1BB00000617
ELECTRONIC VOLUME
CONTROL & TONE CONTROL
R306
1
+9V
C400
100P
C416
100P
SPEAKERS
HI (6)
LO (6)
: AM/FM SIGNAL LINE
: AUX SIGNAL LINE
: RECORD SIGNAL LINE
: PLAYBACK SIGNAL LINE
: CD SIGNAL LINE
L220 0.7µH
R220 10
L221 0.7µH
R221 10
L420 0.7µH
R420 10
L421 0.7µH
R421 10
C223
0.047
C222
0.047
C221
0.047
C220
0.047
1234
25 26 27 28
5
24
6
23
7
22
8
21
9
20
10
19
11
18
12
17
1314
29 3016
15

Related product manuals