EasyManua.ls Logo

Panasonic SA-PM25 - Page 91

Panasonic SA-PM25
100 pages
Print Icon
To Next Page IconTo Next Page
To Next Page IconTo Next Page
To Previous Page IconTo Previous Page
To Previous Page IconTo Previous Page
Loading...
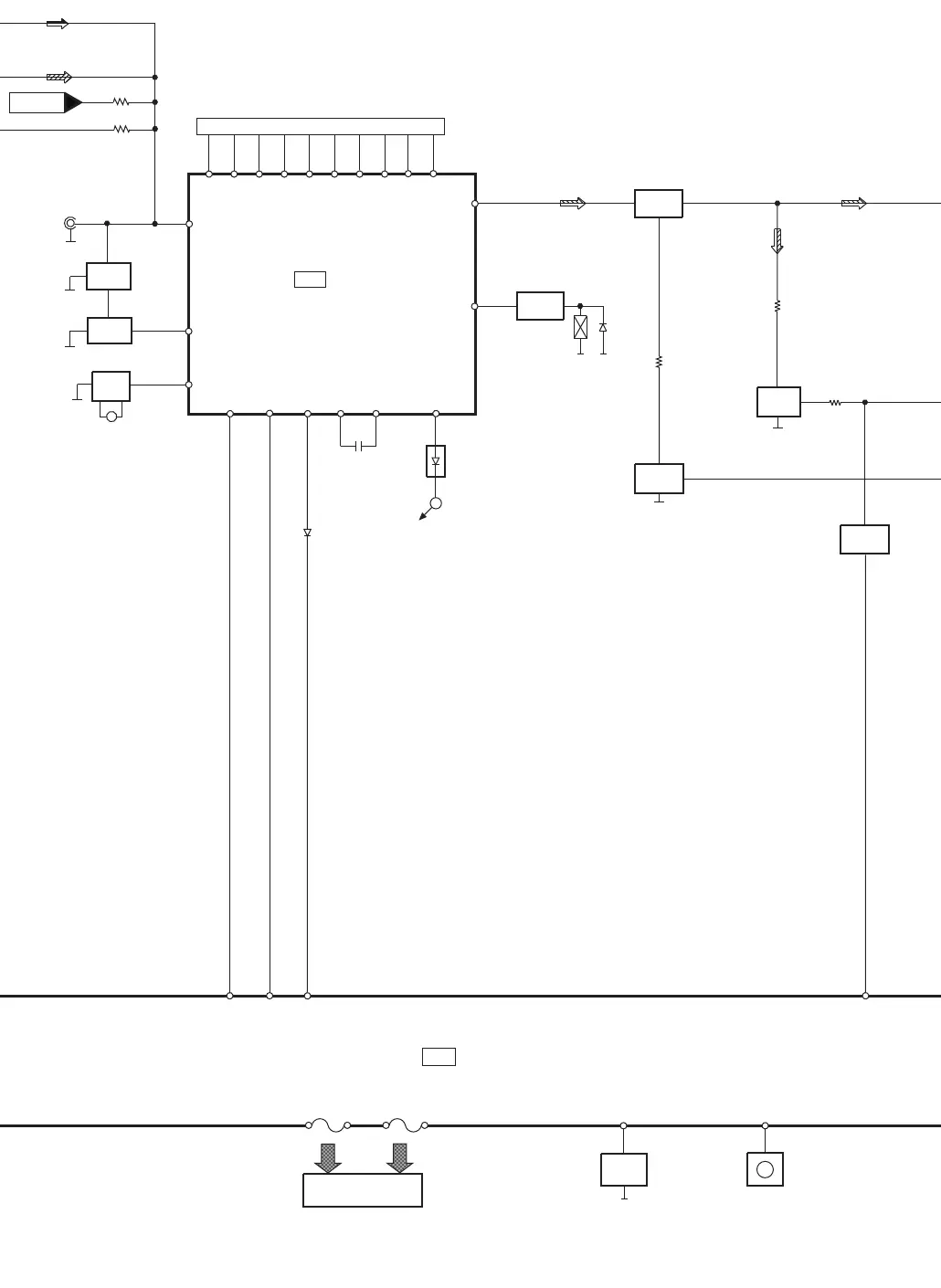
ASP
IC303
BH3857AFV-E2
MUTING
CONTROL
SWITCH
ASP_CLK
47
FL DISPLAY
Z602
94~97
COM3
53~90
COM0
SEG0
SEG37
SCK
INLC(R)
9(12)
OUTL(R)
35
Q606
RESET
SWITCH
RESET
Z601
18
RMT_IN
Q103(Q203)
Q101
(Q201)
SI
3234
38(23)
ASP_LATCH
49
Q301
MUTING
SWITCH
AMPLIFIER
Q102(Q202)
Q104(Q204)
SWITCH
INLD(R)
26
Q305
Q504
MUTEA
33
ASP_DATA/EDATA
48
SI
33
1
(20)
2
(19)
3
(18)
4
(17)
5
(16)
6
(15)
7
(14)
8
(13)
NF L(R)
BUOUT L(R)
SIN L(R)
SNF L(R)
SO L(R)
BVNL(R)
BINL(R)
BVOL(R)
FILTER
9
(12)
10
FILTER
IN L(R)
PORT2
27
A
40(21) 39(22)
XCOUT
XCIN
D306
PORT4
29
JK301
AUX IN
Q1314,Q1316
SOLENOID
D971
PORT 3
28
Q1315
SWITCH
MOTOR
M
D307,D308
SWITCH
AMPLIFIER
(FILTERING)
IC601
M38258MCM088
MICROCOMPUTER
CD SIGNAL
SWITCH
(MOTOR
SUPPLY)

Related product manuals