EasyManua.ls Logo

Panasonic TH-42PV80M

Panasonic TH-42PV80M
126 pages
To Next Page IconTo Next Page
To Next Page IconTo Next Page
To Previous Page IconTo Previous Page
To Previous Page IconTo Previous Page
Loading...
71
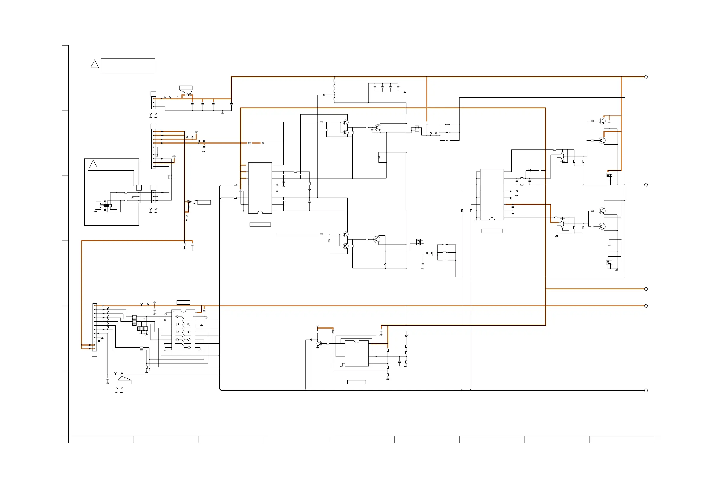
11.39. SS-Board (1/2) and S-Board Schematic Diagram
+
+
+
+
+
+
PUSH
AA_UMH
AA_USL
AA_USH
AA_NUEL
AA_USL
AA_UEH
AA_UMH
AA_UML
AA_USH
AA_UML
AA_SOS8
AA_SOS8
C16001
630V
5600p
C16131
25V
4.7u
C16153
25V
4.7u
C16157
25V
4.7u
C16152
25V
4.7u
C16242
16V
1u
C16071
630V
1000p
C16092
630V
1000p
C16023
630V
5600p
C16135
25V
4.7u
C16251
16V
1u
C16154
25V
4.7u
C16041
50V
3900p
C16133
25V
4.7u
C16252
25V
1u
C16151
25V
1u
C16015
2.2u
250V
C16243
50V
0.01u
*C16203
250V
2.2u
*C16201
250V
2.2u
*C16202
250V
2.2u
*C16204
250V
2.2u
C16272
25V
470u
C16241
10V
100u
*C16261
100V
470u
*C16012
220V
200u
*C16011
220V
200u
*C16013
220V
200u
D16040
RF101L4STE25
D16152
B0ECKP000047
D16131
B0ECKP000047
D16255
MA2J11100L
D16032
MA2J11100L
D16151
B0ECKP000047
D16132
B0ECKP000047
D16153
B0ECKP000047
D16050
B0ECKP000047
*D16051
B0FBCN000005
D16001
B0FBCN000005
*D16041
MA3DF46000LW
*D16021
MA3DF30000LW
D16253
LNJ301MPUJA
IC16251
C0BBBA000024
1
A_OUTPUT
2
A_-INPUT
3
A_+INPUT
4
GND
5
B_+INPUT
6
B_-INPUT
7
B_OUTPUT
8
VCC
C0ZBZ0001324
IC16151
1
LO
2
Vcom
3
VCC2
4
NC
5
NC
6
VS
7
VB
8
HO
9
NC
10
NC
11
VCC
12
HIN
13
NC
14
LIN
15
GND
16
NC
C0ZBZ0000895
IC16131
1
LO
2
GND
3
VCC
4
NC
5
NC
6
VS
7
VB
8
HO
9
NC
10
NC
11
NC
12
HIN
13
NC
14
LIN
15
GND
16
NC
C0JBAZ002811
IC16241
1G
1
2
1A1
3
2Y4
4
1A2
5
2Y3
6
1A3
7
2Y2
8
1A4
9
2Y1
10
GND
11
2A1
12
1Y4
13
2A2
14
1Y3
15
2A3
16
1Y2
17
2A4
18
1Y1
19
2G
20
VCC
SS34
1
2
3
SS12
1
2
3
4
5
6
7
8
9
10
SS23
1
2
3
4
5
6
7
8
9
10
11
12
SS11
1
3
L16271
G0ZZ00002183
L16398
J0JJC0000015
L16262
G0ZZ00002183
L16399
J0JJC0000015
*L16011
*L16012
*L16002
*L16001
*L16003
*L16013
5V
VE2EXT165V
VEEXT160V
5V
TP37
TP33
TP6
TP1
TP10
TP18
TP4
TP22
TP41
TP7
TP39TP38
TP14
TP34
TP5
TP15
TP9
TP12
TP19
TP17
TP13
TP8
TP3
TP16
TP11
TP40
TP2
TP20
Q16181
B1ABRD000003
Q16251
2SD0601A0L
Q16171
B1ABRD000003
*Q16021
B1JAEN000002
*Q16001
B1JAEN000002
*Q16002
B1JAEN000002
*Q16022
B1JAEN000002
*Q16041
B1JAEN000003
*Q16051
B1JADN000003
Q16172
B1ADRD000001
Q16182
B1ADRD000001
Q16161
B1HFPFA00001
Q16141
B1HFPFA00001
R16242
EXB38V472JV
R16241
EXB38V470JV
R16159
1
R16253
39k
R16173
47k
R16162
47k
R16138
1
R16257
10k
R16051
5.6
R16021
7.5
R16137
1
R16163
47k
R16172
47k
R16254
8.2k
R16161
10
R16032
82k
R16256
1.8k
R16155
1
R16001
7.5
75
R16154
R16255
1k
R16031
82k
R16221
4.7k
R16132
100
R16251
1.2k
R16143
47k
R16022
7.5
R16171
10
R16230
47
75
R16134
R16231
4.7k
R16041
5.6
R16152
100
R16220
47
R16252
39k
R16034
27k
R16181
10
R16260
2.2k
R16131
100
R16151
100
R16002
7.5
R16182
47k
R16033
56k
R16183
47k
R16141
10
R16261
100k
R16142
47k
R16258
2.2k
R2506
0
SW2500
K0F162B00002
S1
1
2
3
R2507
0
TPVDA
TPVSUS
VSUS
GND
TPSOS8
192 7V
75V
15.7V
P5V
NUEL
UEH
USL
USH
UML
UMH
SOS8_SS
GND
NC
VDA
VDA
C
34
B
52 8
F
A
769
E
1
D
FET DRIVER
BUFFER
FET DRIVER
(P11)
TO
P-BOARD
(P12)
TO
P-BOARD
(C23)
C2-BOARD
TO
RECOVERY
ENERGY
DRIVER
VSUS Gen.
ERROR DET
!
!
S-BOARD
TXN/S1RRTM
GND
12V
STB_PS
POWER SW
1
2
3
4
5
G0C2R1KA0190
G0C2R1KA0190
G0C2R1KA0190
G0C2R1KA0190
G0C2R1KA0190
G0C2R1KA0190
TXNSS1RRTM
SS-BOARD (1/2)
VSUS:187V
VDA:75V
TH-42PV80D/H/HM/M/MR/MS/MT
SS-Board (1/2) and S-Board Schematic Diagram
TH-42PV80D/H/HM/M/MR/MS/MT
SS-Board (1/2) and S-Board Schematic Diagram

Table of Contents

Related product manuals