EasyManua.ls Logo

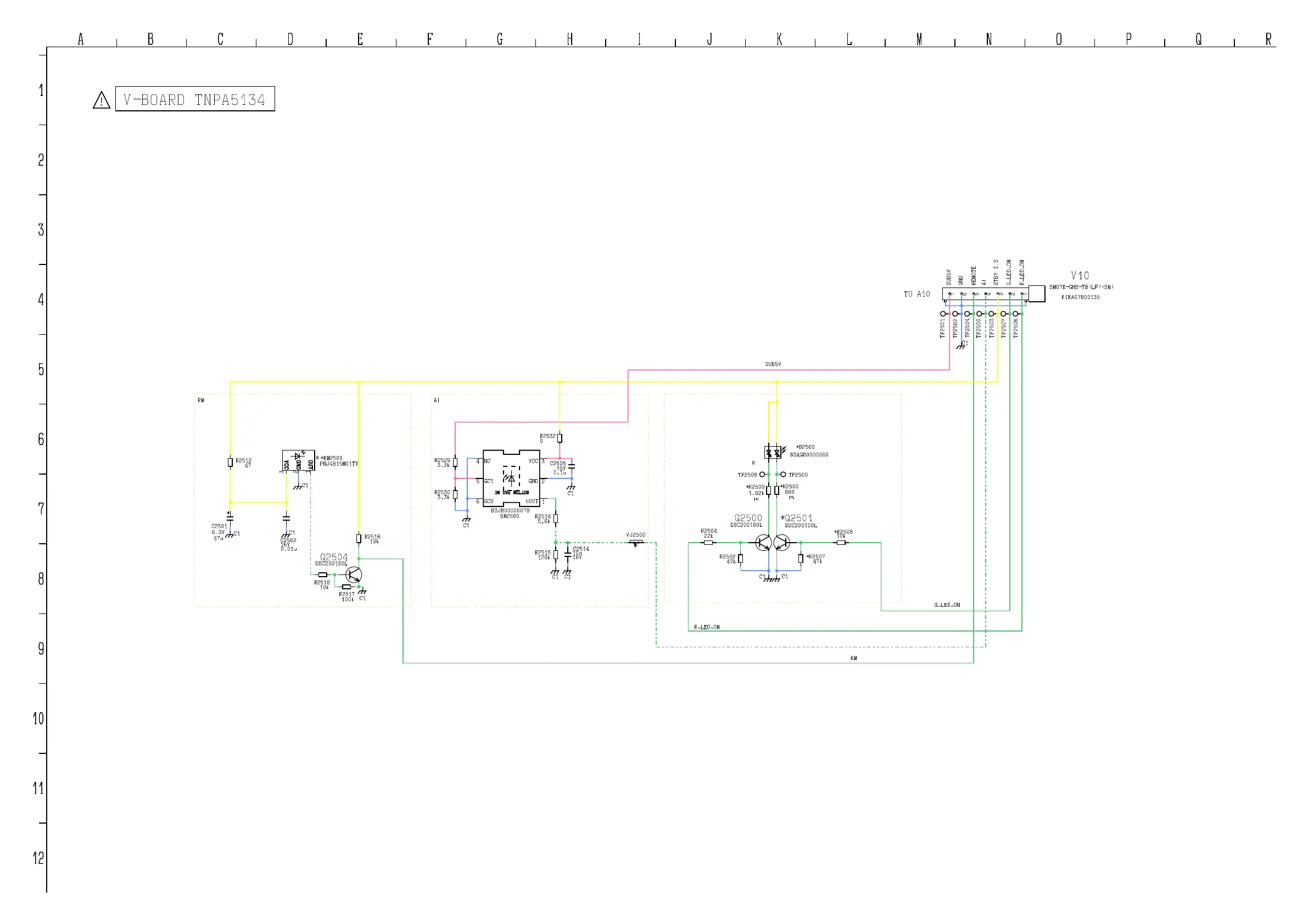
Panasonic TX-L42D25B - V-Board Schematic Diagram

Panasonic TX-L42D25B
86 pages
Print Icon
To Next Page IconTo Next Page
To Next Page IconTo Next Page
To Previous Page IconTo Previous Page
To Previous Page IconTo Previous Page
Loading...
I
V-BOARD TNPA5134
A B C D E F G H I J K L M N O P Q R
1
2
3
4
5
6
7
8
9
10
11
12
+
S
BOTTOM PAD NC
G
R
VCC
GND
OUT
R_LED_ON
SUB5V
RM
G_LED_ON
C2502
0.01u
16V
C2505
0.1u
16V
C2514
10u
10V
C2501
6.3V
47u
V10
K1KA07B00135
SM07B-GHS-TB(LF)(SN)
1
2
3
4
5
6
7
C1
C1
C1
C1
C1
C1
C1
C1
C1
C1
C1
VJ2500
SN2500
B3JB00000078
1
IOUT
4
NC
2
GND
3
VCC
5
GC1
6
GC2
TP2507
TP2502
TP2500
TP2501
TP2503
TP2504
TP2506
Q2500
DSC200100L
*Q2501
DSC200100L
Q2504
DSC200100L
R2515
120k
R2530
3.3k
*R2507
47k
R2532
0
R2518
10k
R2517
100k
R2516
10k
R2504
22k
*R2508
10k
R2514
5.6k
R2529
3.3k
R2512
47
R2502
47k
1%
*R2500
680
1%
*R2509
1.82k
*D2500
B3AGB0000060
TP2508 TP2509
*RM2500
PNJ4815M01TV
1
2
3
AIRM
G_LED_ON
SUB5V
REMOTE
STBY 3.3
R_LED_ON
AI
GND
TO A10
<
<
80

Related product manuals