EasyManua.ls Logo

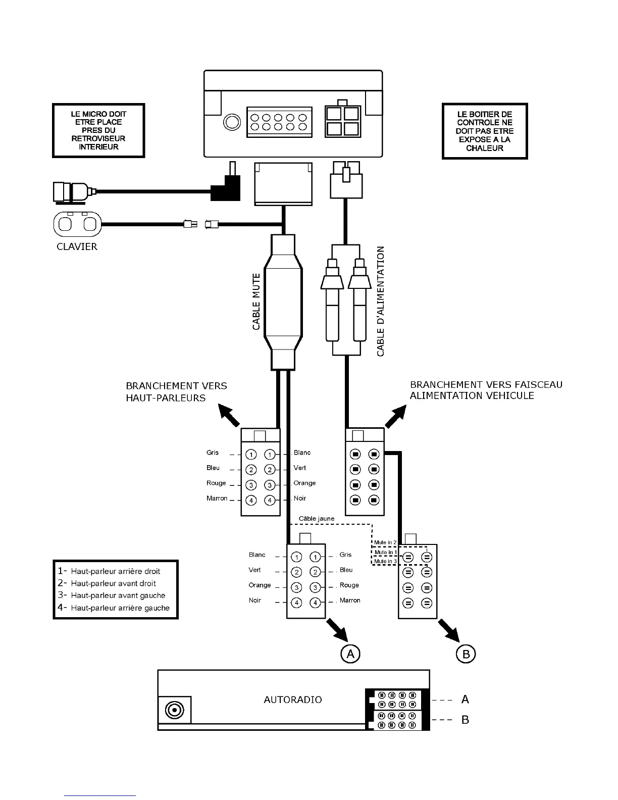
Parrot CK3000 - Connexions

Parrot CK3000
106 pages
To Next Page IconTo Next Page
To Next Page IconTo Next Page
To Previous Page IconTo Previous Page
To Previous Page IconTo Previous Page
Loading...
FRANÇAIS
2

Other manuals for Parrot CK3000

Related product manuals