EasyManua.ls Logo

PEERLESS PSC II Series - Page 19

PEERLESS PSC II Series
40 pages
Print Icon
To Next Page IconTo Next Page
To Next Page IconTo Next Page
To Previous Page IconTo Previous Page
To Previous Page IconTo Previous Page
Loading...
17
ELECTRICAL
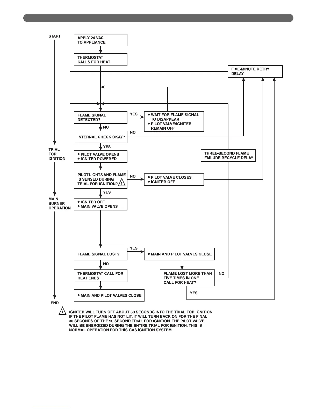
Figure 6.3: Ignition System Operating Sequence

Related product manuals