EasyManua.ls Logo

PEERLESS PSC II Series - 3 Water Piping and Controls; Boiler Supply and Return

PEERLESS PSC II Series
40 pages
Print Icon
To Next Page IconTo Next Page
To Next Page IconTo Next Page
To Previous Page IconTo Previous Page
To Previous Page IconTo Previous Page
Loading...
5
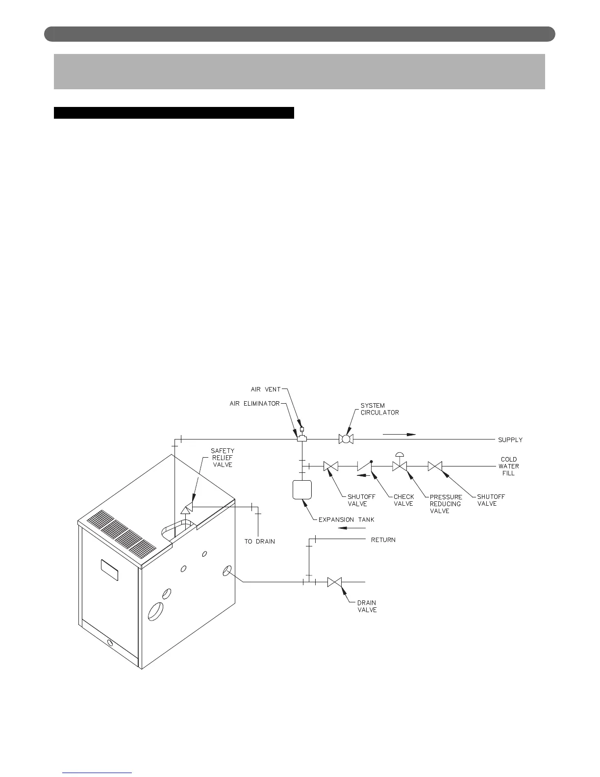
A. BOILER SUPPLY AND RETURN
1. Size the supply and return to suit the system. A typical
piping arrangement is shown in Figure 3.1. Refer also
to the Hydronics Institute Residential Hydronic
Heating Installation Design Guide and the PB Heat
Water Survey for additional guidance during water
piping installation.
2. Return Piping:
Pipe the outlet connection of the circulator to a tee,
provided with a drain valve, at the 1-1/4" NPT return
tapping near the bottom of the right section. Pipe the
return to the inlet connection of the circulator.
3. Supply Piping:
a. Pipe the supply to the 1-1/2" NPT supply tapping
at the top of the boiler.
b. Provide clearance to venting system
(see Section 4).
4. When system return water temperature will be below
130°F (54°C), pipe the boiler with a bypass
arrangement to blend the system return and hot
supply to obtain at least 130°F (54°C)entering the
boiler. For more information on bypass piping, consult
the PB Heat Water Survey.
5. If desired, install the circulator in the alternate location
shown in Figure 3.1. Consult the PB Heat Water
Survey for more information on circulator location.
WATER PIPING AND CONTROLS
3. WATER PIPING AND CONTROLS
Figure 3.1: Supply and Return Piping

Related product manuals